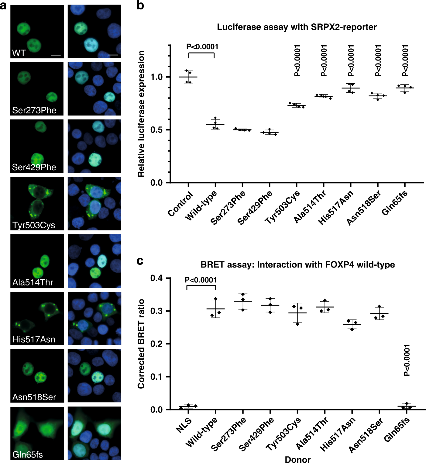
Fig. 3: Functional assays to assess pathogenicity.

(a) Direct fluorescence imaging of HEK293T/17 cells expressing YFP-FOXP4 fusion proteins (green) with the different FOXP4 variants found in our cohort. Nuclei are stained with Hoechst 33342. Scale bar = 10 µm. (b) Results of luciferase assays with FOXP4-YFP constructs and the SRPX2-reporter construct. Values are expressed relative to the control construct and represent the mean ± SD of four independent experiments, each performed in triplicate. P values were calculated using one-way analysis of variance (ANOVA) with Bonferroni correction. (c) Results of bioluminescence resonance energy transfer (BRET) assays to measure dimerization capacity of mutant FOXP4 constructs (donor) with wild-type (WT) FOXP4 (acceptor). Values represent the corrected mean BRET ratio ± SD of three independent experiments performed in triplicate. P values were calculated using one-way ANOVA with Bonferroni correction.In panel A, B and C, ‘Gln65fs’ is used as a short description for the variant ‘p.Gln65Serfs*20’.