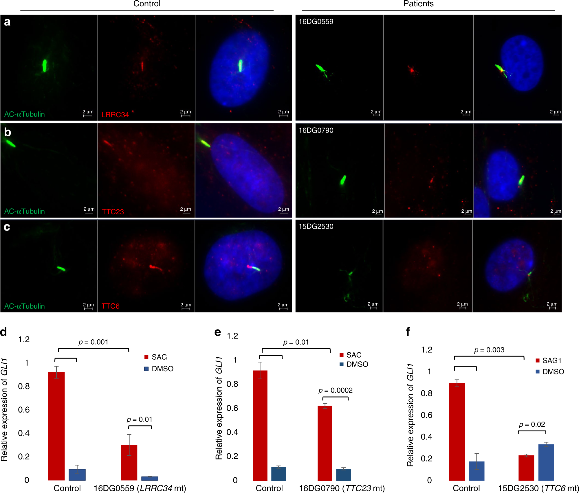
Fig. 3: Characterization of three high confidence candidate ciliopathies genes and the impact of their mutation on SHH signaling.

(a) LRRC34 localizes along the shaft of the cilia in controls but is restricted to the base of the cilia in patient fibroblasts. (b) Similarly, TTC23 localizes to the shaft of the cilia in controls but is restricted mainly to the base of the cilia in patient fibroblasts. (c) TTC6 localizes to the centrosome and ciliary shaft in controls but only to the centrosome in patient fibroblasts. (d–f) Relative quantification of GLI1 expression as a readout of SHH signaling at baseline (DMSO) and after induction (SAG) using RNA derived from controls and patients (each experiment was performed in triplicates; unpaired t test was used for statistical analysis).