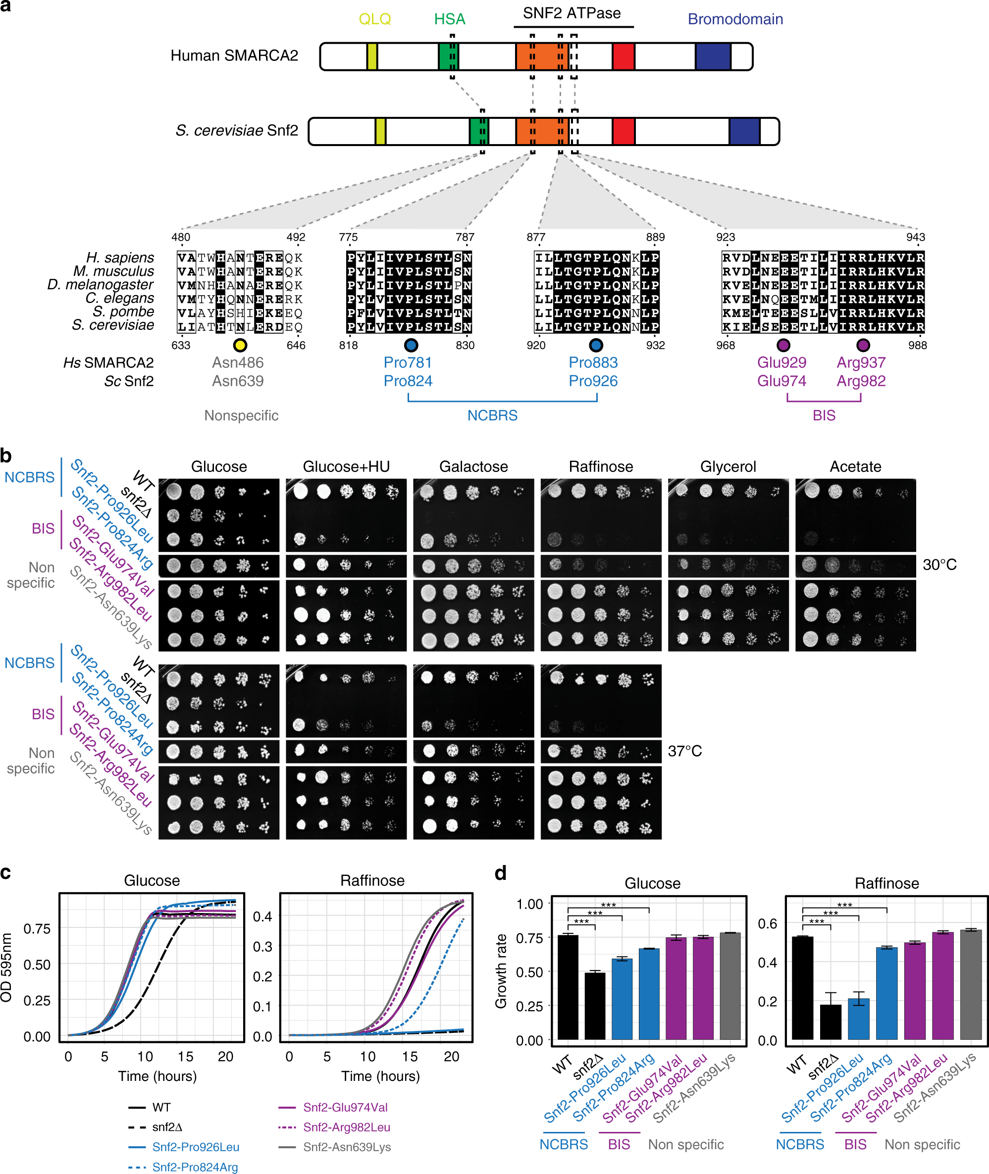
Fig. 3: Phenotypic effects of SMARCA2 (Snf2) variants in S. cerevisiae.

(a) Schematic diagram of the human SMARCA2 protein and its S. cerevisiae homolog Snf2 (Top) and alignment of SMARCA2 homologs from human, Mus musculus, Drosophila melanogaster, Caenorhabditis elegans, Schizosaccharomyces pombe, and S. cerevisiae (bottom). SMARCA2 variant positions and the corresponding residues in S. cerevisiae Snf2 used in this study are indicated by dots. (b) Yeast growth assay on solid media containing various fermentable (glucose, galactose, raffinose) and nonfermentable (glycerol, acetate) carbon sources, or containing 100 mM hydroxyurea (HU). Similar results were obtained for two additional biological replicates. (c) Yeast growth assay in liquid media containing glucose or raffinose, incubated at 30 °C. Optical density (OD) at 595 nm was monitored over time and the average of four biological replicates is plotted. (d) Growth rates were calculated from the plots; error bars indicate the standard deviation. ***Indicates a p value < 0.01 determined in a two-sided Welch t-test and a difference of at least 10% compared with the wild-type (WT) sample.