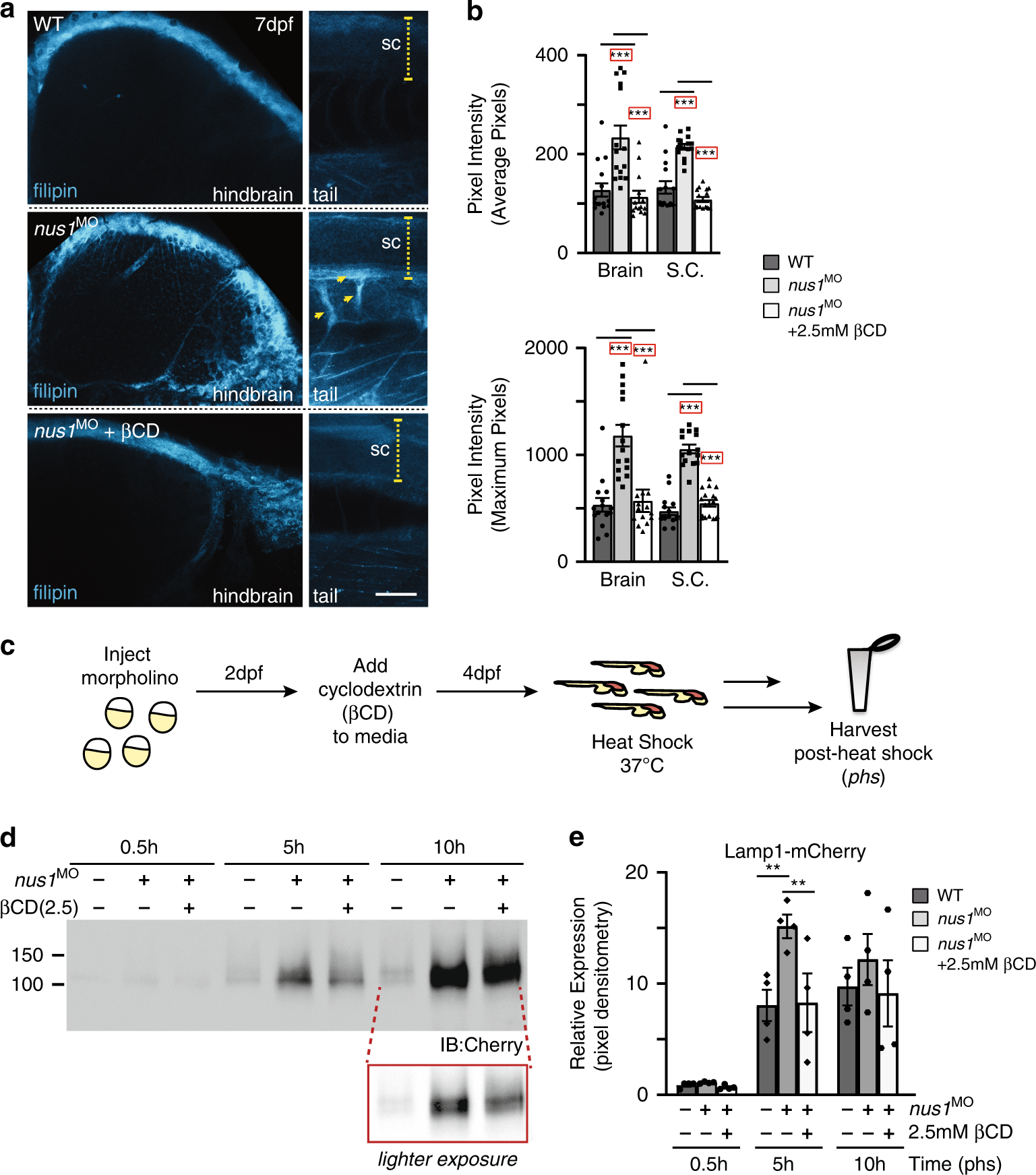
Fig. 4: Treatment with ßCD reduces cholesterol accumulation and restores lysosomal function.

(a) Confocal analyses of filipin stained wild type (WT), nus1 morphant (MO), and ßCD-treated nus1 morphant embryos show reduced cholesterol accumulation in the hindbrain, spinal cord (sc), and motor axons of morphant embryos 7 dpf. Yellow arrowheads highlight axonal projections motor neurons in ventral spinal cords of nus1 morphants, which are not detected with filipin staining in either WT or ßCD-treated embryos. Scale bars = 50 µM. (b) Graph represents quantitation of pixel the average and maximum intensities from hindbrain, spinal cords, and axons of 15 embryos from n = 3 experiments. Error = S.E.M., significance calculated by the Student’s t-test where ***p < 0.001. (c) Schematic illustrates workflow for analysis of Lamp1 expression following ßCD treatment. (d,e) Western blot analysis and graphic quantitation of Lamp1 abundance (0.5–10 hours following heat shock induction of its expression) show Lamp1 accumulation is alleviated in nus1 morphants treated with 2.5 mM ßCD. n = 4 independent experiments with 25 embryos per sample per experiment. Error = S.E.M., significance calculated by the Student’s t-test where *p < 0.05, **p < 0.01.