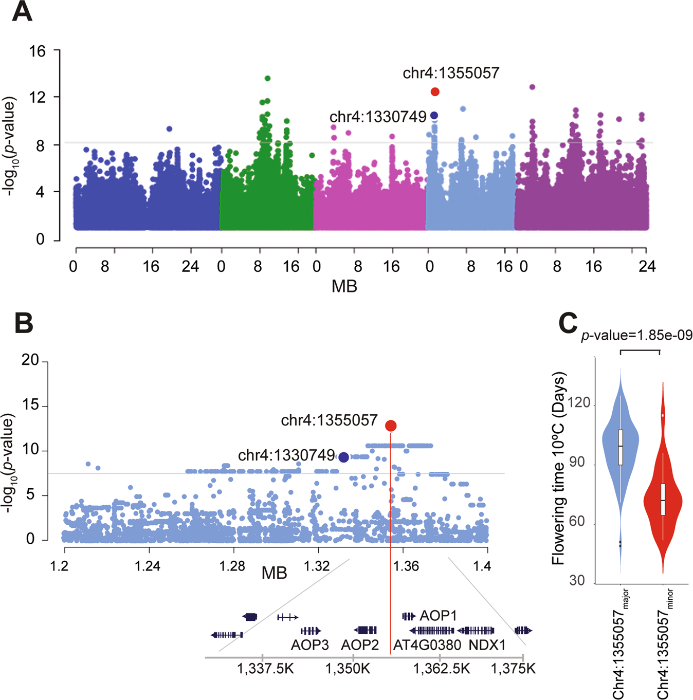
Fig. 1: GWAS for flowering time revealed a peak centered on the chromosome 4 AOP cluster.
From: Revisiting a GWAS peak in Arabidopsis thaliana reveals possible confounding by genetic heterogeneity

A Genome-wide Manhattan plot for flowering time at 10 °C in 132 Swedish lines, with SNP reported in Atwell et al. (2010) highlighted in blue (chr4: 1330749), and the strongest association in red (chr4: 1355057). A linear model without structure correction was used (see Methods). B Zoom-in on the peak, with gene annotation. C Violin plot showing the difference in flowering time between lines carrying major and minor alleles at chr4:1355057 (p = 1.85e−09 by two-tailed Welch’s t-test).