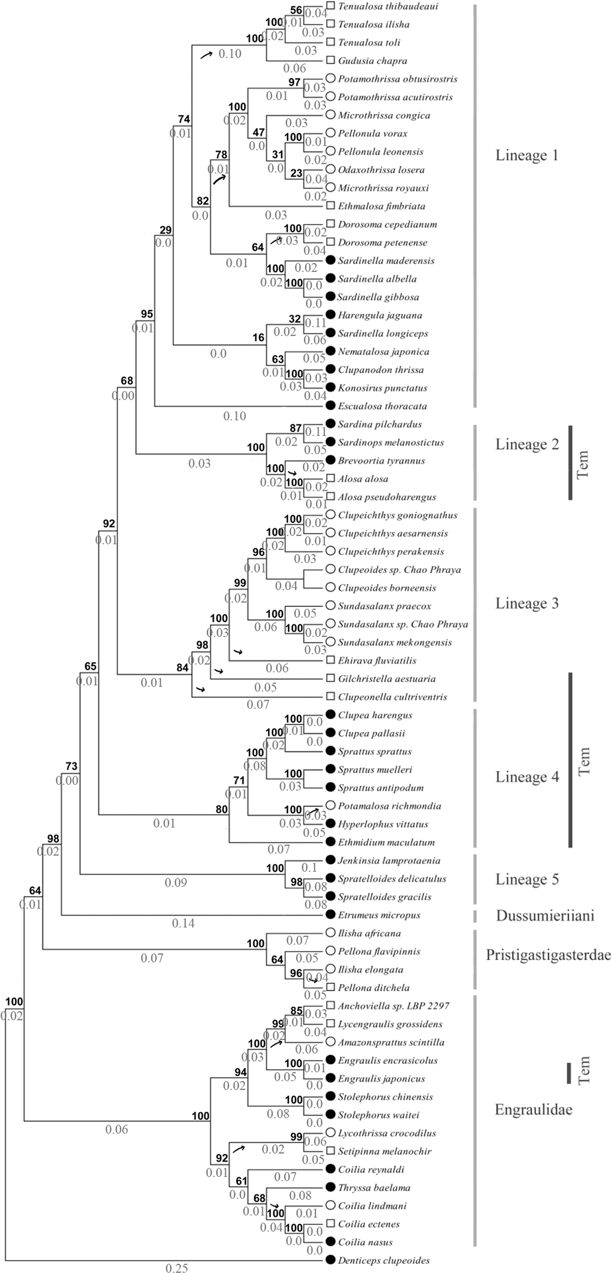
Fig. 2: Maximum likelihood phylogenetic tree generated out of complete mitogenome nucleotide sequences of Clupeoids.

Denticeps clupeoides was used as the outgroup. Bootstrap values are indicated in the bold and phylogenetic distance in gray color. Shapes in tips of phylogeny indicate salinity preference: marine (black circle), euryhaline (white square), and freshwater (white circle). Temperate water species are indicated with “Tem”. The black arrow indicates the transition from marine to euryhaline or freshwater environments.