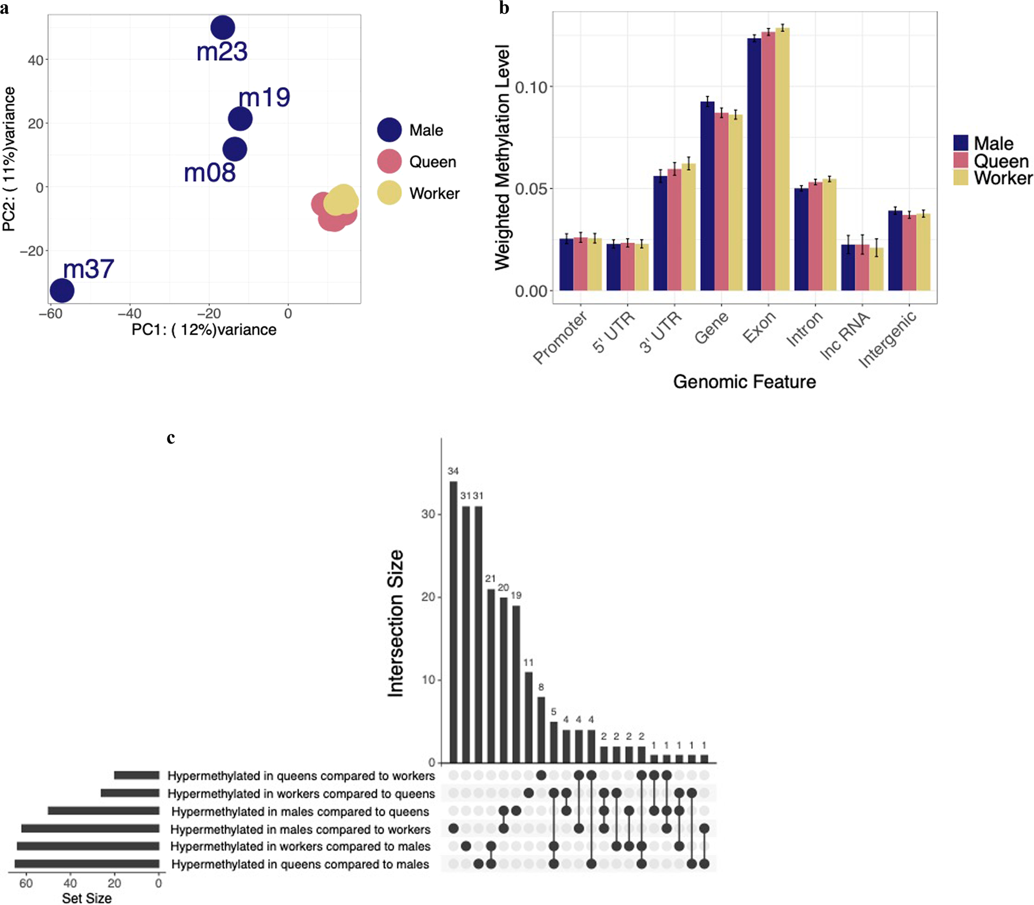
Fig. 1: Caste- and sex-specific DNA methylation profiles.
From: DNA methylation is associated with codon degeneracy in a species of bumblebee

a PCA plot based on the methylation level per CpG for all CpGs which had greater than 10X in all samples and were classed as methylated in at least one sample (n = 5304). b Bar plot of the mean methylation level of each genomic feature for sexes and castes. Error bars represent 95% confidence intervals of the mean. Promoters are putative and represent 500bp upstream of a gene without any other genomic feature overlap. c Upset plot showing common genes containing a hypermethylated exon per hypermethylated sex/caste per comparison. The set size indicates the total number of hypermethylated genes, the intersection size shows how many of those are common between sets, as indicated by the connections in the bottom panel. E.g. 34 genes are uniquely hypermethylated in males compared to workers.