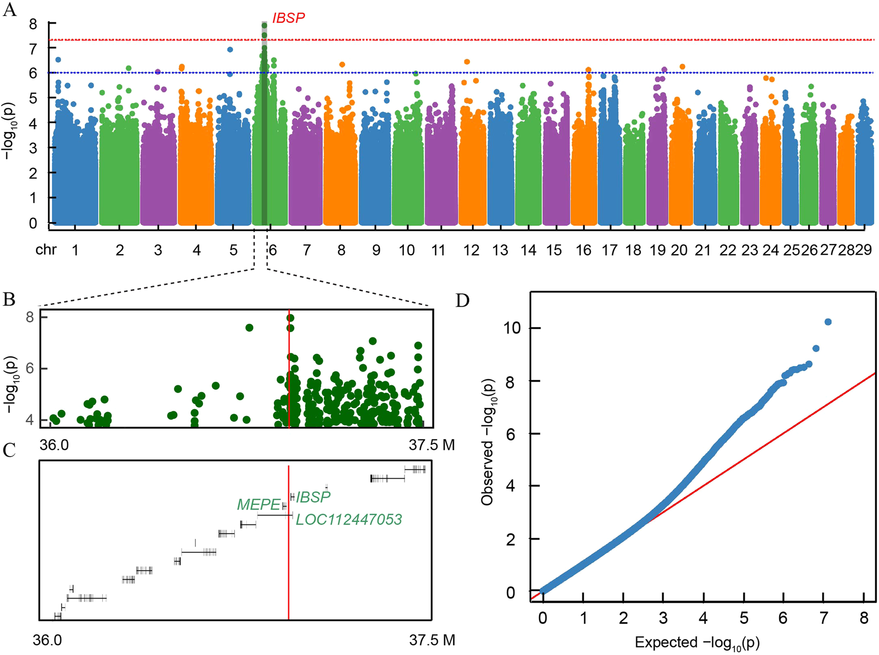
Fig. 2: Genome-wide association study of ear size.
From: Genome-wide association study reveals that the IBSP locus affects ear size in cattle

A Manhattan plot for ear size GWAS, B, C plot for regional association result for IBSP, the functional genes in this region were plotted in the box, and D Quantile–Quantile plot observed and expected p value (expressed as –log10(p)) of the GWAS for ear size.