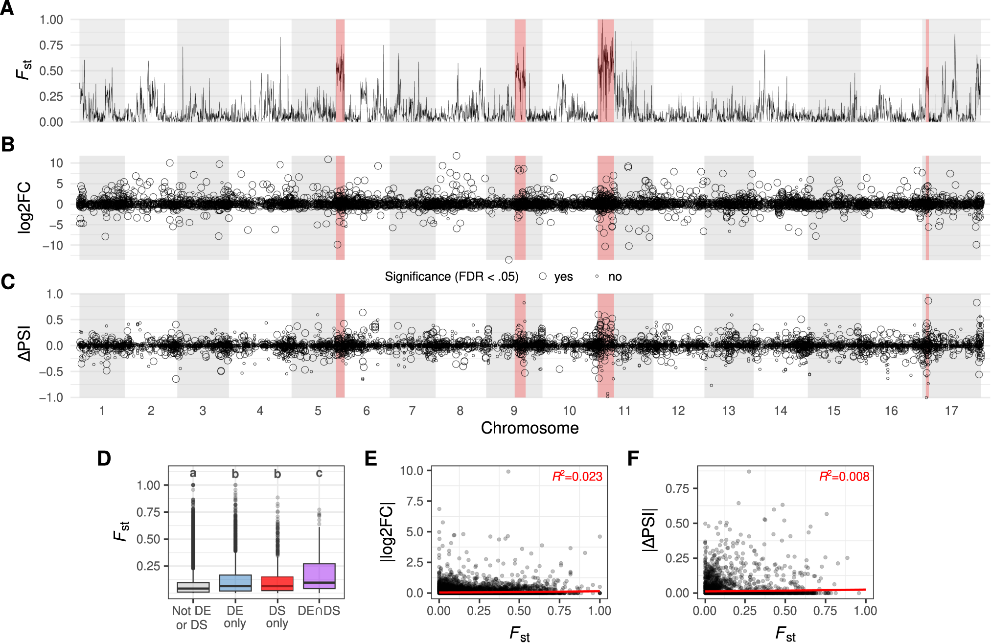
Fig. 4: Both cis and trans regulation appear to contribute to expression and splicing divergence.
From: Gene expression and alternative splicing contribute to adaptive divergence of ecotypes

Red shaded regions indicate positions of putative chromosomal inversions. A Mean Fst values along 500kbp non-overlapping windows. Note putative inversion regions correspond with Fst peaks. B Differentially expressed (DE) transcripts along the genome. Positive log2fold-change indicates up-regulation in the dune ecotype compared to the non-dune ecotype, while negative values indicate the reverse. C Differential splicing (DS) along the genome. ΔPSI of 1 or −1 indicates a fixed difference in isoform proportions between dune and non-dune ecotypes. Circles represent alternative splicing events (a single gene can have multiple splice events if it has more than two isoforms). Significance of DE in B and DS in C is indicated by circle size, and we randomly down-sampled non-significant transcripts and events to improve visualization. Note concentration of DE transcripts and DS events within Fst peaks (e.g., pet11.01 inversion, putative cis-regulation) but also in regions of low Fst (e.g., chromosome 12, putative trans-regulation). D Fst box plots for different sets of genes. Significant differences are noted with letters. E Association between Fst and expression divergence per gene. F Association between Fst and splicing divergence per gene. For panels D–F, Fst for each gene was calculated as the average of SNPs within the gene’s start/stop window ±5 kb.