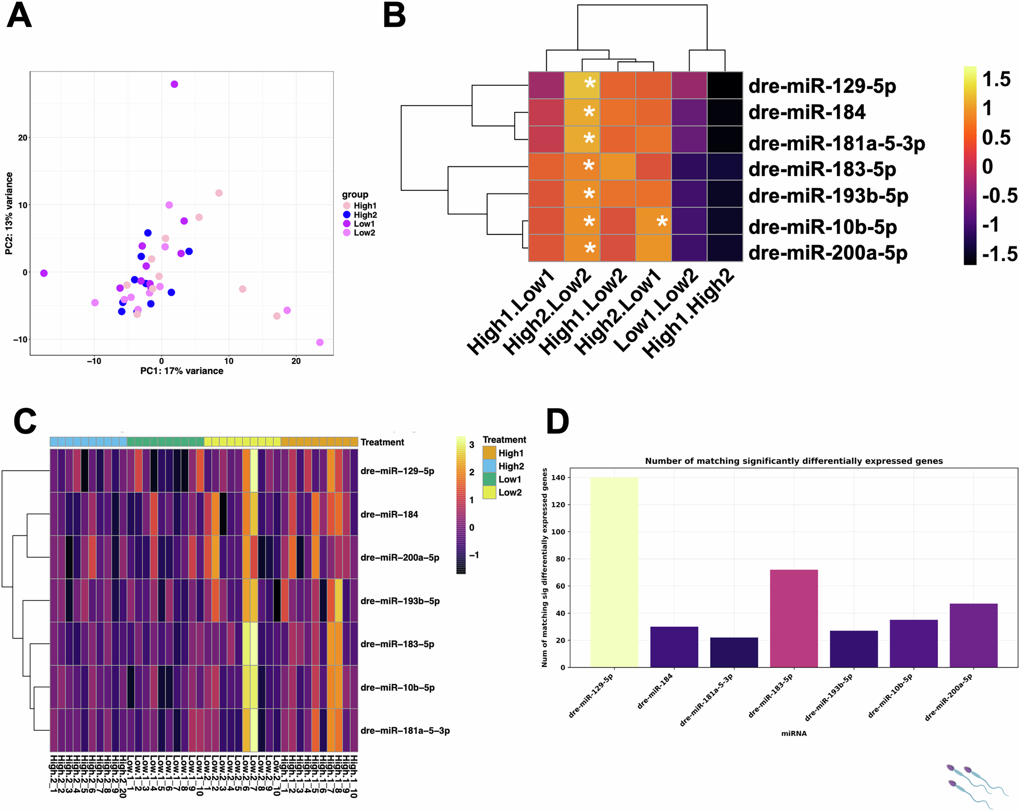
Fig. 2: Differential expression of miRNAs in sperm of males exposed to High and Low male-male competition environments.

A Principal component analysis showing variation across all samples used in the miRNA differential expression analysis. B Heatmap with dendrogram clustering showing all statistically significantly differentially expressed miRNAs log2 fold change (p = <0.05 denoted by *). Colour key reflects miRNA expression level, and shows general trend of miRNA expression. Not all miRNAs were significantly differentially expressed across all groups. C Heatmap of normalised counts (log2 CPM), from DESeq2 output of sRNA-seq data on miRNAs across all samples, grouped by treatment. D Number of matching significantly differentially expressed genes that targeted a significantly differentially expressed miRNA. 515 genes targeted the miRNAs.