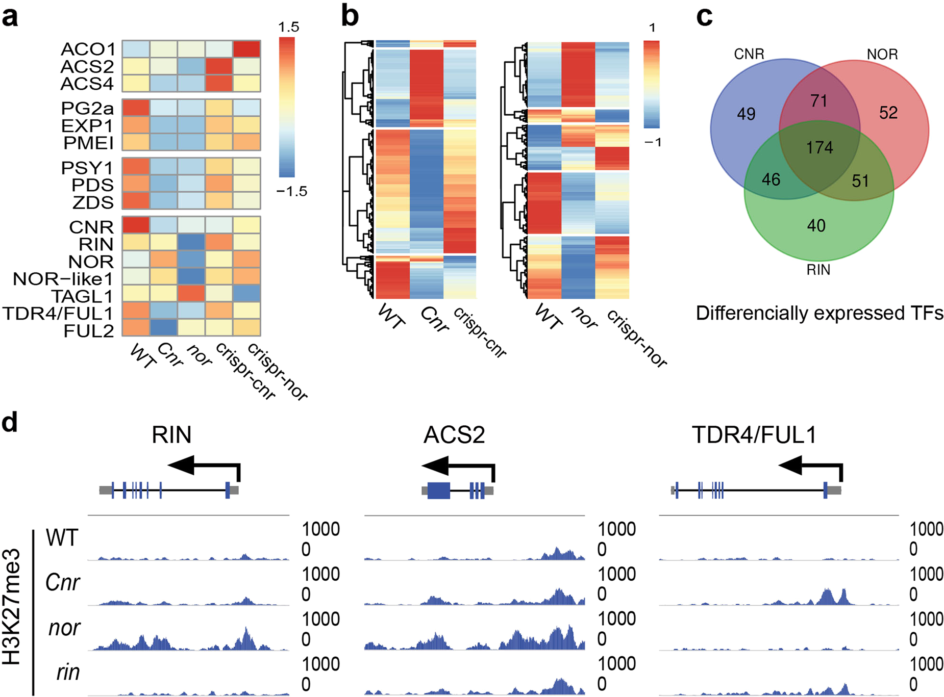
Fig. 4: Gene expression and H3K27me3 changes in the mutants.

a-b, Heatmap showing key ripening gene expression in the wild-type, CRISPR/Cas9 lines and original mutants. c Venn diagram showing differentially expressed transcription factor genes in the CRISPR/Cas9 lines and original mutants when compared to wild-type fruit. RNA-Seq data from the RIN RNAi silencing were used to identify differentially expressed genes in rin. d Altered histone modification H3K27me3 in the original Cnr, rin, and nor mutants