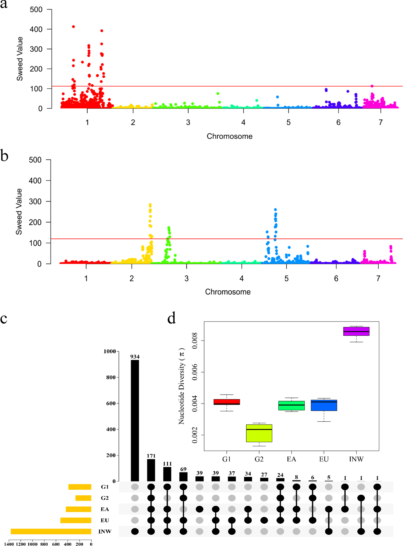
Fig. 3: Genes under artificial selection.

a Selection signal in cucumber group 1. Red line indicates the top 1%. b Selection signal in cucumber group 2. Red line indicates the top 1%. c Venn diagram depicting unique and shared SNPs between the G1, G2, EA, EU, and INW populations in the powdery mildew resistance QTL interval Chr1:6815000–6858200. d Nucleotide diversity of 5 cucumber groups in the powdery mildew resistance QTL interval Chr1:6815000–6858200, as measured by the π value