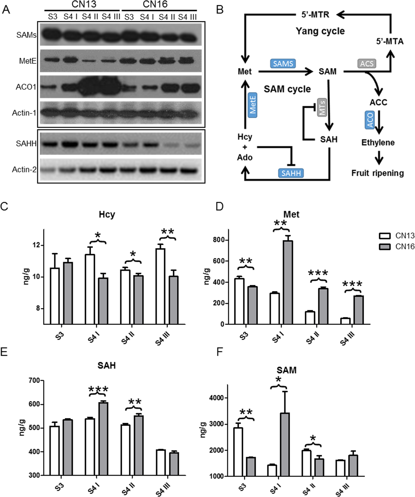
Fig. 2: Analysis of enzyme abundance and metabolite changes during peach ripening.

a WB analysis of SAMs, MetE, ACO1, and SAHH in CN13 and CN16 during ripening stages S3–S4 III. Actin-1 was used as a protein-loading control for the WB analyses of SAMs MetE and ACO1, and actin-2 was used as the control for SAHH. b Diagram of the recycling of methionine via the SAM and Yang cycles. The major enzymes and metabolites involved in sulfur group recycling through the SAM cycle and ethylene synthesis through the Yang cycle are indicated. Monoclonal antibodies recognizing the enzymes in blue were obtained in this study. c–f Measurement of metabolites in the SAM cycle during ripening stages in peach. The contents of c DL-homocysteine (Hcy), d l-methionine (Met), e S-(5′-adenosyl)-l-homocysteine (SAH), and f S-(5′-adenosyl)-l-methionine (SAM) were measured. Values are means ± SDs, n = 3. The significance of the differences was analyzed by Student’s t-test. ***p < 0.001; **p < 0.01; *p < 0.05