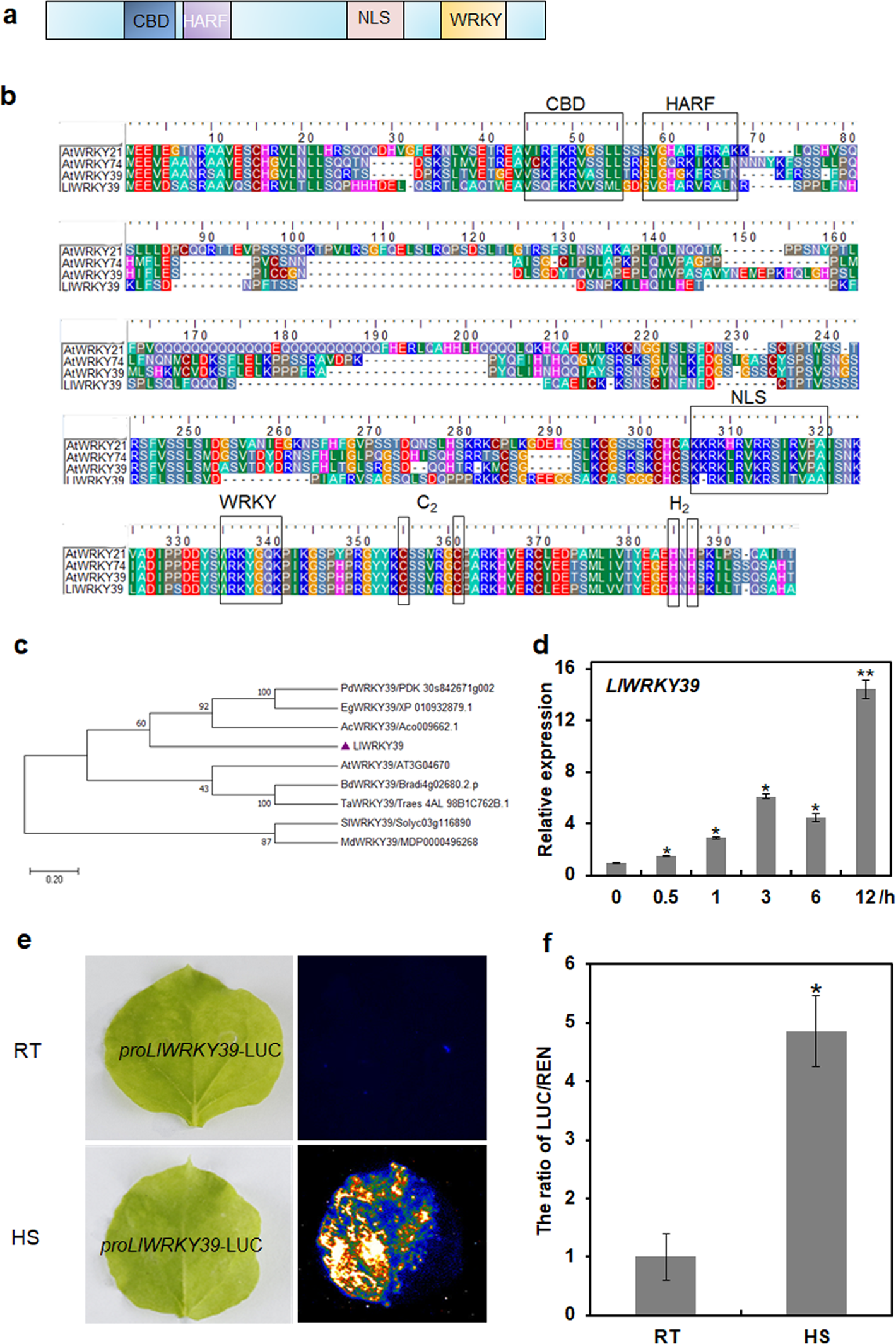
Fig. 1: LlWRKY39 is a heat-inducible member of the WRKY group IId of transcription factors.

a Structural diagram of the WRKY IId transcription factor. b Multiple alignments of LlWRKY39 with AtWRKY39 (AT3G04670), AtWRKY74 (AT5G28650), and AtWRKY21 (AT2G30590) using the Clustal W algorithm with default parameters. The approximate 60-amino acid WRKY domain, CaM-binding domain (CBD), HARF motif, and nuclear localization site (NLS) are indicated by black boxes. c Phylogenetic relationship of LlWRKY39 with other plant WRKY proteins was determined by the neighbor-joining method with 500 bootstrap replicates. LlWRKY39 is highlighted with a purple triangle. The following abbreviations are used to indicate the scientific names of plants with WRKY: AC ananas comosus, EG elaeis guineensis, PD phoenix dactylifera, BD brachypodium distachyon, TA triticum aestivum, AT arabidopsis thaliana, MD malus domestics, Sl solanum lycopersicum. d Relative expression of LlWRKY39 in lily leaves under HS for different lengths of time. Each bar indicates the mean ± SD of three repeated experiments (*P < 0.05 and **P < 0.01, Student’s t test). e Analysis of the promoter activity in N. benthamiana leaves under room temperature (RT) and HS (37 °C 2 h). f The relative value of LUC/REN. The ratio of LUC/REN at RT was set to 1 for normalization. All the values represent the mean ± SD of three repeated experiments (*P < 0.05, Student’s t test)