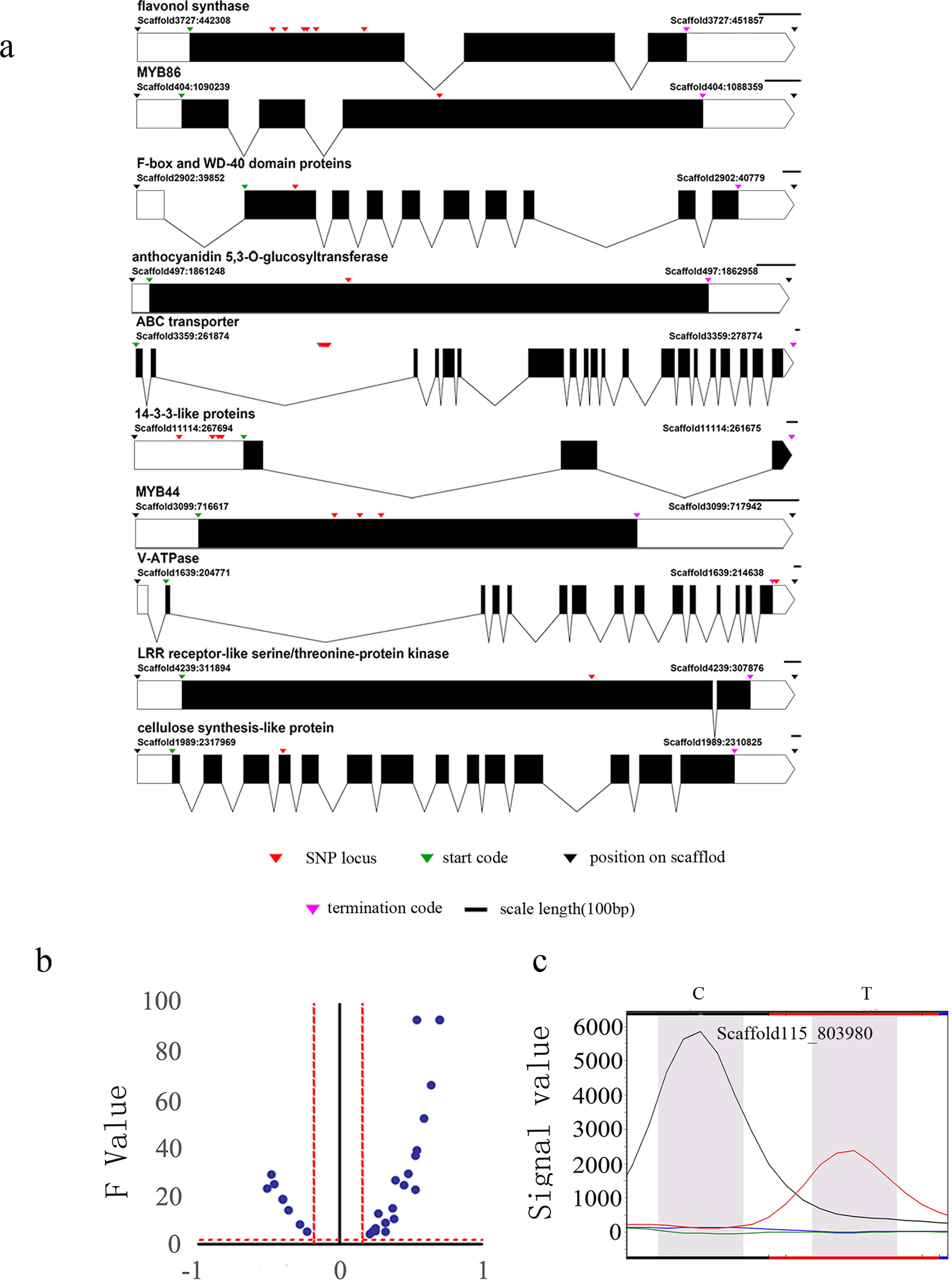
Fig. 5: Localization and verification of candidate SNPs.

a SNP loci in some genes identified by an association analysis. b F values and correlation coefficients of verified SNPs. c Polymorphism of validated SNPs in the analyzed resources

a SNP loci in some genes identified by an association analysis. b F values and correlation coefficients of verified SNPs. c Polymorphism of validated SNPs in the analyzed resources