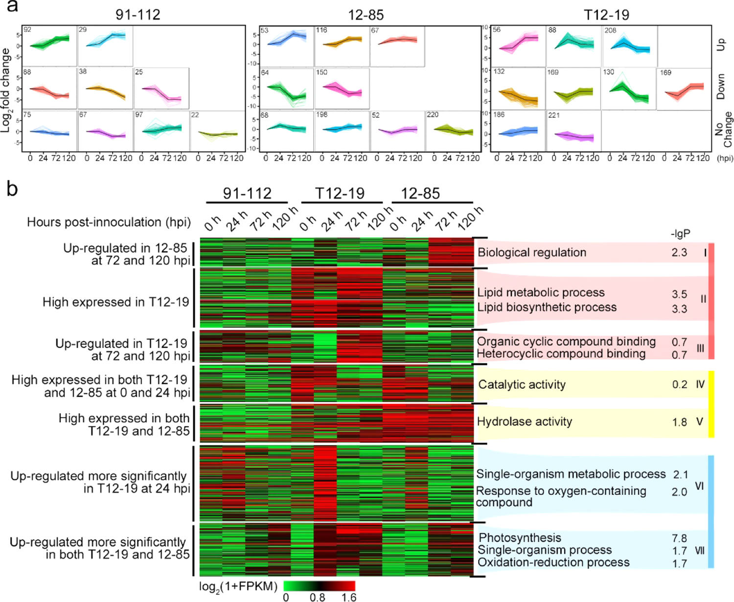
Fig. 3: Characterization of the expression regulation of lncRNAs after H. brassicae infection.
From: Identification of long noncoding RNAs involved in resistance to downy mildew in Chinese cabbage

a Expression patterns of lncRNAs in 91–112, 12–85, and T12–19. The numbers of lncRNAs in each cluster are marked in the top left corner. All the clusters were classified into “up”, “down”, and “no change” groups. b Clustering analysis of differentially expressed lncRNAs. Seven clusters were identified based on the different induction patterns in 91–112, T12–19, and 12–85. The expression levels of lncRNAs in the first three clusters (highlighted in red) were upregulated specifically in one resistant line. In clusters IV and V (highlighted in yellow), the lncRNAs exhibited a similar induction pattern in the two resistant lines, but the pattern differed from that of the susceptible line. The lncRNAs in the last two clusters (highlighted in blue) exhibited similar expression patterns in all three lines; a greater induction intensity was observed in the resistant lines than in the susceptible line. The top three significant GO items enriched by the regulated genes of lncRNAs in each cluster are shown on the right. The –lgP values were shown behind the GO terms