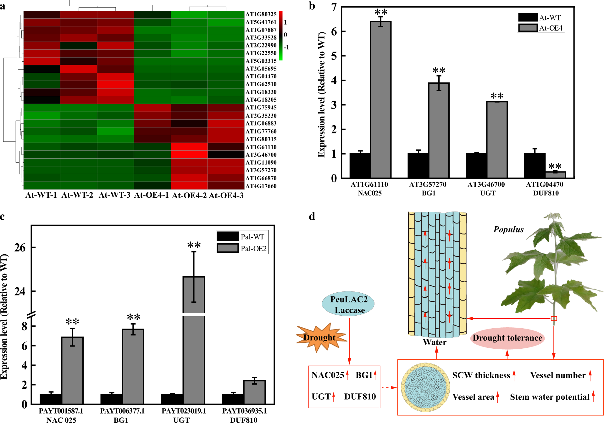
Fig. 6: PeuLAC2 overexpression regulates the expression of genes related to drought tolerance and SCW formation in Arabidopsis.

a Cluster heat map showing the differentially expressed genes (DEGs) in At-OE plants (adjusted P-value < 0.1); red indicates high relative expression, and green indicates low relative expression. b qRT-PCR analysis of the effect of PeuLAC2 on the expression of drought tolerance- and SCW-related genes (NAC025, BG1, UGT, and DUF810) in Arabidopsis under drought treatment. c qRT-PCR analysis of the orthologous genes in poplar (b) under drought treatment for 10 days. Three independent experiments were performed. Statistical analysis was performed with Student’s t-test (*P < 0.05, **P < 0.01); data are provided as means ± SDs. d A proposed model of the regulation of drought tolerance and SCW thickening in Populus by PeuLAC2. PeuLAC2 overexpression changed the transcription program for drought tolerance and SCW formation by upregulating the expression of NAC025, BG1, and UGT and downregulating the expression of DUF810 to enhance drought tolerance and SCW thickening. Arrows: regulation directly confirmed by this experiment. Dashed arrow: regulation suggested by this experiment. Red arrows indicate promotion