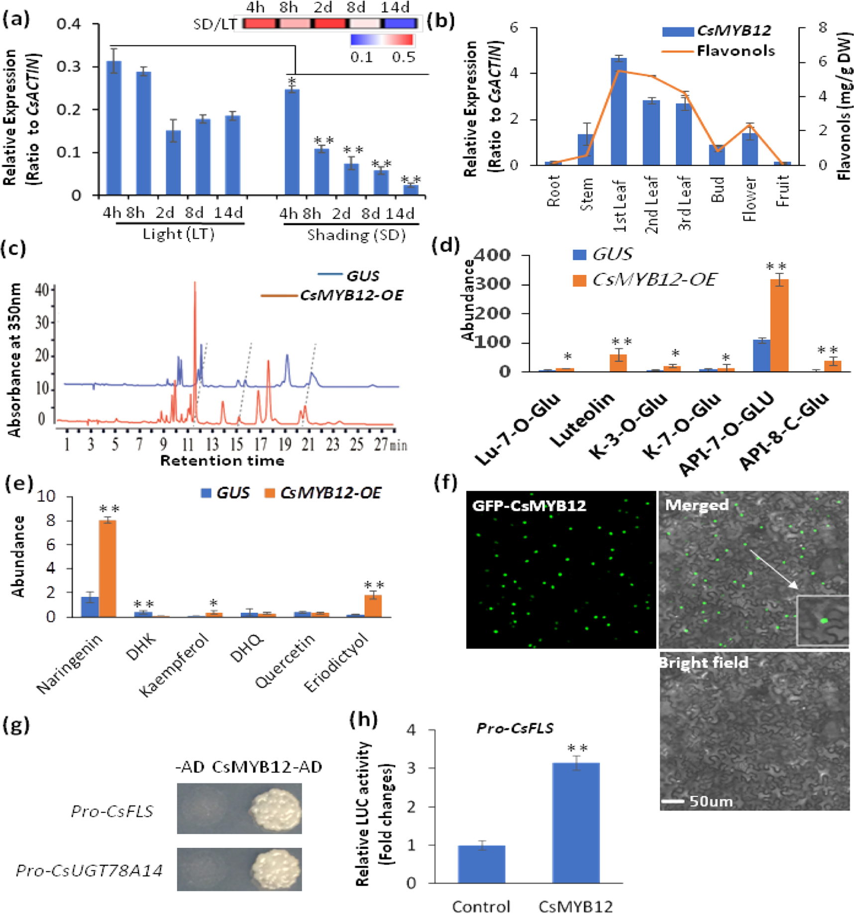
Fig. 3: CsMYB12 mediated light-induced flavonol biosynthesis.

a Effects of shading (SD) on CsMYB12 expression in comparison with light (LT). b Expression patterns of CsMYB12 in different stages and total flavonoid contents (sums of the contents at different stages). c UPLC chromatograms of flavonoid profiles in CsMYB12-overexpressing hairy root lines. d, e Flavonoid compounds in CsMYB12-overexpressing hairy root lines and GUS (control). f Nuclear localization of the CsMYB12-GFP fusion protein in leaf epidermal cells of Nicotiana benthamiana. Bar = 50 µm. g Interaction of CsMYB12 with the promoters of CsFLS and CsUGT78A14. h Effects of CsMYB12 on the promoter activity of CsFLS with the luciferase reporter assay. Differences between SD and LT (control) were analyzed. Data were from three independent experiments and expressed as the mean ± S.D. (n = 3). Differences were analyzed in two tailed with the control, *p < 0.05; **p < 0.01 in Student’s t test