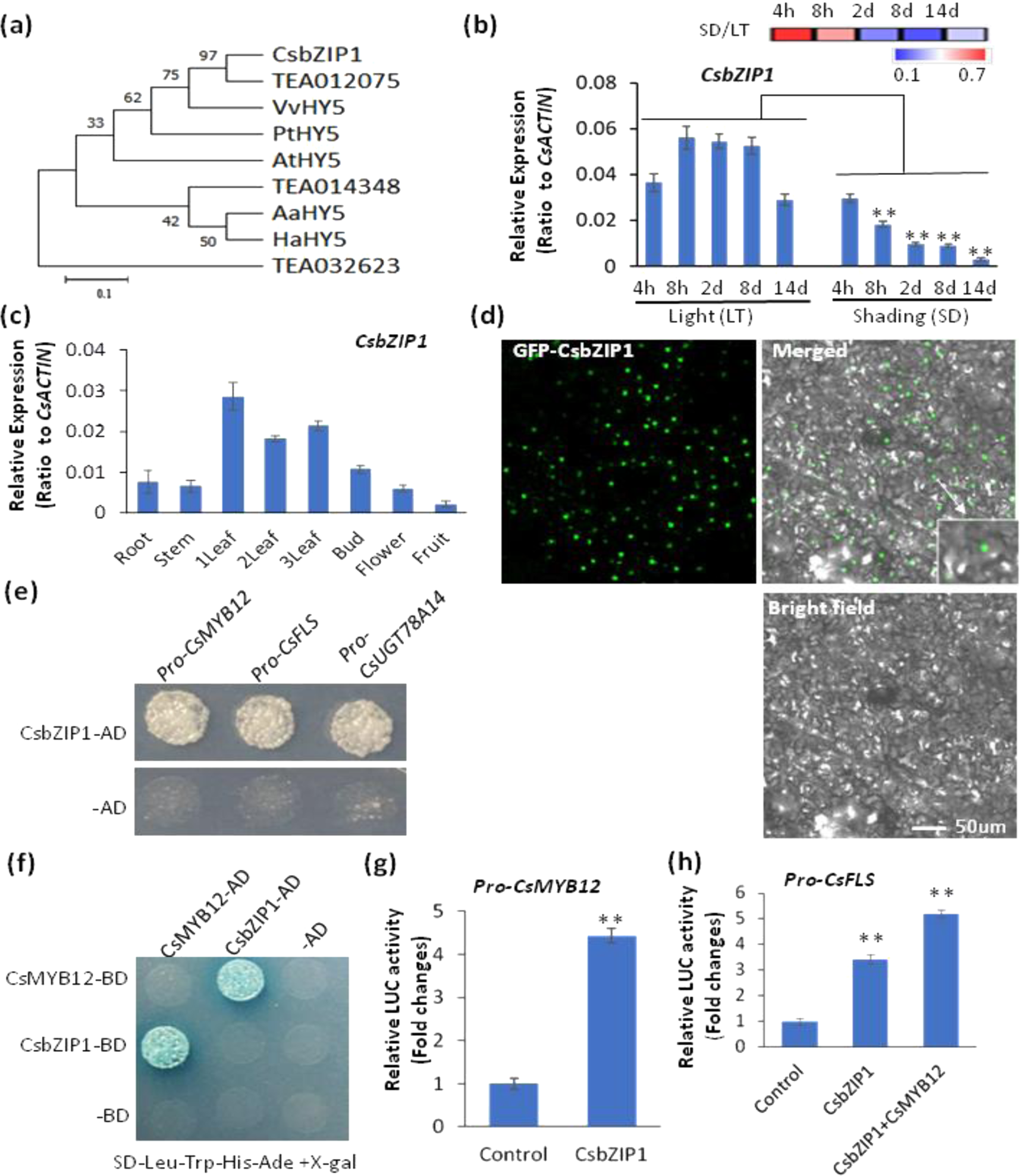
Fig. 4: CsbZIP1 regulated flavonol pathway genes in tea plants.

a Phylogenetic analysis of CsbZIP1 and other bZIP TFs from different plants. Vitis vinifera HY5: VvHY5; Populus trichocarpa HY5: PtHY5; Arabidopsis thaliana HY5: AtHY5; Artemisia annua HY5: AaHY5; Helianthus annuus HY5: HaHY5. b Effects of shading (SD) compared with regular light (LT) on CsbZIP1 expression in tea plant leaves. c Expression profiles of CsbZIP1 in different tea plant tissues. d Nuclear localization of GFP-CsbZIP1 fusion protein in tobacco leaf epidermal cells. Bar = 50 µm. e Binding of CsbZIP1 to the CsMYB12, CsFLS and CsUGT78A14 promoters in a Y1H assay. f CsbZIP1 interaction with CsMYB12 in a Y2H assay. g CsbZIP1 transactivated the promoter of CsMYB12 in a luciferase reporter assay. h CsbZIP1 transactivated the promoter of CsFLS in a luciferase reporter assay. Differences between SD and LT (control) were analyzed. Data are from three independent experiments and are expressed as the means ± S.D. (n = 3). The differences in comparison with the control were analyzed by two-tailed Student’s t test, *p < 0.05; **p < 0.01