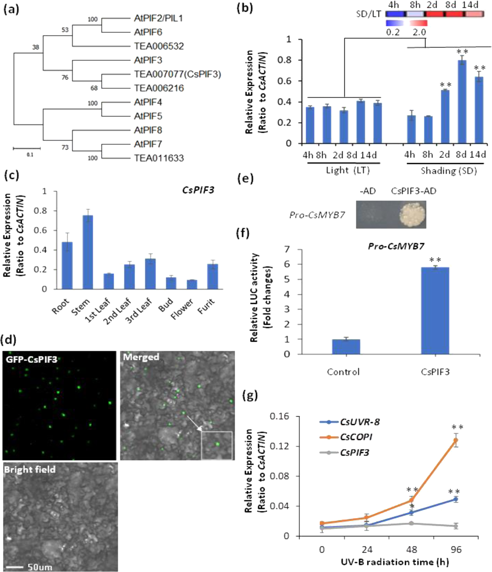
Fig. 6: CsPIF3 activated CsMYB7, through which CsPIF3 repressed flavonol synthesis.

a A phylogenetic tree generated by MEGA analysis using amino acid sequences of CsPIF3 and other bHLH members. Arabidopsis thaliana PIFs: AtPIF2, AtPIF6, AtPIF3, AtPIF4, AtPIF5, AtPIF8, and AtPIF7. b The shading effects on CsPIF3 expression in tea leaves analyzed by qRT-PCR. c qRT-PCR data showing the expression profiles of CsPIF3 in different stages. d Nuclear localization of GFP-CsPIF3 fusion protein in the leaf epidermal cells of Nicotiana benthamiana. Bar = 50 µm. e Binding of CsPIF3 to promoters of CsMYB7 in Y1H assays. f Transactivation of CsPIF3 activity on CsMYB7 with the luciferase reporter assay. g Effect of UV-B radiation on the expression of CsUVR8, CsCOP1, and CsPIF3. Differences between shading treatment (SD) and light (LT) control were analyzed. Data were from three independent experiments and expressed as the means ± S.D. (n = 3). Differences in comparison with the control were analyzed in two-tailed Student’s t test, *p < 0.05; **p < 0.01, *p < 0.05; **p < 0.01