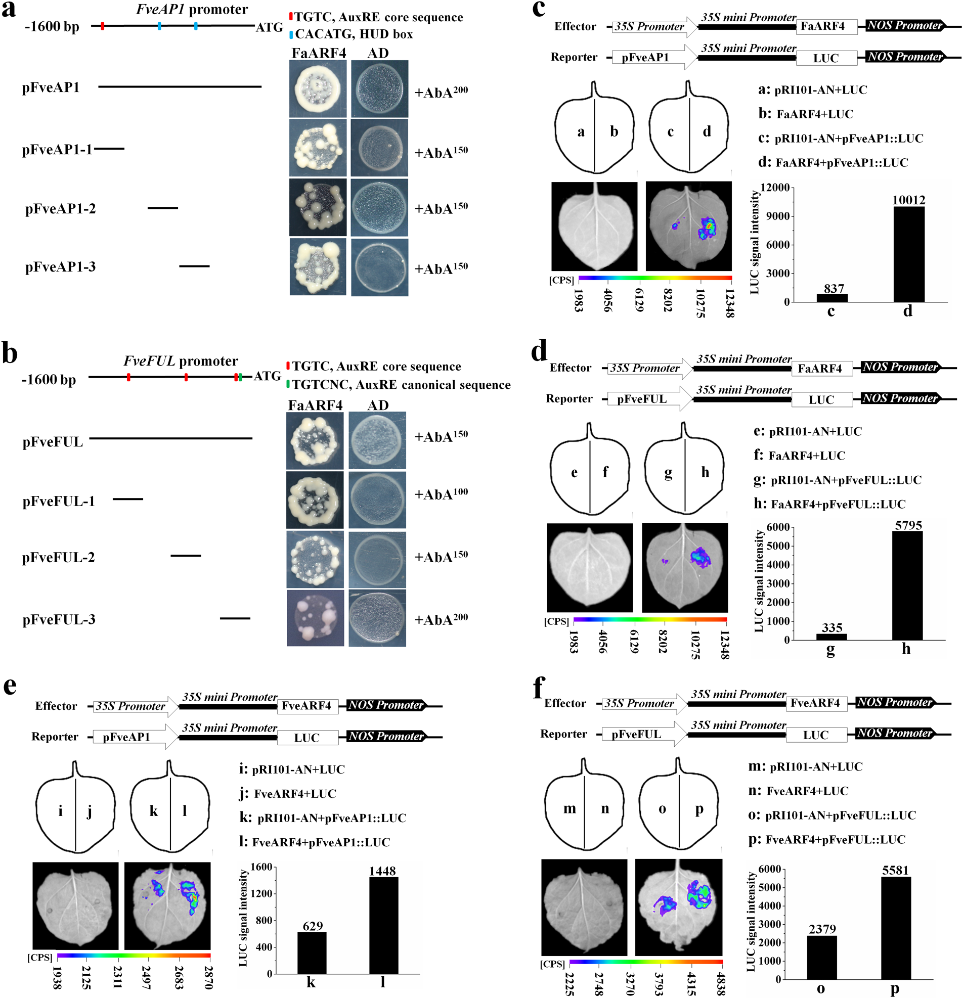
Fig. 5: ARF4 positively regulates FveAP1 and FveFUL expression by binding to their promoters.

Yeast one-hybrid (Y1H) assay showing that FaARF4 binds to FveAP1 promoter fragments (pFveAP1, pFveAP1-1, pFveAP1-2, and pFveAP1-3) (a) and FveFUL promoter fragments (pFveFUL, pFveFUL-1, pFveFUL-2, and pFveFUL-3) (b) in vitro. The empty pGAD424 and pAbAi vectors were used as negative controls. In vivo luciferase reporter assay showing that FaARF4 and FveARF4 positively regulate FveAP1 expression (c, e) and FveFUL expression (d, f), respectively. The FaARF4/FveARF4 effector and either the pFveAP1 or the pFveFUL reporter were coinfiltrated into tobacco leaves, and the luciferase signal was measured