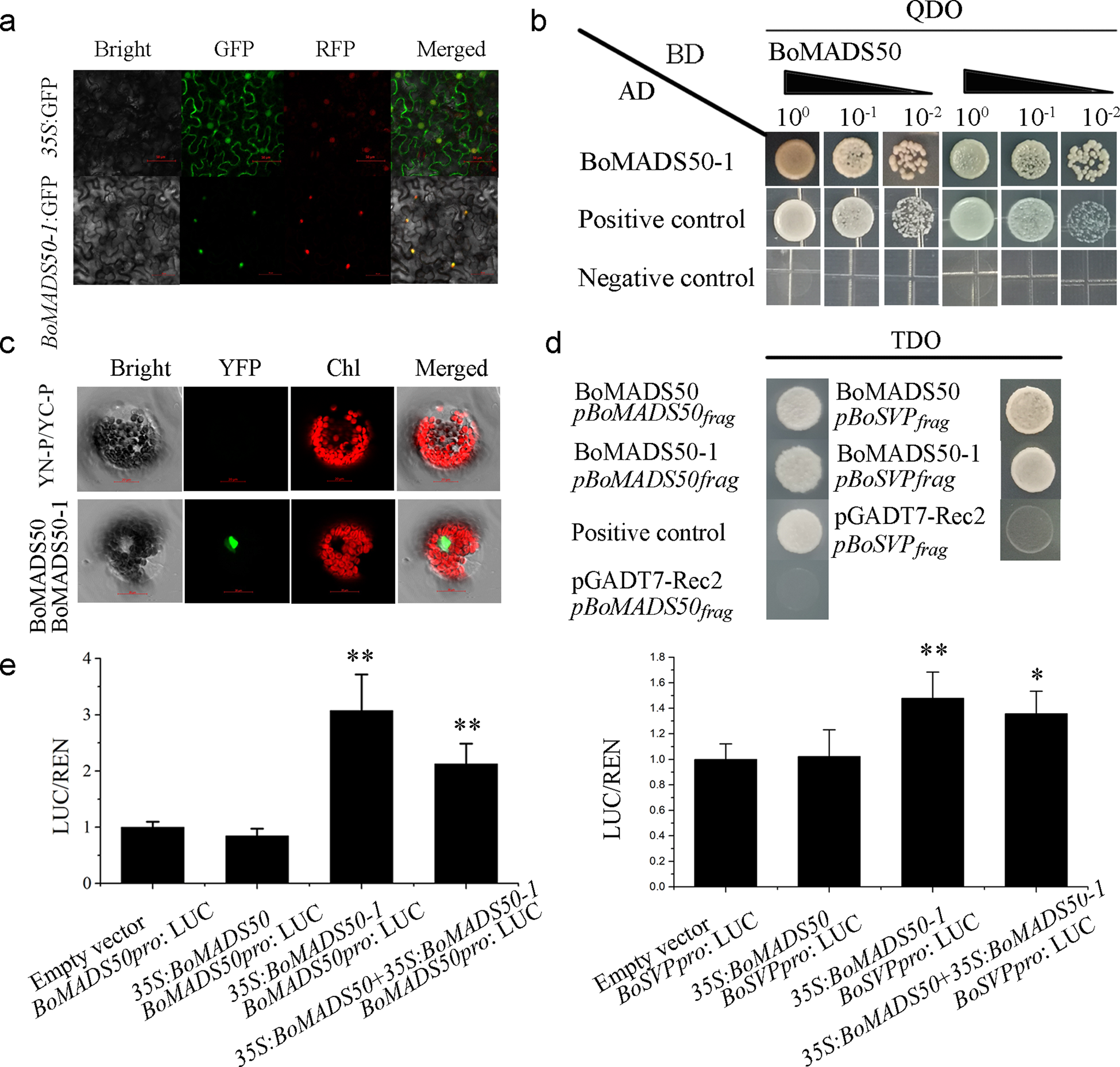
Fig. 6: BoMADS50-1 can interact with BoMADS50 and promote its own expression and BoSVP.
From: The SOC1-like gene BoMADS50 is associated with the flowering of Bambusa oldhamii

a The subcellular localization of BoMADS50-1. Agrobacteria carrying BoMADS50-1 or control vector GFP were infiltrated into leaves of N. benthamiana with the nuclear maker OsART1-RFP, and the fluorescence images were taken in dark fields for green and red fluorescence, in the white field for the morphology of the cell, and in combination. Scale bar = 50 μm. Bright: bright field, GFP: GFP fluorescence, RFP: RFP fluorescence, Merged: GFP/bright/RFP field overlay. b and c BoMADS50-1 could form dimers with BoMADS50 in both yeast cells and Arabidopsis protoplasts. Scale bar = 20 μm. Bright: bright field, YFP:YFP fluorescence. Chl: chlorophyll autofluorescence, Merged: YFP/bright/Chl field overlay. d Both BoMADS50 and BoMADS50-1 bound to the BoMADS50 and BoSVP promoter regions with putative CArG motifs and activated the expression of the nutritional reporter gene HIS2 in yeast one-hybrid assays. e BoMADS50-1 triggered the expression of BoMAD50pro:LUC and BoSVPpro:LUC by integration of 2000-bp BoMADS50 and BoSVP genomic sequences upstream of the ATG before LUC. The cotransformation of BoMADS50 decreased the binding ability of BoMADS50-1 to itself and BoSVP. All data are the mean ± s.d. (n ≥ 3). Asterisks indicate significantly different values (**P < 0.01)