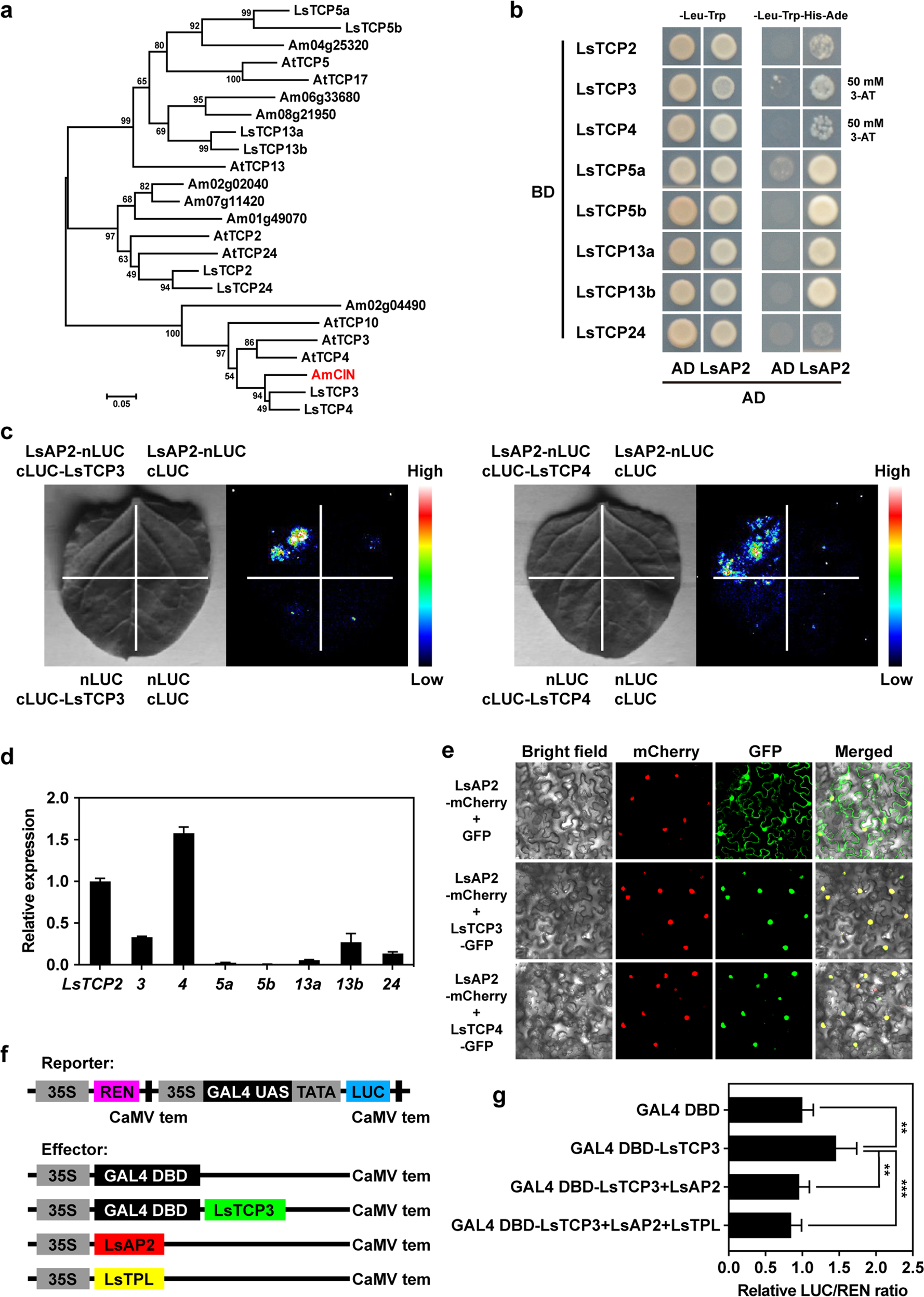
Fig. 4: LsAP2 interacts with CIN-like TCPs and inhibits their transcriptional activation activity.

a Phylogenetic analysis of CIN-like TCP proteins. Ls Lactuca sativa, Am Antirrhinum majus, At Arabidopsis thaliana. The Antirrhinum CIN is indicated in red font. b Yeast two-hybrid assays showing the interactions between LsAP2 and CIN-like TCPs. We used 50 mM 3-amino-1,2,4-triazole (3-AT) for LsTCP3 and LsTCP4 and 0 mM 3-AT for the other LsTCPs. c LCI assays showing that LsAP2 interacts with LsTCP3 and LsTCP4. d Expression of CIN-like TCP genes in leaves. The values are means ± SDs (n = 3). The expression data of LsTCP2 in leaves were normalized to 1. e Subcellular localization of LsTCP3 and LsTCP4 proteins. f Schematic representation of the reporter and effector constructs used in the transcriptional activity assays. g Measurement of the relative LUC/REN ratio after transient coexpression of the reporter and effector constructs in tobacco leaves. The values are means ± SDs (n = 6). The data were normalized to a value of 1 for the GAL4 DBD group. Significant differences were determined by Student’s t test (**P < 0.01; ***P < 0.001)