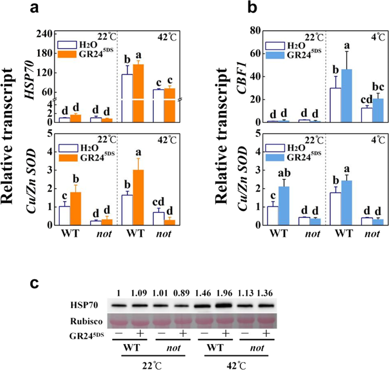
Fig. 7: Effects of GR245DS on heat- and cold-responsive genes and HSP70 protein accumulation in wild-type (WT; Ailsa Craig) and ABA-deficient mutant not plants.
From: Strigolactones positively regulate abscisic acid-dependent heat and cold tolerance in tomato

a Transcript levels of HSP70 and Cu/Zn-SOD in leaves of plants treated or untreated with GR245DS after 12 h of heat stress at 42 °C. b Transcript levels of CBF1 and Cu/Zn-SOD genes in leaves of plants treated or untreated with GR245DS after 12 h of cold stress at 4 °C. c HSP70 protein accumulation in the leaves of plants treated or untreated with GR245DS after 12 h of heat stress at 42 °C. The number above each lane indicates the relative band intensity value. The GR245DS (3 µM, 15 mL) solution was applied to the roots of each plant 24 h before the heat or cold stress treatment. The plus and minus marks represent the application of GR245DS and water solution, respectively. For (a) and (b), the results are mean ± SD of three biological replicates. Significant differences are indicated by different letters (P < 0.05, Tukey’s test)