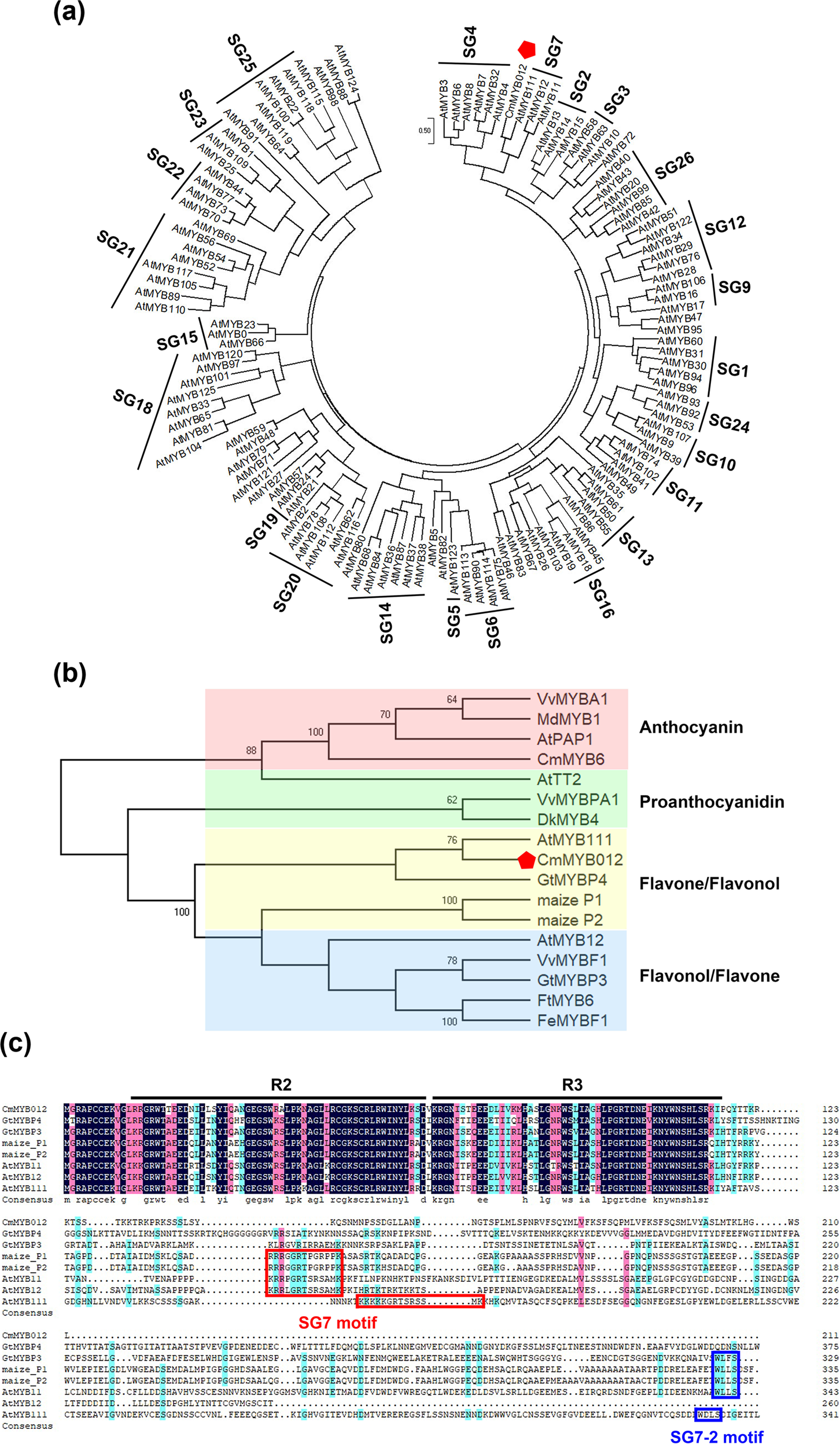
Fig. 3: CmMYB012 is an atypical SG7 R2R3-MYB protein.

a Phylogenetic relationships of CmMYB012 and R2R3 MYBs from Arabidopsis. A total of 126 protein sequences of the R2R3 MYBs in Arabidopsis were obtained from The Arabidopsis Information Resource (TAIR) database. The tree with the highest log likelihood (−79058.02) is shown. b Phylogenetic relationships of CmMYB012 and R2R3 MYBs from other species. The tree with the highest log likelihood (−10008.71) is shown. The percentage of trees in which the associated taxa clustered together is shown next to the branches. At, Arabidopsis thaliana; Cm, Chrysanthemum morifolium; Dk, Diospyros kaki; Fe, Fagopyrum esculentum; Ft, Fagopyrum tataricum; Gt, Gentiana trifloral; Md, Malus domestica; Vv, Vitis vinifera. c Sequence alignment of CmMYB012 and GtMYBP3, GtMYBP4, maize P1, maize P2, AtMYB11, AtMYB12, and AtMYB111 proteins. The R2 and R3 domains are indicated by the black lines above the sequences. The SG7 motif is indicated by the red lines around the sequences. The SG7-2 motif is indicated by the blue lines around the sequences