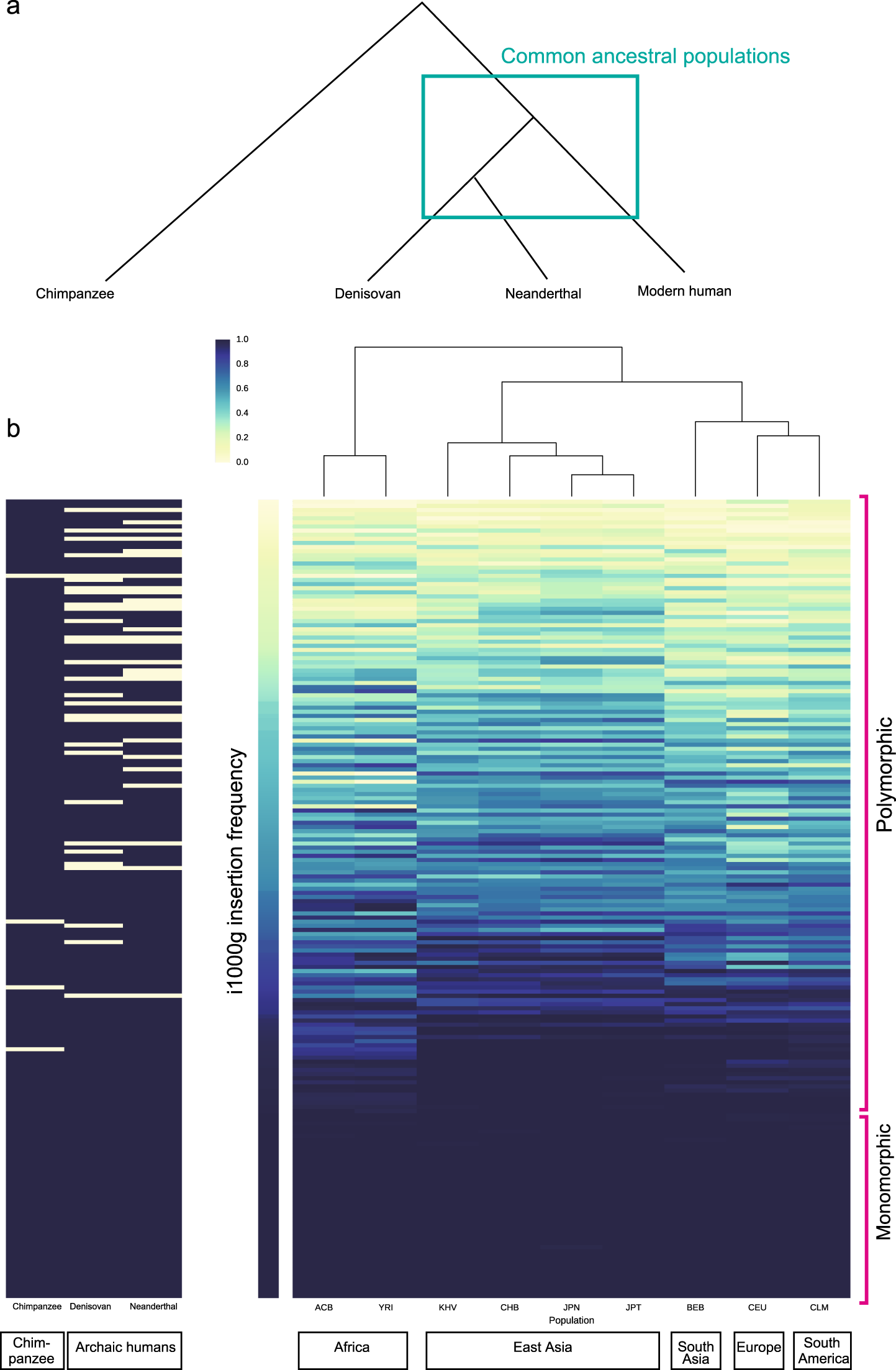
Fig. 3: Insertion frequency heat map.
From: Construction of JRG (Japanese reference genome) with single-molecule real-time sequencing

a Phylogenetic relationship among chimpanzees, Denisovans, Neanderthals, and modern humans. b Heat map of the allele frequencies of 194 selected TMMINSs. The right panel shows the frequency in 1KJPN and other population data from HapMap projects42,43 (i1000g). The vertical axis is ordered by the allele frequencies in i1000g. The populations were clustered into three groups: Africa, East Asia, and others. The middle color bar indicates the frequency in all i1000g populations. The left panel shows the existence of each allele in the genomes of a chimpanzee, a Denisovan, and a Neanderthal