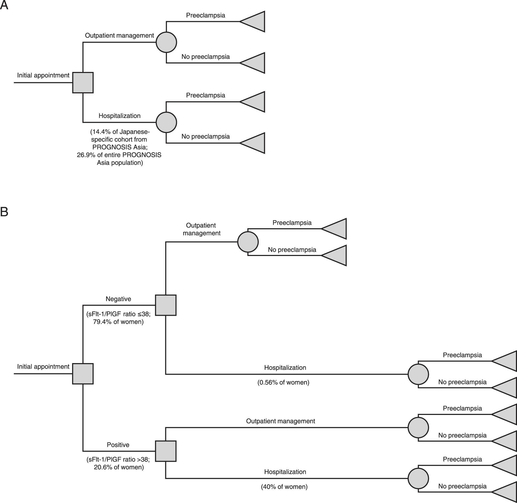
Fig. 1

Decision trees in the (A) no-test scenario (i.e., current standard of care) and (B) test scenario (i.e., current standard of care plus the sFlt-1/PlGF ratio test). PlGF, placental growth factor; PROGNOSIS, PRediction of short-term Outcomes in preGNant wOmen with Suspected preeclampsIa Study; sFlt-1, soluble fms-like tyrosine kinase-1