Abstract
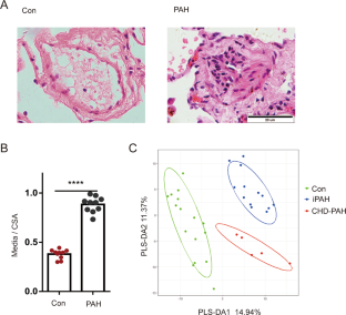
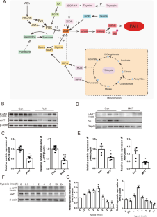
Pulmonary arterial hypertension has led to global health and social problems, but the pathogenic mechanism has not been fully elucidated. Dysregulated metabolism is closely associated with the pathogenesis of pulmonary arterial hypertension. Here, we investigated metabolic profile shifts to reveal the molecular mechanisms underlying pulmonary hypertension. Explanted lung tissues from 13 idiopathic pulmonary arterial hypertension patients, 5 pulmonary arterial hypertension associated with congenital heart disease patients, and 16 controls were collected for untargeted metabolomics analysis with liquid chromatography coupled with tandem mass spectrometry. The KEGG database and MetaboAnalyst 5.0 were used for pathway analysis. A Cox survival analysis model was applied to evaluate the predictive value of metabolites on prognosis. Protein expression levels in human and rat pulmonary arterial hypertension lungs and hypoxia-exposed human pulmonary artery smooth muscle cells were detected by Western blotting to study the molecular mechanisms. Significant differences in metabolites and metabolic pathways were identified among the pulmonary arterial hypertension subgroups and control tissues. The levels of spermine were positively correlated with the patients’ cardiac output, and (2e)-2,5-dichloro-4-oxo-2-hexenedioic acid was positively correlated with the patients’ serum creatinine levels. Patients with higher thymine levels had a better prognosis. Moreover, seven differential metabolites were associated with the AKT pathway. AKT pathway inactivation was confirmed in human and rat pulmonary hypertensive lungs and pulmonary artery smooth muscle cells exposed to hypoxia. Our findings provide the first metabolomics evidence for pulmonary arterial hypertension pathogenesis in human lungs and may contribute to the improvement in therapeutic strategies.
This is a preview of subscription content, access via your institution
Access options
Subscribe to this journal
Receive 12 print issues and online access
$259.00 per year
only $21.58 per issue
Buy this article
- Purchase on SpringerLink
- Instant access to the full article PDF.
USD 39.95
Prices may be subject to local taxes which are calculated during checkout




Similar content being viewed by others
Data availability
Due to protection of patient data privacy, sharing of data on a publicly available repository is not possible, but data are available from the corresponding authors upon request.
References
Sommer N, Ghofrani HA, Pak O, Bonnet S, Provencher S, Sitbon O, et al. Current and future treatments of pulmonary arterial hypertension. Br J Pharm. 2021;178:6–30.
Simonneau G, Montani D, Celermajer DS, Denton CP, Gatzoulis MA, Krowka M et al., Haemodynamic definitions and updated clinical classification of pulmonary hypertension. Eur Respir J. 2019;53:1801913.
Lau EMT, Giannoulatou E, Celermajer DS, Humbert M. Epidemiology and treatment of pulmonary arterial hypertension. Nat Rev Cardiol. 2017;14:603–14.
Lim Y, Low TT, Chan SP, Teo TW, Jang JJ, Yip N, et al. Pulmonary arterial hypertension in a multi-ethnic Asian population: Characteristics, survival and mortality predictors from a 14-year follow-up study. Respirology. 2019;24:162–70.
Fernandes CJC, Jardim C, Souza R. The global view. Curr Opin Pulm Med. 2019;25:391–7.
Galie N, Humbert M, Vachiery JL, Gibbs S, Lang I, Torbicki A, et al. 2015 ESC/ERS Guidelines for the diagnosis and treatment of pulmonary hypertension: The Joint Task Force for the Diagnosis and Treatment of Pulmonary Hypertension of the European Society of Cardiology (ESC) and the European Respiratory Society (ERS): Endorsed by: Association for European Paediatric and Congenital Cardiology (AEPC), International Society for Heart and Lung Transplantation (ISHLT). Eur Heart J. 2016;37:67–119.
Harbaum L, Rhodes CJ, Otero-Nunez P, Wharton J, Wilkins MR. The application of ‘omics’ to pulmonary arterial hypertension. Br J Pharm. 2021;178:108–20.
Hoeper MM, Humbert M, Souza R, Idrees M, Kawut SM, Sliwa-Hahnle K, et al. A global view of pulmonary hypertension. Lancet Respir Med. 2016;4:306–22.
Hoeper MM, Huscher D, Ghofrani HA, Delcroix M, Distler O, Schweiger C, et al. Elderly patients diagnosed with idiopathic pulmonary arterial hypertension: results from the COMPERA registry. Int J Cardiol. 2013;168:871–80.
Boucherat O, Peterlini T, Bourgeois A, Nadeau V, Breuils-Bonnet S, Boilet-Molez S, et al. Mitochondrial HSP90 Accumulation Promotes Vascular Remodeling in Pulmonary Arterial Hypertension. Am J Respir Crit Care Med. 2018;198:90–103.
Milisav I, Ribaric S, Poljsak B. Antioxidant Vitamins and Ageing. Subcell Biochem. 2018;90:1–23.
Reitz BA, Wallwork JL, Hunt SA, Pennock JL, Billingham ME, Oyer PE, et al. Heart-lung transplantation: successful therapy for patients with pulmonary vascular disease. N Engl J Med. 1982;306:557–64.
Chen C, Luo F, Wu P, Huang Y, Das A, Chen S, et al. Metabolomics reveals metabolite changes of patients with pulmonary arterial hypertension in China. J Cell Mol Med. 2020;24:2484–96.
Hang P, Zhao J, Su Z, Sun H, Chen T, Zhao L, et al. Choline Inhibits Ischemia-Reperfusion-Induced Cardiomyocyte Autophagy in Rat Myocardium by Activating Akt/mTOR Signaling. Cell Physiol Biochem. 2018;45:2136–44.
Yang H, Lee SE, Kim GD, Park HR, Park YS. Hemeoxygenase-1 mediates an adaptive response to spermidine-induced cell death in human endothelial cells. Oxid Med Cell Longev. 2013;2013:238734.
Liu H, Liu Z, Du J, He J, Lin P, Amini B, et al. Thymidine phosphorylase exerts complex effects on bone resorption and formation in myeloma. Sci Transl Med. 2016;8:353ra113.
Park M, Choi HK, An JH. Taurine Activates BMP-2/Wnt3a-Mediated Osteoblast Differentiation and Mineralization via Akt and MAPK Signaling. Iran J Public Health. 2019;48:1960–70.
Li Y, Yang L, Dong L, Yang ZW, Zhang J, Zhang SL, et al. Crosstalk between the Akt/mTORC1 and NF-kappaB signaling pathways promotes hypoxia-induced pulmonary hypertension by increasing DPP4 expression in PASMCs. Acta Pharm Sin. 2019;40:1322–33.
Di R, Yang Z, Xu P, Xu Y. Silencing PDK1 limits hypoxia-induced pulmonary arterial hypertension in mice via the Akt/p70S6K signaling pathway. Exp Ther Med. 2019;18:699–704.
Zeng H, Liu X, Zhang Y. Identification of Potential Biomarkers and Immune Infiltration Characteristics in Idiopathic Pulmonary Arterial Hypertension Using Bioinformatics Analysis. Front Cardiovasc Med. 2021;8:624714.
Rhodes CJ, Ghataorhe P, Wharton J, Rue-Albrecht KC, Hadinnapola C, Watson G, et al. Plasma Metabolomics Implicates Modified Transfer RNAs and Altered Bioenergetics in the Outcomes of Pulmonary Arterial Hypertension. Circulation. 2017;135:460–75.
Lee SJ, Yeo JS, Lee HJ, Lee EJ, Kim SY, Jang SJ, et al. Thymidine phosphorylase influences [(18)F]fluorothymidine uptake in cancer cells and patients with non-small cell lung cancer. Eur J Nucl Med Mol Imaging. 2014;41:1327–35.
Schardt C, Rotsch M, Erbil C, Goke R, Richter G, Havemann K. Characterization of insulin-like growth factor II receptors in human small cell lung cancer cell lines. Exp Cell Res. 1993;204:22–9.
Paulin RMichelakis ED. The metabolic theory of pulmonary arterial hypertension. Circ Res. 2014;115:148–64.
Weiss G, Fuchs D, Hausen A, Reibnegger G, Werner ER, Werner-Felmayer G, et al. Neopterin modulates toxicity mediated by reactive oxygen and chloride species. FEBS Lett. 1993;321:89–92.
Smukowska-Gorynia A, Marcinkowska J, Chmara E, Malaczynska-Rajpold K, Slawek-Szmyt S, Cieslewicz A, et al. Neopterin as a Biomarker in Patients with Pulmonary Arterial Hypertension and Chronic Thromboembolic Pulmonary Hypertension. Respiration. 2018;96:222–30.
Li M, Riddle S, Zhang H, D’Alessandro A, Flockton A, Serkova NJ, et al. Metabolic Reprogramming Regulates the Proliferative and Inflammatory Phenotype of Adventitial Fibroblasts in Pulmonary Hypertension Through the Transcriptional Corepressor C-Terminal Binding Protein-1. Circulation. 2016;134:1105–21.
Shiota M, Kusakabe H, Hikita Y, Nakao T, Izumi Y, Iwao H. Pharmacogenomics of cardiovascular pharmacology: molecular network analysis in pleiotropic effects of statin—an experimental elucidation of the pharmacologic action from protein-protein interaction analysis. J Pharm Sci. 2008;107:15–9.
Rajeeve V, Pearce W, Cascante M, Vanhaesebroeck B, Cutillas PR. Polyamine production is downstream and upstream of oncogenic PI3K signalling and contributes to tumour cell growth. Biochem J. 2013;450:619–28.
Wei C, Li HZ, Wang YH, Peng X, Shao HJ, Li HX, et al. Exogenous spermine inhibits the proliferation of human pulmonary artery smooth muscle cells caused by chemically-induced hypoxia via the suppression of the ERK1/2- and PI3K/AKT-associated pathways. Int J Mol Med. 2016;37:39–46.
Kim BArany Z. Does Glycine cataBOLAsm Drive Pulmonary Hypertension? Circulation. 2019;139:2256–9.
Dumas de la Roque E, Savineau JP, Bonnet S. Dehydroepiandrosterone: a new treatment for vascular remodeling diseases including pulmonary arterial hypertension. Pharm Ther. 2010;126:186–99.
Izquierdo-Garcia JL, Arias T, Rojas Y, Garcia-Ruiz V, Santos A, Martin-Puig S, et al. Metabolic Reprogramming in the Heart and Lung in a Murine Model of Pulmonary Arterial Hypertension. Front Cardiovasc Med. 2018;5:110.
Acknowledgements
This research was supported by the National Natural Science Foundation of China (81570378, 81922041, 81772020, and 82002028) and the Medical and Technology Development Program of Nanjing (YKK17115).
Author information
Authors and Affiliations
Contributions
All authors contributed to the study. Conception, design and experiment: JD, CC, FC, and ZM. Analysis and interpretation: JY, JW, LH, PC, YC, YL, HW, FC, and DW. Drafting the paper for important intellectual content: JC, FC, and YY.
Corresponding authors
Ethics declarations
Conflict of interest
The authors declare no competing interests.
Additional information
Publisher’s note Springer Nature remains neutral with regard to jurisdictional claims in published maps and institutional affiliations.
Supplementary information
Rights and permissions
About this article
Cite this article
Ding, J., Chu, C., Mao, Z. et al. Metabolomics-based mechanism exploration of pulmonary arterial hypertension pathogenesis: novel lessons from explanted human lungs. Hypertens Res 45, 990–1000 (2022). https://doi.org/10.1038/s41440-022-00898-0
Received:
Revised:
Accepted:
Published:
Version of record:
Issue date:
DOI: https://doi.org/10.1038/s41440-022-00898-0


