Abstract
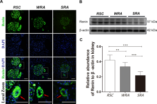
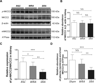
The aim of this study was to investigate alterations in the intrarenal blood pressure (BP) regulation system after renal denervation (RDN) guided by renal nerve stimulation (RNS). Twenty-one dogs were randomized to receive RDN at strong (SRA group, n = 7) or weak (WRA group, n = 7) BP-elevation response sites identified by RNS or underwent RNS only (RNS-control, RSC, n = 7). After 4 weeks of follow-up, renal sympathetic components, the main components of renin-angiotensin system (RAS) and the major transporters involved in sodium and water reabsorption were assessed by immunohistochemical analysis. Compared with RSC treatment, RDN therapy significantly reduced renal norepinephrine and tyrosine hydroxylase levels, decreased the renin content and inhibited the onsite generation of angiotensinogen. Moreover, the expression of exciting axis components, including angiotensin-converting enzyme (ACE), angiotensin II and angiotensin II type-1 receptor, was downregulated, while protective axis components for the cardiovascular system, including ACE2 and Mas receptors, were upregulated in both WRA and SRA groups. Moreover, RDN reduced the abundance of aquaporin-1 and aquaporin-2 in kidneys. Although RDN had a minimal effect on overall NKCC2 expression, its activation (p-NKCC2) and directional enrichment in the apical membrane (mNKCC2) were dramatically blunted. All these changes were more obvious in the SRA group than WRA group. Selective RDN guided by RNS effectively reduced systemic BP by affecting the renal neurohormone system, as well as the sodium and water transporter system, and these effects at sites with a strong BP response were more superior.
This is a preview of subscription content, access via your institution
Access options
Subscribe to this journal
Receive 12 print issues and online access
$259.00 per year
only $21.58 per issue
Buy this article
- Purchase on SpringerLink
- Instant access to the full article PDF.
USD 39.95
Prices may be subject to local taxes which are calculated during checkout






Similar content being viewed by others
References
Krum H, Schlaich M, Whitbourn R, Sobotka PA, Sadowski J, Bartus K, et al. Catheter-based renal sympathetic denervation for resistant hypertension: a multicentre safety and proof-of-principle cohort study. Lancet. 2009;373:1275–81.
Krum H, Schlaich MP, Sobotka PA, Böhm M, Mahfoud F, Rocha-Singh K, et al. Percutaneous renal denervation in patients with treatment-resistant hypertension: final 3-year report of the Symplicity HTN-1 study. Lancet. 2014;383:622–9.
Esler MD, Krum H, Sobotka PA, Schlaich MP, Schmieder RE, Böhm M. Renal sympathetic denervation in patients with treatment-resistant hypertension (The Symplicity HTN-2 Trial): a randomised controlled trial. Lancet. 2010;376:1903–9.
Bhatt DL, Kandzari DE, O’Neill WW, D’Agostino R, Agostino R, Flack JM, et al. A controlled trial of renal denervation for resistant hypertension. N Engl J Med. 2014;370:1393–401.
Fudim M, Sobotka AA, Yin YH, Wang JW, Levin H, Esler M, et al. Selective vs. global renal denervation: a case for less is more. Curr Hypertens Rep. 2018;20:37.
Chinushi M, Izumi D, Iijima K, Suzuki K, Furushima H, Saitoh O, et al. Blood pressure and autonomic responses to electrical stimulation of the renal arterial nerves before and after ablation of the renal artery. Hypertension. 2013;61:450–6.
Gal P, de Jong MR, Smit JJ, Adiyaman A, Staessen JA, Elvan A. Blood pressure response to renal nerve stimulation in patients undergoing renal denervation: a feasibility study. J Hum Hypertens. 2015;29:292–5.
Lu J, Wang Z, Zhou T, Chen S, Chen W, Du H, et al. Selective proximal renal denervation guided by autonomic responses evoked via high-frequency stimulation in a preclinical canine model. Circ Cardiovasc Interv. 2015;8:e001847.
de Jong MR, Adiyaman A, Gal P, Smit JJ, Delnoy PP, Heeg JE, et al. Renal nerve stimulation-induced blood pressure changes predict ambulatory blood pressure response after renal denervation. Hypertension. 2016;68:707–14.
Liu H, Chen W, Lai Y, Du H, Wang Z, Xu Y, et al. Selective renal denervation guided by renal nerve stimulation in canine. Hypertension. 2019;74:536–45.
van Amsterdam WA, Blankestijn PJ, Goldschmeding R, Bleys RL. The morphological substrate for Renal Denervation: Nerve distribution patterns and parasympathetic nerves. A post-mortem histological study. Ann Anat. 2016;204:71–79.
Kiuchi MG, Esler MD, Fink GD, Osborn JW, Banek CT, Böhm M, et al. Renal denervation update from the International Sympathetic Nervous System Summit: JACC state-of-the-art review. J Am Coll Cardiol. 2019;73:3006–17.
Kobori H, Nangaku M, Navar LG, Nishiyama A. The intrarenal renin-angiotensin system: from physiology to the pathobiology of hypertension and kidney disease. Pharmacol Rev. 2007;59:251–87.
Barajas L, Müller J. The innervation of the juxtaglomerular apparatus and surrounding tubules: a quantitative analysis by serial section electron microscopy. J Ultrastruct Res. 1973;43:107–32.
DiBona GF, Kopp UC. Neural control of renal function. Physiol Rev. 1997;77:75–197.
Holmer SR, Kaissling B, Putnik K, Pfeifer M, Krämer BK, Riegger GA, et al. Beta-adrenergic stimulation of renin expression in vivo. J Hypertens. 1997;15:1471–9.
Chen WJ, Liu H, Wang ZH, Liu C, Fan JQ, Wang ZL, et al. The impact of renal denervation on the progression of heart failure in a canine model induced by right ventricular rapid pacing. Front Physiol. 2019;10:1625.
Azizi M, Sapoval M, Gosse P, Monge M, Bobrie G, Delsart P, et al. Optimum and stepped care standardised antihypertensive treatment with or without renal denervation for resistant hypertension (DENERHTN): a multicentre, open-label, randomised controlled trial. Lancet. 2015;385:1957–65.
Townsend RR, Mahfoud F, Kandzari DE, Kario K, Pocock S, Weber MA, et al. Catheter-based renal denervation in patients with uncontrolled hypertension in the absence of antihypertensive medications (SPYRAL HTN-OFF MED): a randomised, sham-controlled, proof-of-concept trial. Lancet. 2017;390:2160–70.
Kandzari DE, Böhm M, Mahfoud F, Townsend RR, Weber MA, Pocock S, et al. Effect of renal denervation on blood pressure in the presence of antihypertensive drugs: 6-month efficacy and safety results from the SPYRAL HTN-ON MED proof-of-concept randomised trial. Lancet. 2018;391:2346–55.
Azizi M, Schmieder RE, Mahfoud F, Weber MA, Daemen J, Davies J, et al. Endovascular ultrasound renal denervation to treat hypertension (RADIANCE-HTN SOLO): a multicentre, international, single-blind, randomised, sham-controlled trial. Lancet. 2018;391:2335–45.
de Jong MR, Hoogerwaard AF, Adiyaman A, Smit J, Heeg JE, van Hasselt B, et al. Renal nerve stimulation identifies aorticorenal innervation and prevents inadvertent ablation of vagal nerves during renal denervation. Blood Press. 2018;27:271–9.
Lu J, Ling Z, Chen W, Du H, Xu Y, Fan J, et al. Effects of renal sympathetic denervation using saline-irrigated radiofrequency ablation catheter on the activity of the renin-angiotensin system and endothelin-1. J Renin Angiotensin Aldosterone Syst. 2014;15:532–9.
Carey RM. The intrarenal renin-angiotensin system in hypertension. Adv Chronic Kidney Dis. 2015;22:204–10.
Navar LG. Translational studies on augmentation of intratubular renin-angiotensin system in hypertension. Kidney Int Suppl (2011). 2013;3:321–5.
Gonzalez-Villalobos RA, Janjoulia T, Fletcher NK, Giani JF, Nguyen MT, Riquier-Brison AD, et al. The absence of intrarenal ACE protects against hypertension. J Clin Investig. 2013;123:2011–23.
Ueda H, Tagawa H, Ishii M, Kaneko Y. Effect of renal denervation on release and content of renin in anesthetized dogs. Jpn Heart J. 1967;8:156–67.
Mahfoud F, Townsend RR, Kandzari DE, Kario K, Schmieder RE, Tsioufis K, et al. Changes in plasma renin activity after renal artery sympathetic denervation. J Am Coll Cardiol. 2021;77:2909–19.
Ferrario CM, Jessup J, Gallagher PE, Averill DB, Brosnihan KB, Ann Tallant E, et al. Effects of renin-angiotensin system blockade on renal angiotensin-(1-7) forming enzymes and receptors. Kidney Int. 2005;68:2189–96.
Lee J, Kim S, Kim J, Jeong MH, Oh Y, Choi KC. Increased expression of renal aquaporin water channels in spontaneously hypertensive rats. Kidney Blood Press Res. 2006;29:18–23.
Sonalker PA, Tofovic SP, Bastacky SI, Jackson EK. Chronic noradrenaline increases renal expression of NHE-3, NBC-1, BSC-1 and aquaporin-2. Clin Exp Pharmacol Physiol. 2008;35:594–600.
Zheng H, Liu X, Katsurada K, Patel KP. Renal denervation improves sodium excretion in rats with chronic heart failure: effects on expression of renal ENaC and AQP2. Am J Physiol Heart Circ Physiol. 2019;317:H958–958H968.
Mutig K, Kahl T, Saritas T, Godes M, Persson P, Bates J, et al. Activation of the bumetanide-sensitive Na+,K+,2Cl- cotransporter (NKCC2) is facilitated by Tamm-Horsfall protein in a chloride-sensitive manner. J Biol Chem. 2011;286:30200–10.
Ares GR, Caceres PS, Ortiz PA. Molecular regulation of NKCC2 in the thick ascending limb. Am J Physiol Ren Physiol. 2011;301:F1143–1159.
Acknowledgements
We are very grateful to the University of Dundee and the Medical Research Council Protein Phosphorylation and Ubiquitylation Unit (MRC PPU) for providing the antibody against p-NKCC2.
Funding
This work was supported, in part, by the Technology Star Cultivation Program of the Science and Technology Association of Chongqing (Grant number: KJXX2017017), the Surface project of the Chongqing Municipal Health Bureau (Grant number: 2016MSXM023), the General Program of the National Natural Science Foundation of China (Grant number: 32071110), and the Kuanren Talents Program of the Second Affiliated Hospital of Chongqing Medical University.
Author information
Authors and Affiliations
Corresponding author
Ethics declarations
Conflict of interest
The authors declare no competing interests.
Additional information
Publisher’s note Springer Nature remains neutral with regard to jurisdictional claims in published maps and institutional affiliations.
Supplementary information
Rights and permissions
Springer Nature or its licensor holds exclusive rights to this article under a publishing agreement with the author(s) or other rightsholder(s); author self-archiving of the accepted manuscript version of this article is solely governed by the terms of such publishing agreement and applicable law.
About this article
Cite this article
Lai, Y., Zhou, H., Chen, W. et al. The intrarenal blood pressure modulation system is differentially altered after renal denervation guided by different intensities of blood pressure responses. Hypertens Res 46, 456–467 (2023). https://doi.org/10.1038/s41440-022-01047-3
Received:
Revised:
Accepted:
Published:
Version of record:
Issue date:
DOI: https://doi.org/10.1038/s41440-022-01047-3
Keywords
This article is cited by
-
Effects of renal denervation at BP-elevation/reduction sites guided by renal nerve stimulation on atrial neural and structural remodeling in a hypertensive canine model
Hypertension Research (2025)
-
2023 update and perspectives
Hypertension Research (2024)
-
Intrarenal neurohormonal modulation by renal denervation: benefits for chronic kidney disease and heart failure
Hypertension Research (2023)
-
Emerging topics on renal denervation in hypertension: anatomical and functional aspects of renal nerves
Hypertension Research (2023)
-
Possible organ-protective effects of renal denervation: insights from basic studies
Hypertension Research (2023)


