Abstract
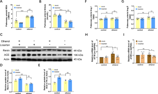
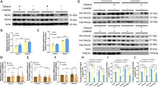
This study aimed to examine whether the administration of losartan can prevent acute elevation of pulmonary arterial pressure (AEPAP) induced by endovascular ethanol injection and to assess its related mechanisms. Male swine were selected and performed with absolute ethanol endovascular injection. Saline was used as the negative control. Losartan was administered preoperatively. Pulmonary arterial pressure (PAP), femoral arterial pressure (FAP) and heart rate (HR) were monitored during operations. Venous plasma and pulmonary artery (PA) tissue were harvested for analyses. Protein level was detected by Western blotting and ELISA, whereas qRT-PCR was used in mRNA detection. H & E staining and immunohistochemistry were conducted to evaluate histopathology. Ethanol injection elevated PAP in swine. The concentration of RAS ligands was elevated in plasma (all P < 0.0001) but not in PA. The level of oxidative stress increased in both plasma and PA. MRNA level of AT1R (P < 0.01, 95% CI: 0.251–1.006), not AT2R increased in PA. Losartan failed to inhibit AEPAP after all sessions of ethanol injection, and partially reversed the ethanol-induced PA remodeling. The P38 MAPK was activated after ethanol injection and could be inhibited by losartan (P < 0.01, 95% CI: −0.391 to −0.164). Ethanol also promoted the translocation of the P40-PHOX/P47-PHOX/P67-PHOX complex and the activation of NOX, which was independent from RAS. Endovascular ethanol injection can induce AEPAP mainly by activating RAS and P38 MAPK signaling. Losartan can partially prevent AEPAP and vascular remodeling owing to the promotion of NOX activity by ethanol.

Mechanism diagram of endovascular ethanol injection-induced acute elevation of pulmonary arterial pressure (AEPAP) partially prevented by losartan. RAS: Renin–angiotensin system; AGT: angiotensinogen; Ang I: angiotensin I; ACE: angiotensin I converting enzyme; Ang II: angiotensin II. AT1R: angiotensin II type 1 receptor. NOX2: NADPH oxidase 2. PA: pulmonary artery.
This is a preview of subscription content, access via your institution
Access options
Subscribe to this journal
Receive 12 print issues and online access
$259.00 per year
only $21.58 per issue
Buy this article
- Purchase on SpringerLink
- Instant access to the full article PDF.
USD 39.95
Prices may be subject to local taxes which are calculated during checkout






Similar content being viewed by others
References
Yakes WF, Luethke JM, Merland JJ, Rak KM, Slater DD, Hollis HW, et al. Ethanol embolization of arteriovenous fistulas: a primary mode of therapy. J Vasc Inter Radio. 1990;1:89–96.
De Baere T, Lagrange C, Kuoch V, Morice P, Court B, Roche A. Transcatheter ethanol renal ablation in 20 patients with persistent urine leaks: an alternative to surgical nephrectomy. J Urol. 2000;164:1148–52.
Ellman BA, Parkhill BJ, Marcus PB, Curry TS, Peters PC. Renal ablation with absolute ethanol. Mechanism of action. Invest Radio. 1984;19:416–23.
Fan XD, Su LX, Zheng JW, Zheng LZ, Zhang ZY. Ethanol embolization of arteriovenous malformations of the mandible. AJNR Am J Neuroradiol. 2009;30:1178–83.
Wang D, Su L, Han Y, Wang Z, Zheng L, Fan X. Absolute ethanol embolisation of mandibular arteriovenous malformations following direct percutaneous puncture and release of coils via a microcatheter. Eur J Vasc Endovasc Surg. 2017;53:862–9.
Zheng L, Su L, Wang D, Wang Z, Wen M, Yang X, et al. Ethanol embolization of lingual arteriovenous malformations: Positive experience in 52 patients during 11 years. J Vasc Surg. 2020;72:651–7 e654.
Han Y, Fan X, Su L, Wang Z. Absolute ethanol embolization combined with surgical resection of scalp arteriovenous malformations: interim results. J Vasc Inter Radio. 2018;29:312–9.
Wang D, Su L, Han Y, Fan X. Ethanol embolotherapy of high-flow auricular arteriovenous malformations with electrolytically detachable coil-assisted dominant outflow vein occlusion. Eur J Vasc Endovasc Surg. 2014;48:576–84.
Li X, Su L, Yang X, Han Y, Wang D, Zheng L, et al. Embolotherapy for High-Flow Arteriovenous Malformations in the Hands Using Absolute Ethanol with Coil-Assisted Dominant Outflow Vein Occlusion. J Vasc Inter Radio. 2019;30:813–21.
Shin BS, Do YS, Cho HS, Kim DI, Hahm TS, Kim CS, et al. Effects of repeat bolus ethanol injections on cardiopulmonary hemodynamic changes during embolotherapy of arteriovenous malformations of the extremities. J Vasc Inter Radio. 2010;21:81–89.
Paz Ocaranza M, Riquelme JA, Garcia L, Jalil JE, Chiong M, Santos RAS, et al. Counter-regulatory renin-angiotensin system in cardiovascular disease. Nat Rev Cardiol. 2020;17:116–29.
Passaglia P, Ceron CS, Mecawi AS, Antunes-Rodrigues J, Coelho EB, Tirapelli CR. Angiotensin type 1 receptor mediates chronic ethanol consumption-induced hypertension and vascular oxidative stress. Vasc Pharm. 2015;74:49–59.
Zhang LM, Su LX, Hu JZ, Wang M, Ju HY, Li X, et al. Epigenetic regulation of VENTXP1 suppresses tumor proliferation via miR-205-5p/ANKRD2/NF-kB signaling in head and neck squamous cell carcinoma. Cell Death Dis. 2020;11:838.
Shen Y, Zhang L, Piao S, Li L, Li J, Xia Y, et al. NUDT1: A potential independent predictor for the prognosis of patients with oral squamous cell carcinoma. J Oral Pathol Med. 2020;49:210–8.
Santos RAS, Oudit GY, Verano-Braga T, Canta G, Steckelings UM, Bader M. The renin-angiotensin system: going beyond the classical paradigms. Am J Physiol Heart Circ Physiol. 2019;316:H958–H970.
Southgate L, Machado RD, Graf S, Morrell NW. Molecular genetic framework underlying pulmonary arterial hypertension. Nat Rev Cardiol. 2020;17:85–95.
Abdel Ghafar MT. An overview of the classical and tissue-derived renin-angiotensin-aldosterone system and its genetic polymorphisms in essential hypertension. Steroids 2020;163:108701.
Tian X, Sun C, Wang X, Ma K, Chang Y, Guo Z, et al. ANO1 regulates cardiac fibrosis via ATI-mediated MAPK pathway. Cell Calcium. 2020;92:102306.
Cao Y, Kumar S, Namkung Y, Gagnon L, Cho A, Laporte SA. Angiotensin II type 1 receptor variants alter endosomal receptor-beta-arrestin complex stability and MAPK activation. J Biol Chem. 2020;295:13169–80.
Kim YM, Kim SJ, Tatsunami R, Yamamura H, Fukai T, Ushio-Fukai M. ROS-induced ROS release orchestrated by Nox4, Nox2, and mitochondria in VEGF signaling and angiogenesis. Am J Physiol Cell Physiol. 2017;312:C749–C764.
Griendling KK, Camargo LL, Rios FJ, Alves-Lopes R, Montezano AC, Touyz RM. Oxidative stress and hypertension. Circ Res. 2021;128:993–1020.
Ueyama T, Nakakita J, Nakamura T, Kobayashi T, Kobayashi T, Son J, et al. Cooperation of p40(phox) with p47(phox) for Nox2-based NADPH oxidase activation during Fcgamma receptor (FcgammaR)-mediated phagocytosis: mechanism for acquisition of p40(phox) phosphatidylinositol 3-phosphate (PI(3)P) binding. J Biol Chem. 2011;286:40693–705.
Doppman JL, Girton ME. Bile duct scarring following ethanol embolization of the hepatic artery: an experimental study in monkeys. Radiology 1984;152:621–6.
Lee S, Park HS, Hyun D, Cho SK, Park KB, Shin SW, et al. Radiologic and clinical results of transarterial ethanol embolization for renal angiomyolipoma. Eur Radio. 2021;31:6568–77.
Wang D, Su L, Han Y, Fan X. Embolization treatment of pseudoaneurysms originating from the external carotid artery. J Vasc Surg. 2015;61:920–6.
Su L, Wang D, Han Y, Wang Z, Zheng L, Fan X. Absolute Ethanol Embolization of Infiltrating-diffuse Extracranial Arteriovenous Malformations in the Head and Neck. Eur J Vasc Endovasc Surg. 2015;50:114–21.
Toru S, Arai Y, Kamei S, Komemushi A, Saito K. Guidelines for absolute ethanol for use in vascular embolization, 2016 edition. Interventional Radiol. 2018;3:44–65.
Mason KP, Michna E, Zurakowski D, Koka BV, Burrows PE. Serum ethanol levels in children and adults after ethanol embolization or sclerotherapy for vascular anomalies. Radiology 2000;217:127–32.
Shin BS, Do YS, Lee BB, Kim DI, Chung IS, Cho HS, et al. Multistage ethanol sclerotherapy of soft-tissue arteriovenous malformations: effect on pulmonary arterial pressure. Radiology 2005;235:1072–7.
Ko JS, Kim JA, Do YS, Kwon MA, Choi SJ, Gwak MS, et al. Prediction of the effect of injected ethanol on pulmonary arterial pressure during sclerotherapy of arteriovenous malformations: relationship with dose of ethanol. J Vasc Inter Radio. 2009;20:39–45.
Kim JS, Nam MH, Do YS, Lee CJ, Kim CS, Sim WS, et al. Efficacy of milrinone versus nitroglycerin in controlling pulmonary arterial hypertension induced by intravenous injections of absolute ethanol in anesthetized dogs. J Vasc Inter Radio. 2010;21:882–7.
Khurana V, Goswami B. Angiotensin converting enzyme (ACE). Clin Chim Acta. 2022;524:113–22.
Gomez-Arroyo JG, Farkas L, Alhussaini AA, Farkas D, Kraskauskas D, Voelkel NF, et al. The monocrotaline model of pulmonary hypertension in perspective. Am J Physiol Lung Cell Mol Physiol. 2012;302:L363–369.
Sidi A, Naik B, Muehlschlegel JD, Kirby DS, Lobato EB. Ethanol-induced acute pulmonary hypertension and right ventricular dysfunction in pigs. Br J Anaesth. 2008;100:568–9.
Patel S, Rauf A, Khan H, Abu-Izneid T. Renin-angiotensin-aldosterone (RAAS): The ubiquitous system for homeostasis and pathologies. Biomed Pharmacother. 2017;94:317–25.
Poznyak AV, Bharadwaj D, Prasad G, Grechko AV, Sazonova MA, Orekhov AN. Renin-angiotensin system in pathogenesis of atherosclerosis and treatment of CVD. Int J Mol Sci. 2021;22:6702.
Liu B, Zhang R, Wei S, Yuan Q, Xue M, Hao P, et al. ALDH2 protects against alcoholic cardiomyopathy through a mechanism involving the p38 MAPK/CREB pathway and local renin-angiotensin system inhibition in cardiomyocytes. Int J Cardiol. 2018;257:150–9.
Shafiq M, Jagavelu K, Iqbal H, Yadav P, Chanda D, Verma NK, et al. Inhibition of Mitogen-Activated Protein Kinase (MAPK)-Activated Protein Kinase 2 (MK2) is Protective in Pulmonary Hypertension. Hypertension. 2021;77:1248–59.
Sha’fie MSA, Rathakrishnan S, Hazanol IN, Dali MHI, Khayat ME, Ahmad S, et al. Ethanol induces microglial cell death via the NOX/ROS/PARP/TRPM2 signalling pathway. Antioxidants (Basel). 2020;9:1253.
do Vale GT, da Silva CBP, Sousa AH, Gonzaga NA, Parente JM, Araujo KM, et al. Nebivolol prevents up-regulation of Nox2/NADPH oxidase and lipoperoxidation in the early stages of ethanol-induced cardiac toxicity. Cardiovasc Toxicol. 2021;21:224–35.
Tsunawaki S, Yoshikawa K. Relationships of p40(phox) with p67(phox) in the activation and expression of the human respiratory burst NADPH oxidase. J Biochem. 2000;128:777–83.
Touyz RM, Alves-Lopes R, Rios FJ, Camargo LL, Anagnostopoulou A, Arner A, et al. Vascular smooth muscle contraction in hypertension. Cardiovasc Res. 2018;114:529–39.
Schleifenbaum J. Alamandine and its receptor MrgD pair up to join the protective arm of the renin-angiotensin system. Front Med (Lausanne). 2019;6:107.
Zhang F, Chen A, Pan Y, Wang X, Xu Y, Desai AA, et al. Research progress on pulmonary arterial hypertension and the role of the angiotensin converting enzyme 2-angiotensin-(1-7)-mas axis in pulmonary arterial hypertension. Cardiovasc Drugs Ther. 2022;36:363–70.
Acknowledgements
We gratefully acknowledge the generous help of Prof. Hengye Huang from School of Public Health, Shanghai Jiao Tong University School of Medicine in statistical analysis. We sincerely appreciate Prof. Wayne F. Yakes, MD, from The Yakes Vascular Malformation Center, Englewood, Colorado, the United States, for imparting the critical technology of absolute ethanol-embolization to us. We also thanked him for his pioneering and outstanding contributions to the treatment of vascular malformations.
Funding
This work was supported by the National Natural Science Foundation of China (Grant No.81871458), the Clinical Research Program of Ninth People’s Hospital, Shanghai Jiao Tong University School of Medicine (No. JYLJ202111), and the Transverse Research Project of Shanghai Ninth People’s Hospital (No. JYHX2022007).
Author information
Authors and Affiliations
Corresponding authors
Ethics declarations
Conflict of interest
The authors declare no competing interests.
Additional information
Publisher’s note Springer Nature remains neutral with regard to jurisdictional claims in published maps and institutional affiliations.
Supplementary information
Rights and permissions
Springer Nature or its licensor (e.g. a society or other partner) holds exclusive rights to this article under a publishing agreement with the author(s) or other rightsholder(s); author self-archiving of the accepted manuscript version of this article is solely governed by the terms of such publishing agreement and applicable law.
About this article
Cite this article
Shen, Y., Wang, Z., Su, L. et al. Inhibition of angiotensin II type 1 receptor partially prevents acute elevation of pulmonary arterial pressure induced by endovascular ethanol injection. Hypertens Res 46, 972–983 (2023). https://doi.org/10.1038/s41440-022-01132-7
Received:
Revised:
Accepted:
Published:
Version of record:
Issue date:
DOI: https://doi.org/10.1038/s41440-022-01132-7
Keywords
This article is cited by
-
Role of AT1angiotensin receptor antagonist in pulmonary complications induced by renal ischemia-reperfusion injury in male and female rats
BMC Nephrology (2025)
-
Novel radiopaque ethanol injection: physicochemical properties, animal experiments, and clinical application in vascular malformations
Military Medical Research (2024)
-
Novel aspects of the renin-angiotensin system for pulmonary arterial hypertension
Hypertension Research (2023)


