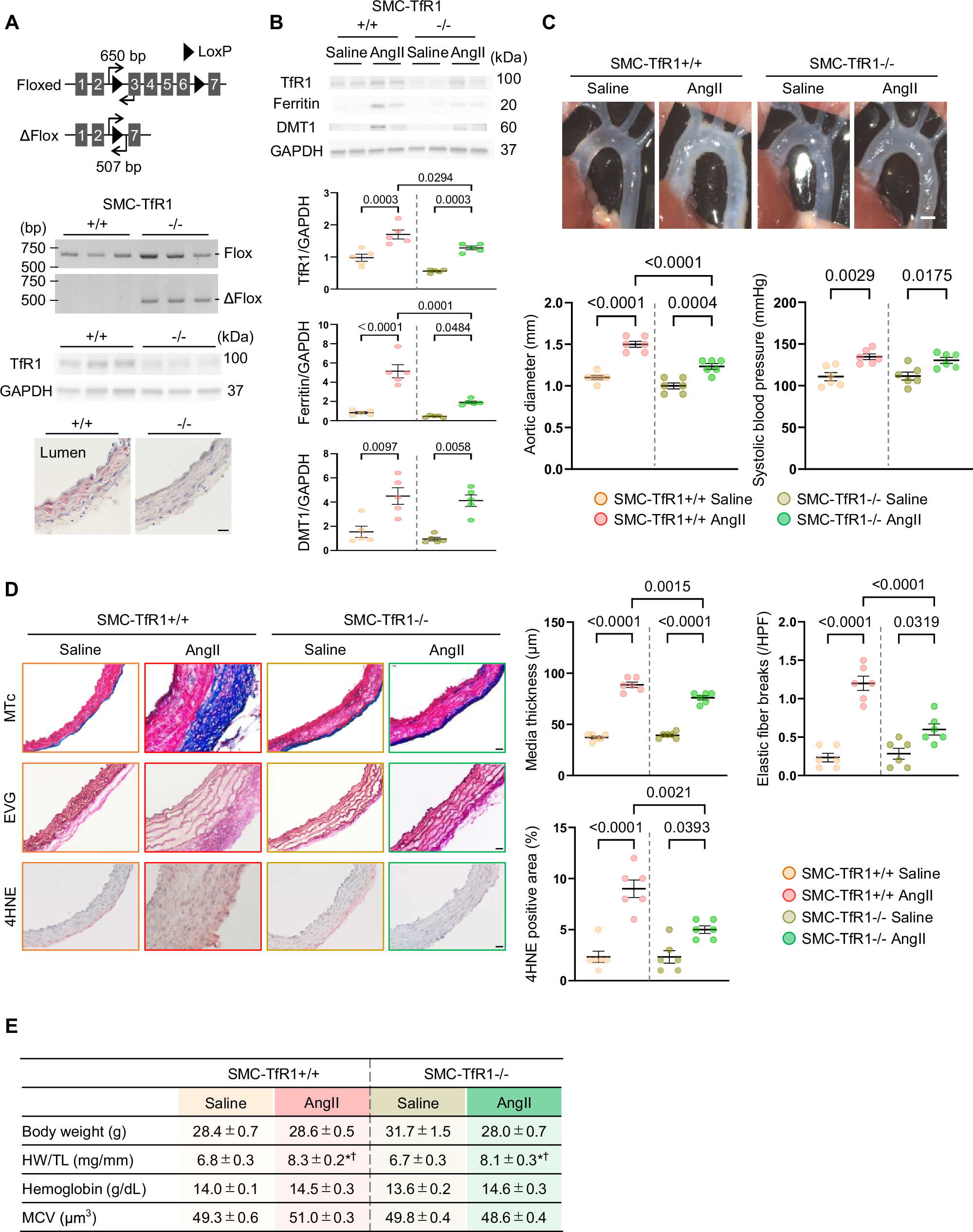
Fig. 1

TfR1 Deficiency in Smooth Muscle Cells Attenuates Vascular Remodeling in Mice after AngII Administration. A Schematic illustration of Floxed and null (ΔFlox) alleles for TfR1 deletion in Tfr1 floxed Myh11-CreERT2 + /0 mice. Polymerase chain reaction, Western blot analysis, and representative images of immunostaining for TfR1 in the aorta of SMC-TfR1 + /+ and –/– mice (scale bar: 20 µm). B Western blot analysis for aortic TfR1, ferritin, and DMT1, C representative in situ images, external diameters of the thoracic aorta, and systolic blood pressure in SMC-TfR1 + /+ and –/– mice with either saline or AngII infusion (scale bar: 1 mm). n = 5–6/group. D Representative images of Masson’s trichrome (MTc), Elastica-van Gieson (EVG), and 4-hydroxynonenal (4HNE) staining in the aortic sections (scale bar: 20 µm), media thickness, elastin fiber breaks, and quantitative analysis of 4HNE-positive area in SMC-TfR1 + /+ and –/– mice with either saline or AngII infusion. n = 6/group. E Body weight, heart weight (HW)/tibia length (TL), hemoglobin, and mean corpuscular volume (MCV) in SMC-TfR1 + /+ and –/– mice with either saline or AngII infusion. *p < 0.05 vs SMC-TfR1 + /+ mice with saline infusion. †p < 0.05 vs SMC-TfR1–/– mice with saline infusion. n = 5–6 per group