Abstract
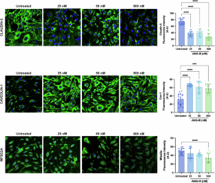
Hypertension is well-known to cause disruption of the blood-brain barrier (BBB). Angiotensin (Ang) II is one of the major mechanistic factors leading to impairment of BBB integrity under hypertensive states. However, the impact of Ang III, produced by conversion from Ang II, on the BBB remains to be elucidated. Therefore, this study was aimed to evaluate the effect of Ang III on an in vitro model of BBB using mouse brain microvascular endothelial cell line (bEnd.3). Following exposure of bEnd.3 cells to Ang III at doses ranging between 10 and 1000 nM for 6, 12, and 24 h, cell viability, transendothelial electrical resistance (TEER), and permeability of sodium fluorescein (NaFl) tracer were determined. The expression of claudin-5, caveolin-1 (Cav-1) and major facilitator superfamily domain-containing protein 2a (Mfsd2a) were assessed using immunofluorescence and western blotting. Overall decreases in cell viability and TEER and increases in NaFl permeability were observed at all time points following Ang III administration at various doses (P < 0.05, P < 0.01). 12-h treatment of Ang III at 25, 50, and 500 nM doses decreased claudin-5 but increased Cav-1 expression, while Mfsd2a expression decreased significantly by 500 nm Ang III (P < 0.0001). Our data demonstrate for the first time that Ang III leads to alterations in transport of substances across the BBB through both paracellular and transcellular pathways when administered at specific concentrations and durations in in vitro setting which suggests that it may potentially play a role in the disruption of BBB integrity under hypertensive conditions.

This is a preview of subscription content, access via your institution
Access options
Subscribe to this journal
Receive 12 print issues and online access
$259.00 per year
only $21.58 per issue
Buy this article
- Purchase on SpringerLink
- Instant access to the full article PDF.
USD 39.95
Prices may be subject to local taxes which are calculated during checkout





References
Abbott NJ, Patabendige AA, Dolman DE, Yusof SR, Begley DJ. Structure and function of the blood-brain barrier. Neurobiol Dis. 2010;37:13–25.
Kaya M, Ahishali B. Basic physiology of the blood-brain barrier in health and disease: a brief overview. Tissue Barriers. 2021;9:1840913.
Ellison MD, Povlishock JT, Hayes RL. Examination of the blood-to-brain transfer of alpha-aminoisobutyric acid and horseradish peroxidase: regional alterations in blood-brain barrier function following acute hypertension. J Cereb Blood Flow Metab. 1986;6:471–80.
Atış M, Akcan U, Uğur Yılmaz C, Orhan N, Düzgün P, Deniz Ceylan U, et al. Effects of methyl-beta-cyclodextrin on blood-brain barrier permeability in angiotensin II-induced hypertensive rats. Brain Res. 2019;1715:148–55.
Hasan-Olive MM, Hansson HA, Enger R, Nagelhus EA, Eide PK. Blood-brain barrier dysfunction in idiopathic intracranial hypertension. J Neuropathol Exp Neurol. 2019;78:808–18.
van den Kerkhof M, de Jong JJA, Voorter PHM, Postma AA, Kroon AA, van Oostenbrugge RJ, et al. Blood-brain barrier integrity decreases with higher blood pressure: A 7T DCE-MRI Study. Hypertension. 2024;81:2162–72.
Nag S. Protective effect of flunarizine on blood-brain barrier permeability alterations in acutely hypertensive rats. Stroke. 1991;22:1265–9.
Kaya M, Kalayci R, Küçük M, Arican N, Elmas I, Kudat H, et al. Effect of losartan on the blood-brain barrier permeability in diabetic hypertensive rats. Life Sci. 2003;73:3235–44.
Santisteban MM, Ahn SJ, Lane D, Faraco G, Garcia-Bonilla L, Racchumi G, et al. Endothelium-macrophage crosstalk mediates blood-brain barrier dysfunction in hypertension. Hypertension. 2020;76:795–807.
Atis M, Akcan U, Altunsu D, Ayvaz E, Uğur Yılmaz C, Sarıkaya D, et al. Targeting the blood-brain barrier disruption in hypertension by ALK5/TGF-Β type I receptor inhibitor SB-431542 and dynamin inhibitor dynasore. Brain Res. 2022;1794:148071.
Fleegal-DeMotta MA, Doghu S, Banks WA. Angiotensin II modulates BBB permeability via activation of the AT1 receptor in brain endothelial cells. J Cereb Blood Flow Metab. 2009;29:640–7.
Tonnaer JA, Engels GM, Wiegant VM, Burbach JP, De Jong W, De Wied D. Proteolytic conversion of angiotensins in rat brain tissue. Eur J Biochem. 1983;131:415–21.
Gammelgaard I, Wamberg S, Bie P. Systemic effects of angiotensin III in conscious dogs during the acute double blockade of the renin-Angiotensin–aldosterone-system. Acta Physiol. 2006;188:129–38.
Kopf PG, Campbell WB. Endothelial metabolism of angiotensin II to angiotensin III, not angiotensin (1-7), augments the vasorelaxation response in adrenal cortical arteries. Endocrinology. 2013;154:4768–76.
Wilson WL, Roques BP, Llorens-Cortes C, Speth RC, Harding JW, Wright JW. Roles of brain Angiotensins II and III in thirst and sodium appetite. Brain Res. 2005;1060:108–17.
Wright JW, Yamamoto BJ, Harding JW. Angiotensin receptor subtype mediated physiologies and behaviors: new discoveries and clinical targets. Prog Neurobiol. 2008;84:157–18.
Stornetta RL, Hawelu-Johnson CL, Guyenet PG, Lynch KR. Astrocytes synthesize angiotensinogen in brain. Science. 1988;242:1444–6.
Clark MA, Nguyen C, Tran H. Angiotensin III induces c-Jun N-terminal kinase leading to the proliferation of rat astrocytes. Neurochem Res. 2012;37:1475–81.
Clark MA, Tran H, Nguyen C. Angiotensin III stimulates ERK1/2 mitogen-activated protein kinases and astrocyte growth in cultured rat astrocytes. Neuropeptides. 2011;45:329–35.
Yugandhar VG, Clark MA. Angiotensin III: a physiological relevant peptide of the renin Angiotensin system. Peptides. 2013;46:26–32.
Nemoto W, Ogata Y, Nakagawasai O, Yaoita F, Tadano T, Tan-No K. Involvement of p38 MAPK activation mediated through AT1 receptors on spinal astrocytes and neurons in Angiotensin II- and III-induced nociceptive behavior in mice. Neuropharmacology. 2015;99:221–31.
Xia Y, Lu YW, Hao RJ, Yu GR. Catalpol relieved angiotensin II-induced blood–brain barrier destruction via inhibiting the TLR4 pathway in brain endothelial cells. Pharm Biol. 2022;60:2210–18.
Guo S, Som AT, Arai K, Lo EH. Effects of Angiotensin-II on brain endothelial cell permeability via PPARalpha regulation of para- and transcellular pathways. Brain Res. 2019;1722:146353.
Kehoe PG, Hibbs E, Palmer LE, Miners JS. Angiotensin-III is increased in Alzheimer’s disease in association with amyloid-β and tau pathology. J Alzheimers Dis. 2017;58:203–14.
Patel JM, Sekharam KM, Block ER. Angiotensin receptor-mediated stimulation of diacylglycerol production in pulmonary artery endothelial cells. Am J Respir Cell Mol Biol. 1991;5:321–7.
Harding JW, Yoshida MS, Dilts RP, Woods TM, Wright JW. Cerebroventricular and intravascular metabolism of [125I]Angiotensins in rat. J Neurochem. 1986;46:1292–7.
Zhou J, Pavel J, Macova M, Yu ZX, Imboden H, Ge L, et al. AT1 receptor blockade regulates the local angiotensin II system in cerebral microvessels from spontaneously hypertensive rats. Stroke. 2006;37:1271–6.
Yarid FR, Block ER, MK Raizada. Angiotensin receptors in pulmonary arterial and aortic endothelial cells. Am J Physiol 1989256(Cell Physiol 26). 2005;28:827–36.
de Resende MM, Greene AS. Effect of ANG II on endothelial cell apoptosis and survival and its impact on skeletal muscle angiogenesis after electrical stimulation. Am J Physiol Heart Circ Physiol. 2008;294:H2814–21.
Xie YY, Lu YW, Yu GR. The protective effects of hyperoside on Ang II-mediated apoptosis of bEnd.3 cells and injury of blood-brain barrier model in vitro. BMC Complement Med Ther. 2022;22:157.
Liu C, Shen Y, Cavdar O, Huang J, Fang H. Angiotensin II-induced vascular endothelial cells ferroptosis via P53-ALOX12 signal axis. Clin Exp Hypertens. 2023;45:2180019.
Kou B, Vatish M, Singer DR. Effects of angiotensin II on human endothelial cells survival signaling pathways and its angiogenic response. Vascul Pharm. 2007;47:199–208.
Sheng Z, Xu Y, Wang S, Yuan Y, Huang T, Lu P. XPO1-mediated nuclear export of RNF146 protects from Angiotensin II-induced endothelial cellular injury. Biochem Biophys Res Commun. 2018;503:1544–9.
Lu YW, Hao RJ, Wei YY, Yu GR. The protective effect of harpagoside on angiotensin II (Ang II)-induced blood-brain barrier leakage in vitro. Phytother Res. 2021;35:6241–54.
Shi L, Li H, Sun L, Tian C, Li H. Alleviation of angiotensin ii-induced vascular endothelial cell injury through long non-coding RNA tug1 inhibition. Comb Chem High Throughput Screen. 2024;27:1523–32.
Guillot FL, Audus KL. Some characteristics of specific angiotensin II binding sites on bovine brain microvessel endothelial cell monolayers. Peptides. 1991;12:535–40.
Jeong J, Lee J, Lim J, Cho S, An S, Lee M, et al. Soluble RAGE attenuates Ang II-induced endothelial hyperpermeability by disrupting HMGB1-mediated crosstalk between AT1R and RAGE. Exp Mol Med. 2019;51:1–15.
Li CC, Chen WX, Wang J, Xia M, Jia ZC, Guo C, et al. Nicotinamide riboside rescues angiotensin II-induced cerebral small vessel disease in mice. CNS Neurosci Ther. 2020;26:438–47.
Suwannasual U, Lucero J, Davis G, McDonald JD, Lund AK. Mixed vehicle emissions induce angiotensin II and cerebral microvascular angiotensin receptor expression in C57Bl/6 mice and promote alterations in integrity in a blood-brain barrier coculture model. Toxicol Sci. 2019;170:525–35.
Wang Q, Lao M, Xu Z, Ding M, Guo S, Li L. Caveolin-1 modulates hypertensive vascular remodeling via regulation of the Notch pathway. Molecular Med Rep. 2020;22:4320–8.
Wosik K, Cayrol R, Dodelet-Devillers A, Berthelet F, Bernard M, Moumdjian R, et al. Angiotensin II controls occludin function and is required for blood-brain barrier maintenance: relevance to multiple sclerosis. J Neurosci. 2007;27:9032–42.
Mohammadi MT, Dehghani GA. Acute hypertension induces brain injury and blood-brain barrier disruption through reduction of claudins mRNA expression in rat. Pathol Res Pr. 2014;210:985–90.
Chow BW, Gu C. Gradual suppression of transcytosis governs functional blood-retinal barrier formation. Neuron. 2017;93:1325–33.
Andreone BJ, Chow BW, Tata A, Lacoste B, Ben-Zvi A, Bullock K, et al. Blood-brain barrier permeability is regulated by lipid transport dependent suppression of caveolae-mediated transcytosis. Neuron. 2017;94:581–.e5.
Xu L, Guo R, Xie Y, Ma M, Ye R, Liu X. Caveolae: molecular insights and therapeutic targets for stroke. Expert Opin Ther Targets. 2015;19:633–50.
Soares ES, Mendonca MC, Irazusta SP, Coope A, Stavale LM, da Cruz-Hofling MA. Evidences of endocytosis via caveolae following blood–brain barrier breakdown by Phoneutria nigriventer spider venom. Toxicol Lett. 2014;229:415–22.
Ben-Zvi A, Lacoste B, Kur E, Andreone BJ, Mayshar Y, Yan H, et al. Mfsd2a is critical for the formation and function of the blood-brain barrier. Nature. 2014;509:507–11.
Zhao C, Ma J, Wang Z, Li H, Shen H, Li X, et al. Mfsd2a attenuates blood-brain barrier disruption after subarachnoid hemorrhage by inhibiting caveolae-mediated transcellular transport in rats. Transl Stroke Res. 2020;11:1012–27.
Eser OP, Ocak U, Sherchan P, Gamdzyk M, Tang J, Zhang JH. Overexpression of Mfsd2a attenuates blood-brain barrier dysfunction via Cav-1/Keap-1/Nrf-2/HO-1 pathway in a rat model of surgical brain injury. Exp Neurol. 2020;326:113203.
Perego SM, Raquel HA, Candido VB, Masson GS, Martins MM, Ceroni A, et al. Hypertension depresses but exercise training restores both Mfsd2a expression and blood-brain barrier function within PVN capillaries. Am J Physiol Regul Integr Comp Physiol. 2023;325:R299–R307.
Yu Y, Xue B, Tong L, Bassuk AG, Johnson AK, Wei SG. RORγt Mediates Angiotensin II-Induced Pressor Responses, Microglia Activation, and Neuroinflammation by Disrupting the Blood-Brain Barrier in Rats. J Am Heart Assoc. 2025;14:e040461.
Acknowledgements
The authors gratefully acknowledge the use of the services and facilities of the Koç University Research Center for Translational Medicine (KUTTAM).
Funding
This work was supported by the personal research budget provided by Koç University School of Medicine. The funders had no role in study design, data collection and analysis, publication decisions, or manuscript preparation.
Author information
Authors and Affiliations
Corresponding author
Ethics declarations
Conflict of interest
The authors declare no competing interests.
Additional information
Publisher’s note Springer Nature remains neutral with regard to jurisdictional claims in published maps and institutional affiliations.
Supplementary information
Rights and permissions
Springer Nature or its licensor (e.g. a society or other partner) holds exclusive rights to this article under a publishing agreement with the author(s) or other rightsholder(s); author self-archiving of the accepted manuscript version of this article is solely governed by the terms of such publishing agreement and applicable law.
About this article
Cite this article
Ayvaz, E., Topçu, A.U., Duran, E.S. et al. Angiotensin III induces disruption of blood-brain barrier integrity in vitro in bEnd.3 brain endothelial cells. Hypertens Res (2025). https://doi.org/10.1038/s41440-025-02426-2
Received:
Accepted:
Published:
Version of record:
DOI: https://doi.org/10.1038/s41440-025-02426-2