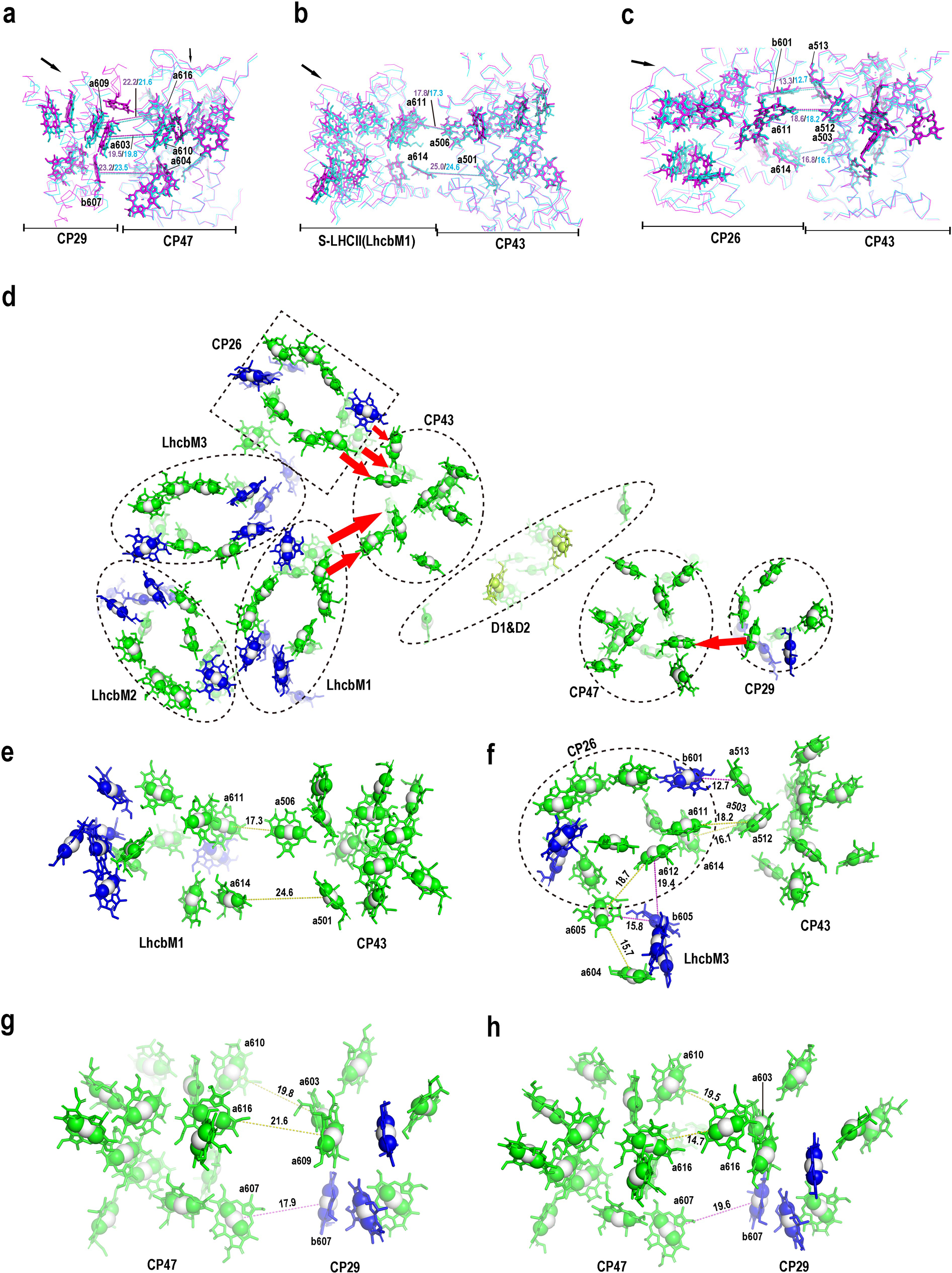
Extended Data Fig. 5: The pathways for excitation energy transfer from S- LHCII/CP26/CP29 to PSII core antennae.
From: Structural insight into light harvesting for photosystem II in green algae

a–c, Comparison of the CP29−CP47 (a), S-LHCII−CP43 (b) and CP26−CP43 interfaces in the C2S2 and C2S2M2L2 structures. Color codes: cyan, C2S2; magenta, C2S2M2L2. The two structures are superposed on CP47 or CP43 for detection of relative movement of CP29 or S-LHCII and CP26. The backbones of apoproteins are shown as ribbon model, while the Chls are shown as stick models with the phytyl chain omitted for clarity. Carotenoids and other cofactors are not shown. The arrows indicate the predicted movement of CP29, S-LHCII and CP26 with respect to CP47/CP43 during the transition from C2S2M2L2 to C2S2. d, Overview of the Chl arrangement pattern in C2S2 supercomplex. For clarity, only half of the supercomplex is shown with a top view from stromal side. The red arrows indicate the potential energy transfer pathways connecting the peripheral antenna with the core antenna. e–g, The interfaces between LhcbM1 in S-LHCII and CP43 (e), between CP26 and CP43 (f) and between CP29 and CP47 (g). As Chl a616 CP29 is absent in the C2S2 supercomplex, the CP29-CP47 pathways on the stromal side are mainly contributed by Chl a603/Chl a609 CP29 −Chl a610/a616 CP47. h, The interface between CP29 and CP47 in the C2S2M2L2 supercomplex for comparison with the one in C2S2 supercomplex (g). The numbers labeled nearby the yellow dash lines are the Mg−Mg distances (Å) between two adjacent Chl molecules. Note the presence of Chl a616 CP29 in C2S2M2L2 supercomplex and it is located closer to Chl a616 CP47 than Chl a603 CP29. In d–h, the Chl molecules are presented as stick models with their phytol chains omitted for clarity. The NB, ND and Mg atoms are shown as spheres to highlight the approximate orientation of Qy dipole moment of the Chl molecule. The dash lines indicate the potential energy transfer pathways between two adjacent Chl molecules at the interfaces and the Mg-Mg distances (Å) are labeled nearby the dash lines.