Extended Data Fig. 5: TREX-2 associates with the transcription machinery.
From: Linking key steps of microRNA biogenesis by TREX-2 and the nuclear pore complex in Arabidopsis

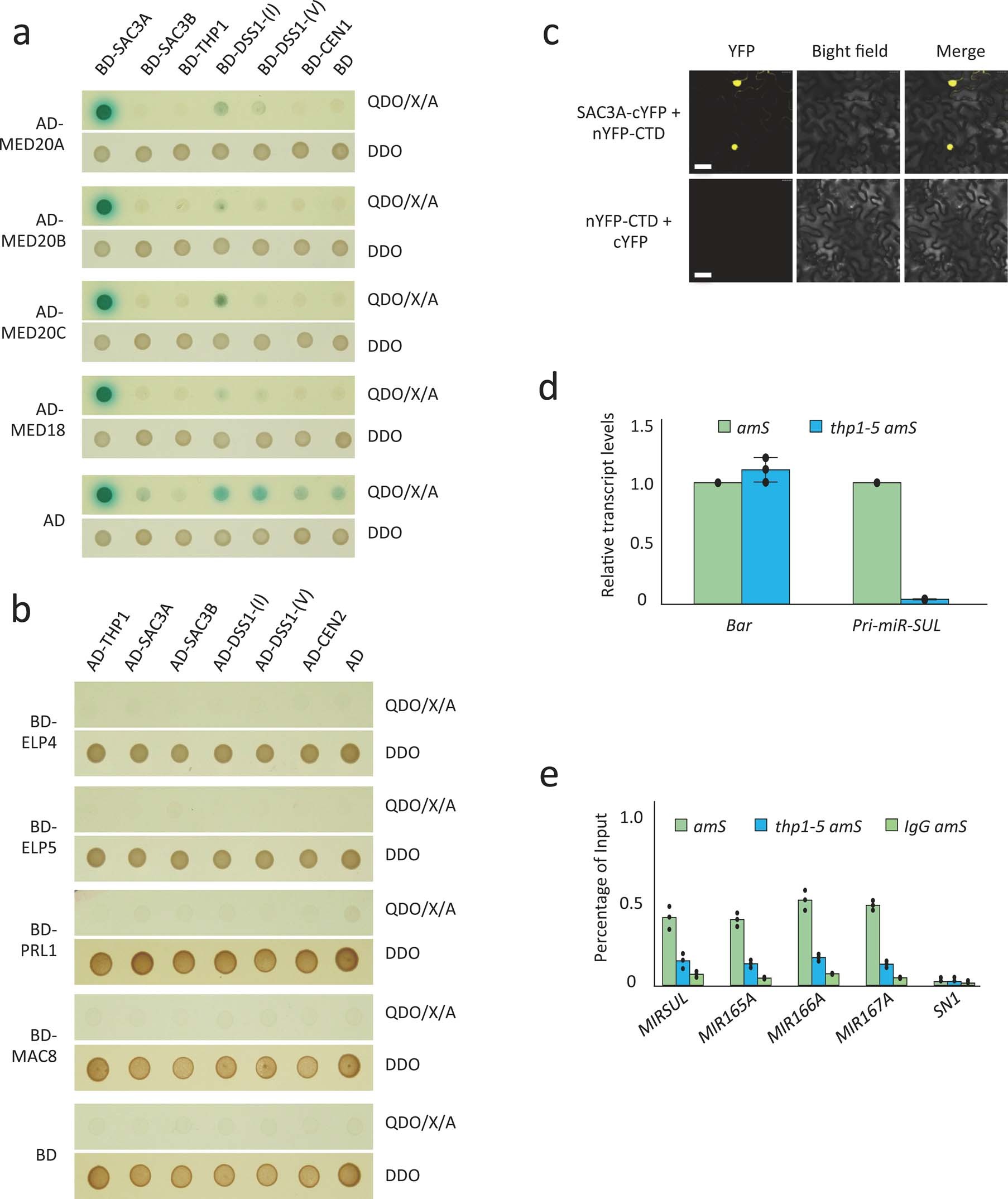
a, Yeast two-hybrid assays to test interactions between TREX-2 components (THP1, SAC3A, SAC3B, DSS1-(I), DSS1-(V), and CEN1) and subunits of Mediator (MED20A, MED20B, MED20C and MED18). The empty vectors AD and BD were included as negative controls. After mating, diploid yeast cells containing both the bait and prey plasmids grew on SD-Trp/-Leu (DDO) medium, and diploid yeast cells in which the bait and prey proteins interacted grew into blue colonies on SD-Trp/-Leu/-His/-Ade+X-α-gal Aureobasidin A (QDO/X/A) medium. The experiment was repeated two times with similar results. b, Yeast two-hybrid assays to test interactions between TREX-2 components (THP1, SAC3A, SAC3B, DSS1-(I), DSS1-(V), and CEN2) and subunits of Elongator (ELP4 and ELP5) or subunits of MAC (PRL1 and MAC8). The empty vectors AD and BD were included as negative controls. After mating, diploid yeast cells containing both the bait and prey plasmids grew on SD-Trp/-Leu (DDO) medium, and diploid yeast cells in which the bait and prey proteins interacted grew into blue colonies on SD-Trp/-Leu/-His/-Ade+X-α-gal Aureobasidin A (QDO/X/A) medium. The experiment was repeated two times with similar results. c, BiFC analysis to test interactions between SAC3A and Pol II CTD (C-terminal domain). Scale bar = 10 µm. Three independent experiments yielded similar results. d, RT-qPCR to determine pri-miR-SUL and Bar transcript levels in amS and thp1-5 amS. IPP2 was used as an internal control. More than 30 plants from each genotype were used in the experiment. e, ChIP-qPCR analyses to determine the occupancy of four MIR loci by Pol II in 12-day-old seedlings of amS and thp1-5 amS. IgG amS was served as a negative control. More than 200 plants from each genotype were used in the experiment.