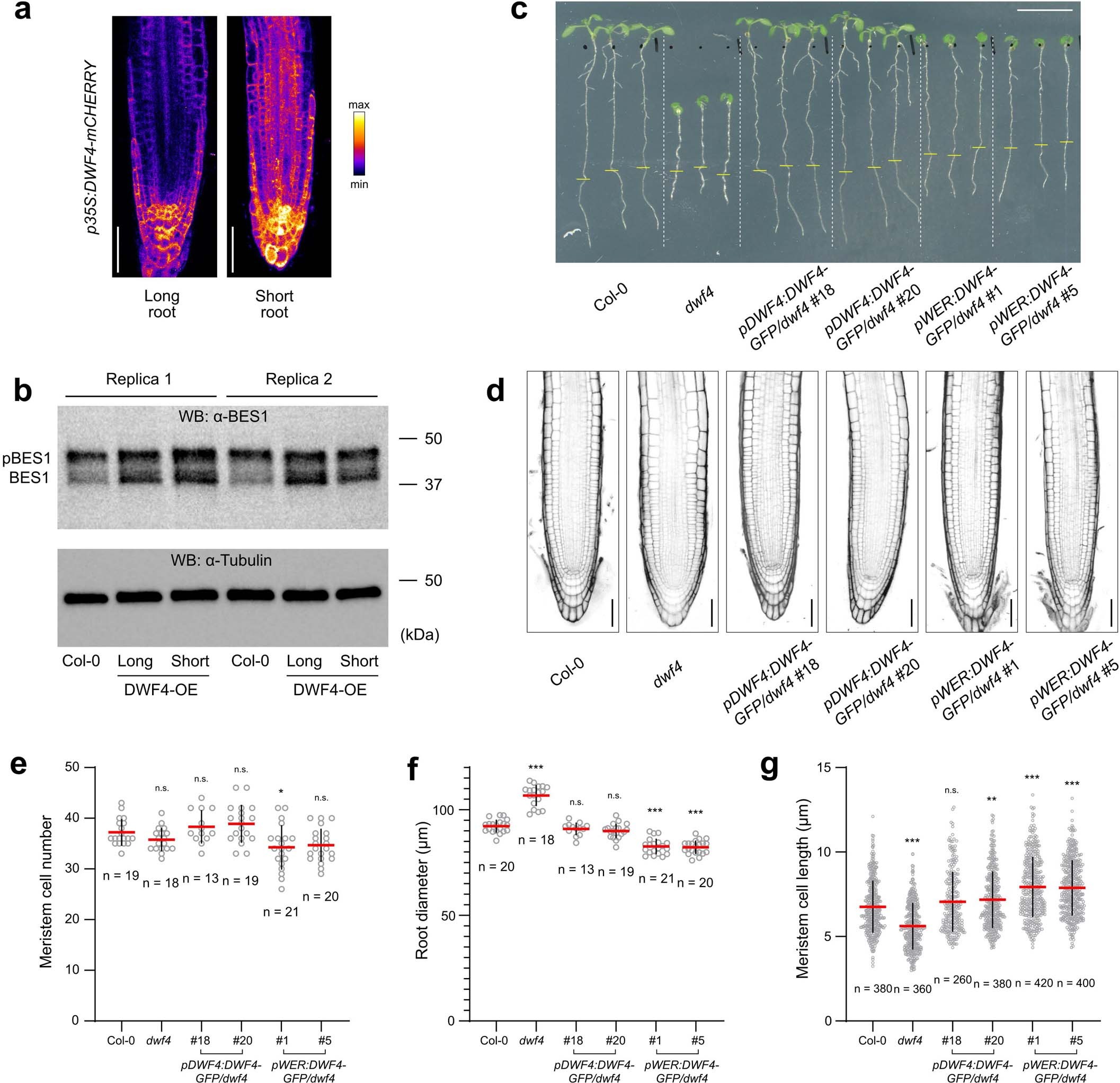
Extended Data Fig. 6: Ectopic expression of DWF4 enzyme.
From: Local brassinosteroid biosynthesis enables optimal root growth

a, Confocal images of meristems of long and short p35S:DWF4-mCHERRY (DWF4-OE) roots. Six-day-old seedlings were used for imaging. Scale bars, 50 µm. Confocal imaging was performed in three independent experiments. Representative images are shown. b, Two biological replicates of the western blot shown in Fig. 6c. The experiment was repeated independently three times with similar results. c, Eight-day-old seedlings expressing DWF4–GFP in dwf4 mutant background under the control of native or WEREWOLF (WER) promoters. Two independent transgenic lines for each construct were compared with wild type (Col-0) and dwf4. Plants were grown for 6 days until the point where homozygous dwf4 plants could be recognized and transferred to fresh agar plates. Root tips were marked (yellow bar), and grown for two additional days. d, Confocal images of root meristems of Col-0, dwf4 and two independent dwf4 mutant lines expressing DWF4–GFP under the control of the DWF4 and WER promoters. Six-day-old plants were imaged. Roots were stained with propidium iodide. All transgenic lines were imaged in more than three independent experiments. Representative images are shown. Scale bars, 50 µm. e-g, Quantification of cortical meristem cell number (e), root meristem diameter (f) and cortical meristem cell length of the first 20 cells of individual roots (g). All individual data points are plotted. Red horizontal bars represent the means and error bars represent s.d. n = number of roots (e, f) and cells (g). For (g) number of individual roots used in the experiment are 19, 18, 13, 19, 21 and 20 for Col-0, dwf4, line # 18, line # 20, line # 1 and line # 5, respectively. The significant differences between transgenic lines and the Col-0 control were determined by one-way analysis of variance (ANOVA) and Dunnett’s multiple comparison tests. *** P < 0.001, ** P < 0.01 and * P < 0.05. The P value versus the Col-0 control for different transgenic lines were as follows: for (e) dwf4 = 0.5724, line # 18 = 0.8377, line # 20 = 0.4041, line # 1 = 0.0308 and line # 5 = 0.0763; for (f) dwf4 < 0.0001, line # 18 = 0.7739, line # 20 = 0.1982, line # 1 < 0.0001 and line # 5 < 0.0001; for (g) dwf4 < 0.0001, line # 18 = 0.0938, line # 20 = 0.0022, line # 1 < 0.0001 and line # 5 < 0.0001. The experiment was repeated independently three times with similar results.