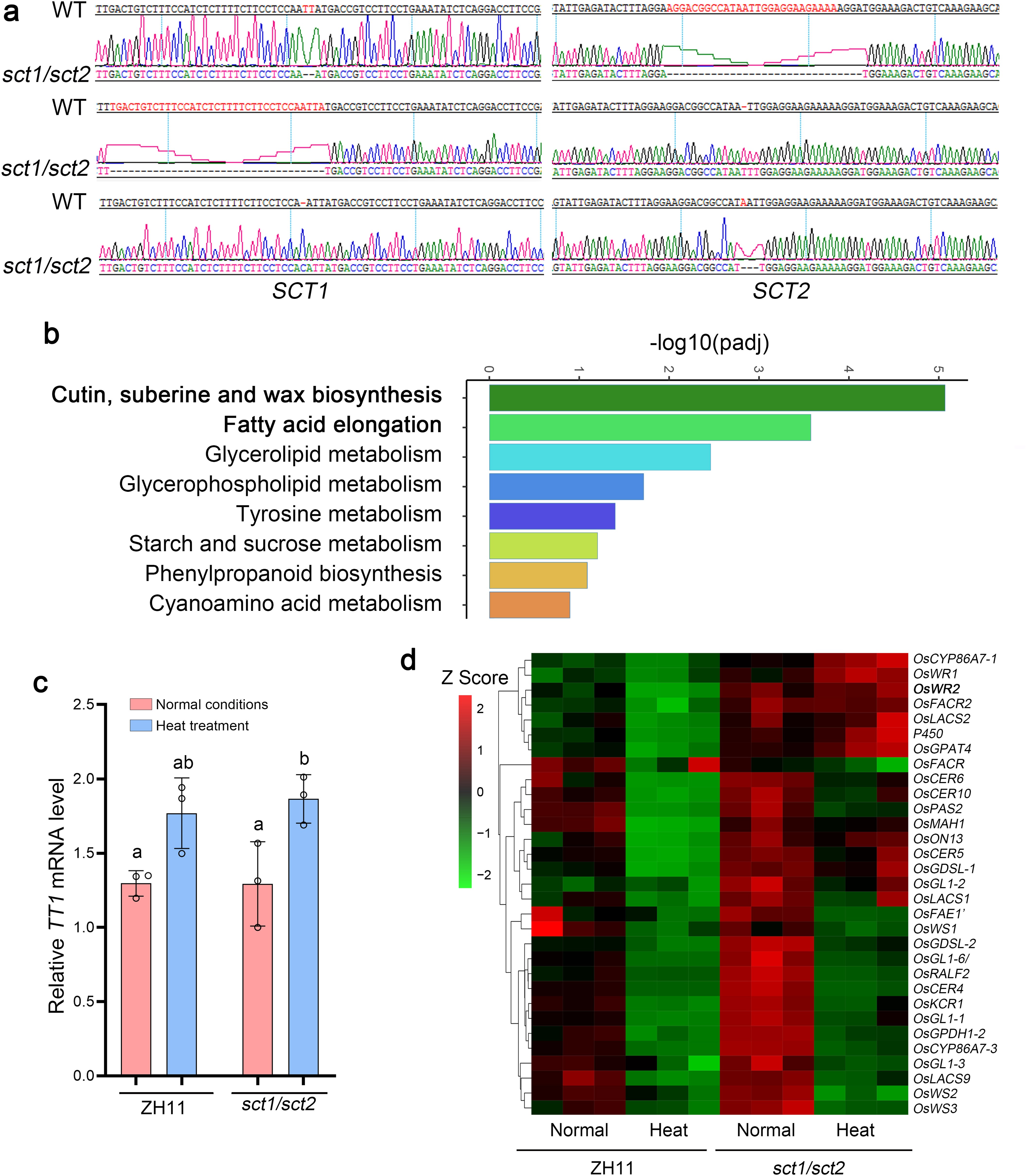
Extended Data Fig. 7: Molecular identification and RNA-profiling of the sct1/sct2 mutant.
From: TT2 controls rice thermotolerance through SCT1-dependent alteration of wax biosynthesis

a, Sequence alignments of SCT1/SCT2 in sct1/sct2 with their wild-type counterparts. b, Results of KEGG enrichment analysis of DEGs which was more highly expressed in sct1/sct2 than in wild-type plants under normal conditions. c, The expression pattern of TT1 in sct1/sct2 and ZH11 under normal conditions and heat treatment. TT1 was used as a negative control. Values are shown as the mean ± s.d., Pinteraction = 0.690 by two-way ANOVA, n = 3 samples. d, Thirty one wax-related marker genes were differentially expressed in sct1/sct2 mutant plants as compared with ZH11 under normal conditions and heat treatment, based on RNA-seq profiling (n = 3 samples). Each sample represents 24 individual plants (b-d).