Extended Data Fig. 9: CaM-SCT1 interaction is dependent on Ca2+.
From: TT2 controls rice thermotolerance through SCT1-dependent alteration of wax biosynthesis

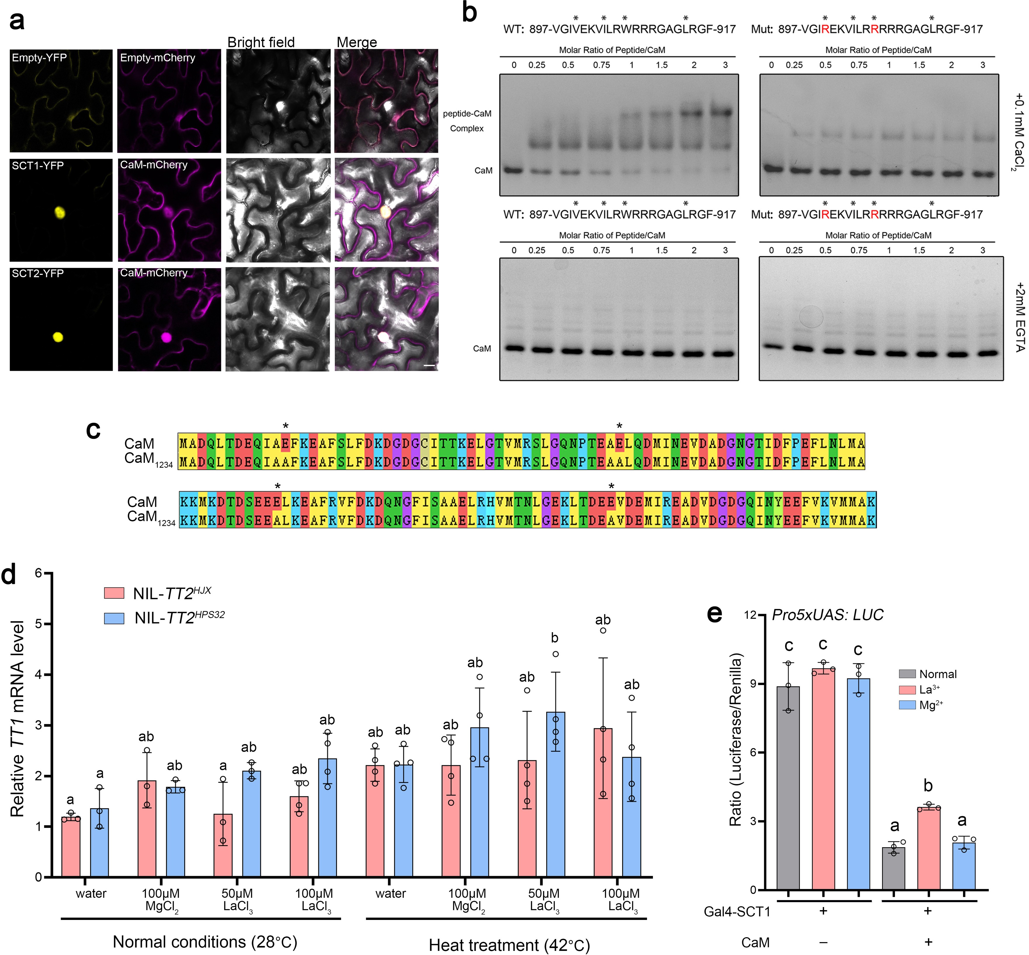
a, Subcellular localization of SCT1, SCT2, and CaM in tobacco. Scale bars, 20 μm. b, Gel mobility shift assay with the CaMBD of SCT1. The amino acid sequences of the peptide correspond to amino acids 897–917 of SCT1. CaM was incubated with increasing amounts of the peptide (peptide: CaM molar ratios are indicated) in the presence of 0.1 mM CaCl2 or 2 mM EGTA. Samples were separated by non-denaturing PAGE and stained with Coomassie Brilliant Blue. In the mutant peptides, valine (Val900) and tryptophan (Trp907) were changed to arginine (Arg). c, Protein alignment of CaM1234 with CaM; four conserved Glu residues in the EF-hand motif were mutated to Arg. d, The TT1 mRNA levels under normal condition and heat treatment in coordination with normal, MgCl2, or LaCl3 conditions. P = 3.83 × 10−3 by one-way ANOVA (n = 3 to 4 biological replicates). e, Dual-luciferase assays performed upon blocking of Ca2+ channels by La3+ treatment in rice protoplasts. The expression of luciferase was driven by the 7xUAS reporter system. Mg2+ was used as a negative control. P = 2.31 × 10−10 by one-way ANOVA (n = 3 biological replicates). Values are shown as the mean ± s.d. One-way ANOVA being represented by Tukey’s HSD test using the same letters at P > 0.05 (d, e). Experiments were independently conducted for at least twice (a, b).