Extended Data Fig. 3: Comparison of IRX10 and its homologues in rice.
From: Xylan-based nanocompartments orchestrate plant vessel wall patterning

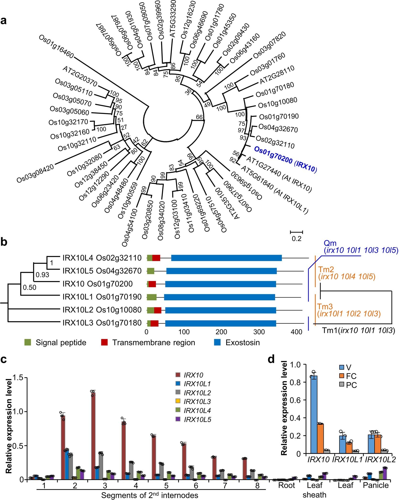
a, Phylogenetic tree of GT47 family members from rice and Arabidopsis. Neighbour-join method was used with 1000 replicates. b, Phylogenetic tree and domain structure of rice IRX10 and the homologues. The genotypes of triple mutants (Tm1−Tm3) and quadruple mutants (Qm) generated in this study are indicated by different colour lines, respectively. c, qPCR analysis of IRX10 and the homologues in the indicated tissues, showing the relative expression levels to rice TP1. Error bars represent the mean ± s.d. n = 3 biological replicates. d, qPCR analysis of genes expressed in vessels (V), fibre cells (FC), and parenchyma cells (PC) collected by laser microdissection in wild type. Error bars represent the mean ± s.d. n = 3 biological replicates. Rice TP1 was used as an internal control.