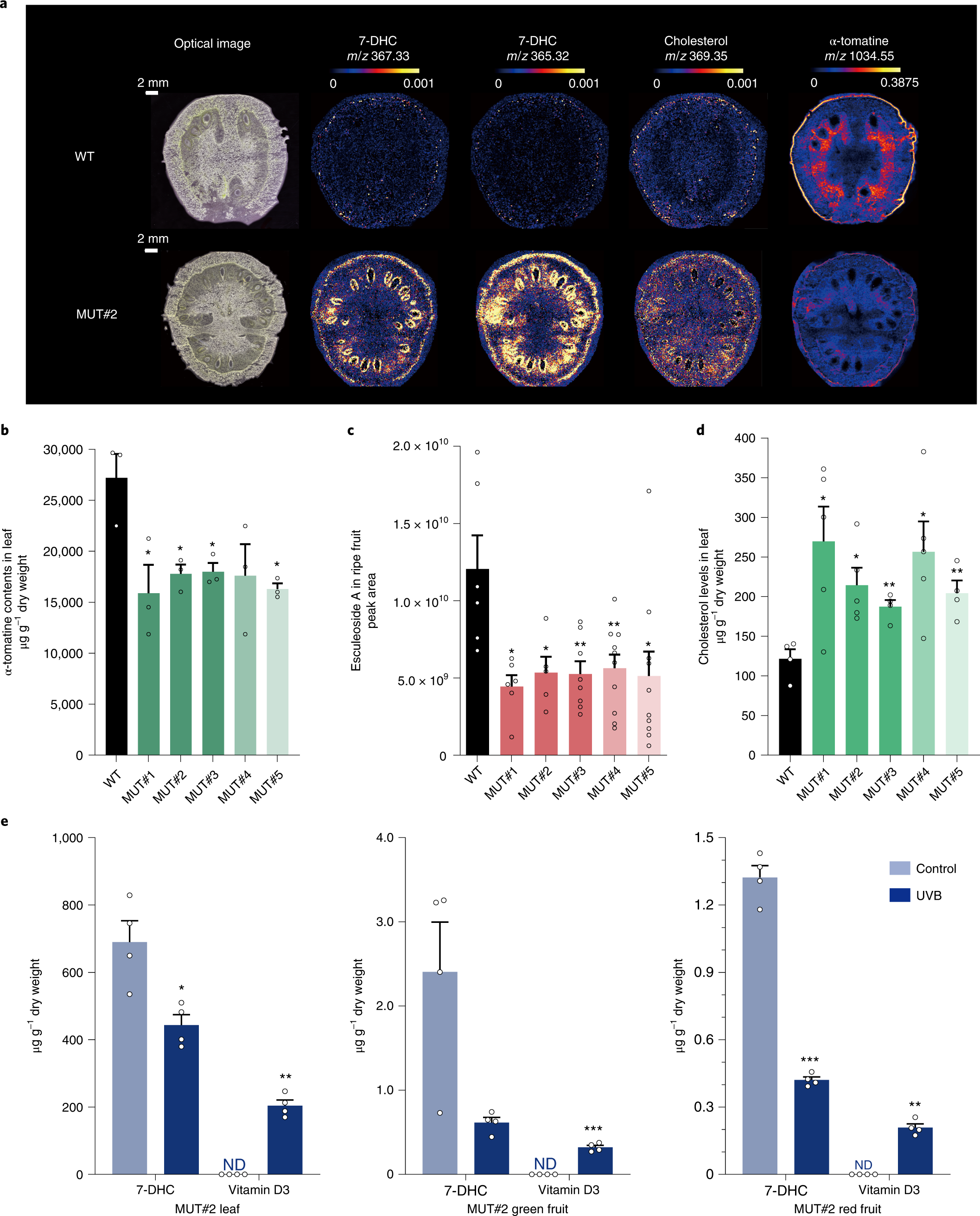
Fig. 2: Localization and quantitative comparison of 7-DHC, SGAs and cholesterol in wild-type and 7-DR2-knockout lines and conversion of 7-DHC in Sl7-DR2 knockouts to vitamin D3 by UVB irradiation.
From: Biofortified tomatoes provide a new route to vitamin D sufficiency

a, MALDI images of 7-DHC (m/z 367.33) and its laser-induced derivative ion (m/z 365.32), cholesterol (m/z 369.35) and α-tomatine (m/z 1,034.55). Scale bar, 2 mm. The HotMetal2 colour scale indicates the range of total ion current-normalized intensity. The same metabolite is shown with identical scale intensity for wild-type and mutant samples. It is not straightforward to compare the relative abundance of different metabolites using MALDI images due to potentially different ionization efficiencies. b, α-Tomatine contents of leaves of wild-type and Sl7-DR2-knockout lines (mean ± s.e.m, n = 3 biologically independent leaf samples for each line). c, Relative esculeoside A content of red-ripe (seven days after breaker) fruit of wild-type and Sl7-DR2-knockout lines (mean ± s.e.m). From left to right: n = 6, 6, 5, 8, 10 and 10 biologically independent fruit samples. d, Cholesterol content of leaves of wild-type and Sl7-DR2-knockout lines (mean ± s.e.m). From left to right, n = 4, 5, 5, 4, 5 and 4 biologically independent leaf samples. e, Contents of 7-DHC and vitamin D3 in control and UVB-treated leaves or fruit (mean ± s.e.m, n = 4 biologically independent leaf or fruit samples at each stage for control and MUT#2). Tissues of Mut#2 were irradiated by UVB light for 1 h. The experiment was repeated three times. ND, not detected. Statistical significance between WT and mutant values (b–d) and between control and UVB-treated tissue (e) was assessed using two-tailed t-tests (*P ≤ 0.05, **P ≤ 0.01, ***P ≤ 0.001, ****P ≤ 0.0001).