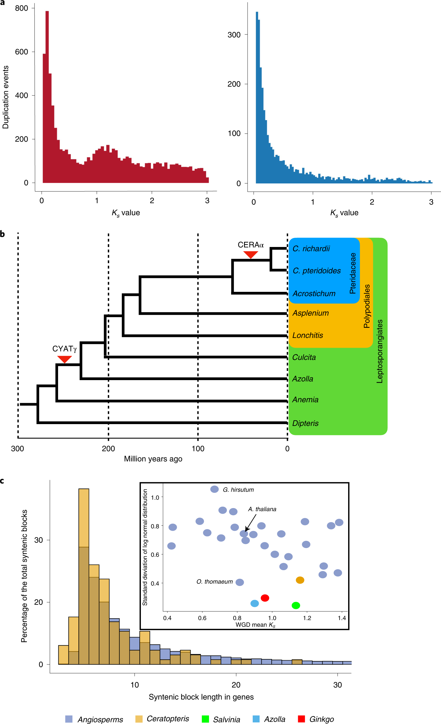
Fig. 2: Evidence of polyploidy in the evolutionary history of Ceratopteris.

a, Ks distributions of all paralogous genes (left) and tandemly duplicated paralogous genes (right). b, Placement of WGD events in the evolutionary history of Ceratopteris based on phylogenomic analyses. c, Proportion and length of syntenic regions in Ceratopteris (yellow) relative to the average of 27 flowering plant species (lilac). Inset shows the standard deviation of syntenic block length distribution relative to peak Ks value (WGD) for Ceratopteris (yellow), Azolla (blue), Salvinia (green), Ginkgo (red) and 27 flowering plant species (lilac).