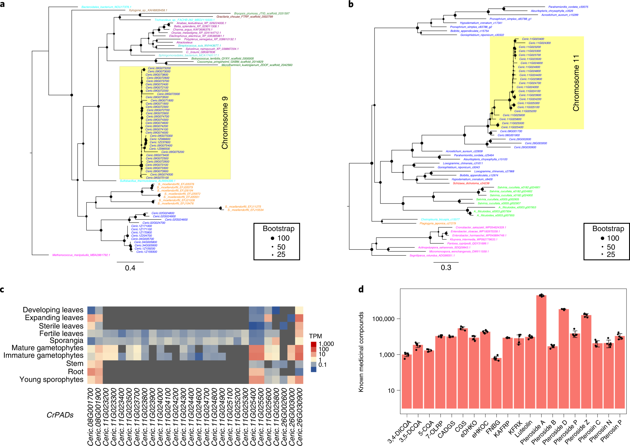
Fig. 5: HGTs and medicinal compounds in Ceratopteris.

a, Phylogeny of aerolysin-like genes suggests an HGT from bacteria to early vascular plants and a second HGT specifically to ferns, followed by tandem duplications on chromosome 9 in Ceratopteris (highlighted). Fern genes are blue, lycophyte genes are orange, fish are purple, bacteria are cyan, fungi are brown, archaea are magenta, chlorophytic algae are dark green and red algae are rust. b, Phylogeny of PAD genes in Ceratopteris and leptosporangiate ferns suggests an HGT from bacteria to ferns followed by rampant tandem duplication across chromosome 11 (highlighted). Polypodiales are blue, Schizaeales are red, Salviniales are light green, Gleicheniales are cyan, Cyatheales are orange and bacteria are pink. c, Expression of Ceratopteris PAD genes (CrPADS) across tissues/life stages. d, Metabolic profile of previously identified medicinal compounds in Ceratopteris. CADGS, casuarine 6-alpha-d-glucoside; CGS, casuarine 3-glucoside; 5-CQA, cis-5-caffeoylquinic acid; 3,5-DCQA, 3,5-di-O-caffeoylquinic acid; 3,4-DICQA, 4,5-di-O-caffeoylquinic acid; eDHKO, ent-7alpha,12beta-dihydroxy-16-kauren-19,6beta-olide; eHKOC, ent-17-hydroxy-15-kauren-19-oic acid; FNBG, flavanone_7-O-beta-d-glucoside; KAFRP, kaempferol 3-arabinofuranoside 7-rhamnofuranoside; KFRX, kaempferol 3-rhamnoside 7-xyloside; luteolin, 2,4′,5,7-tetrahydroxyflavanone; 7-OLRP, 7-O-alpha-l-rhamnopyranoside. Data are presented as means ± s.e.m. (n = 6).