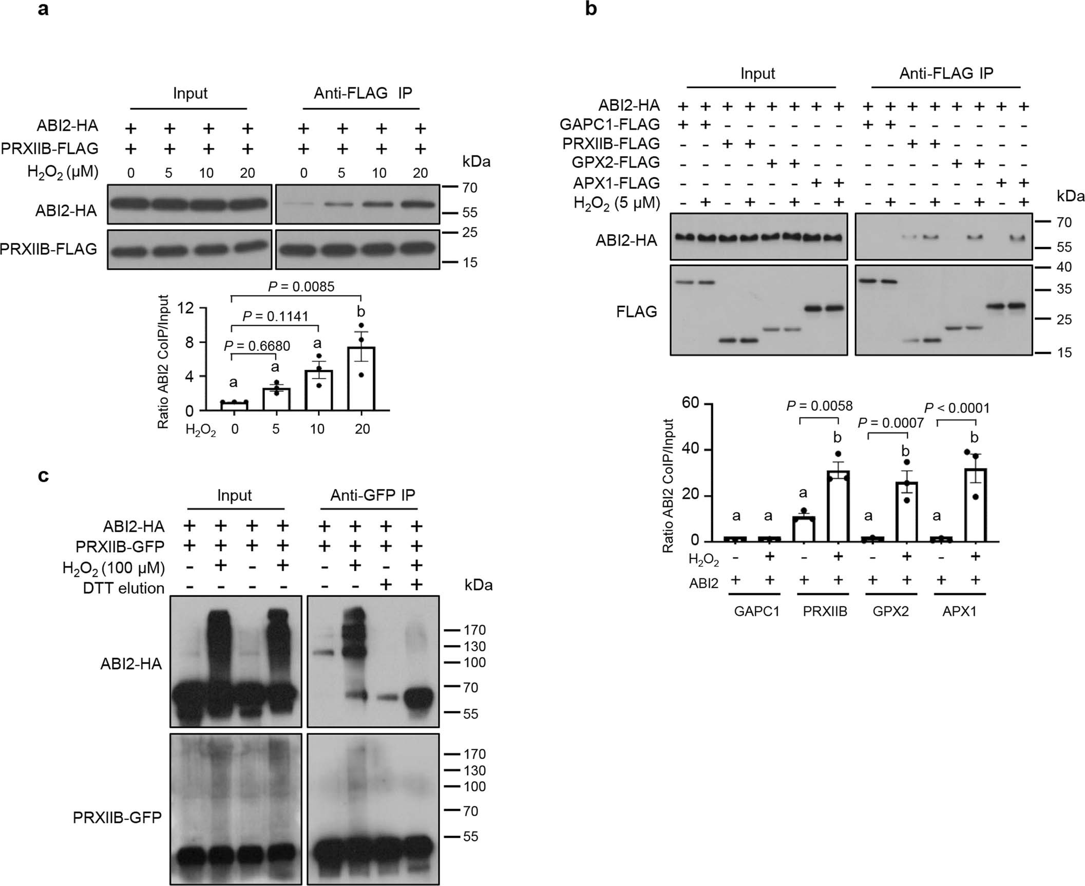
Extended Data Fig. 5: H2O2 induces the association of ABI2 with PRXIIB, GPX2, and APX1.

a. H2O2-induced PRXIIB-ABI2 association is dose-dependent. Protoplasts expressing PRXIIB-FLAG and ABI2-HA were treated with H2O2 at indicated concentrations, and CoIP was performed. The immunoprecipitates were eluted in the presence of 1 mM DTT. Quantification below the blot shows arbitrary densitometry units of CoIP products normalized to input ABI2-HA. Different letters indicate significant difference at P < 0.05. Data are mean of three independent experiments ± sem (one-way ANOVA, Tukey post-test). Note that the 5–20 µM H2O2 treatments had significantly more ABI2-HA compared to the no H2O2 control when student t- test was used. b, Exogenous H2O2 induces the association of ABI2 with PRXIIB, GPX2 and APX1. Protoplasts expressing indicated constructs were treated with 5 μM H2O2 for 10 min, and CoIP was performed. The immunoprecipitates were eluted in the presence of 1 mM DTT. Quantification below the blot shows arbitrary densitometry units of CoIP products normalized to input ABI2-HA. Different letters indicate significant difference at P < 0.05. Data are mean of three independent experiments ± sem (one-way ANOVA, Tukey post-test). c, H2O2 induces the formation of high molecular weight PRXIIB-ABI2 products that are sensitive to DTT. Shown are long exposures of the same immunoblots from Fig. 2b. Basal levels of PRXIIB-ABI2 conjugation are evident. Each experiment was repeated three times with similar results.