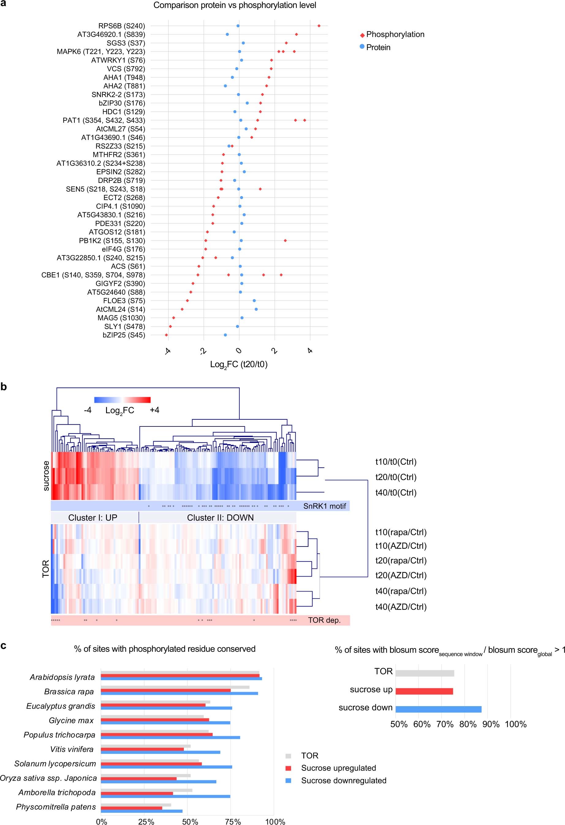
Extended Data Fig. 1: Sucrose-dependent phosphoproteome analysis.

a, Hierarchical cluster analysis of the sucrose-dependent phosphosites like in Fig. 1c, showing both the sucrose- and TOR-dependent phosphosite intensity fold changes (FC). b, Comparison of phosphopeptide and protein fold changes (Log2FC) for 37 out of the 109 sucrose-dependent phosphorproteins that were identified in a shotgun proteome analysis on the sucrose-starved (t0) and sucrose-replenished (t20) samples. Blue, Log2FC(Proteome), red, Log2FC(Phosphoproteome). For every protein, the corresponding phosphosites are shown between brackets in order of appearance (from left to right). c, (left panel) Bar chart showing the percentage of sites from the sucrose down-, sucrose up-, or TOR-regulated phosphosites in which the central phosphorylated residue is conserved in a given plant species. (right panel) Bar chart showing the fraction of phosphosites for which the ratio of the blosum score of the sequence window over the global blosum score of the whole protein sequence is higher than one.