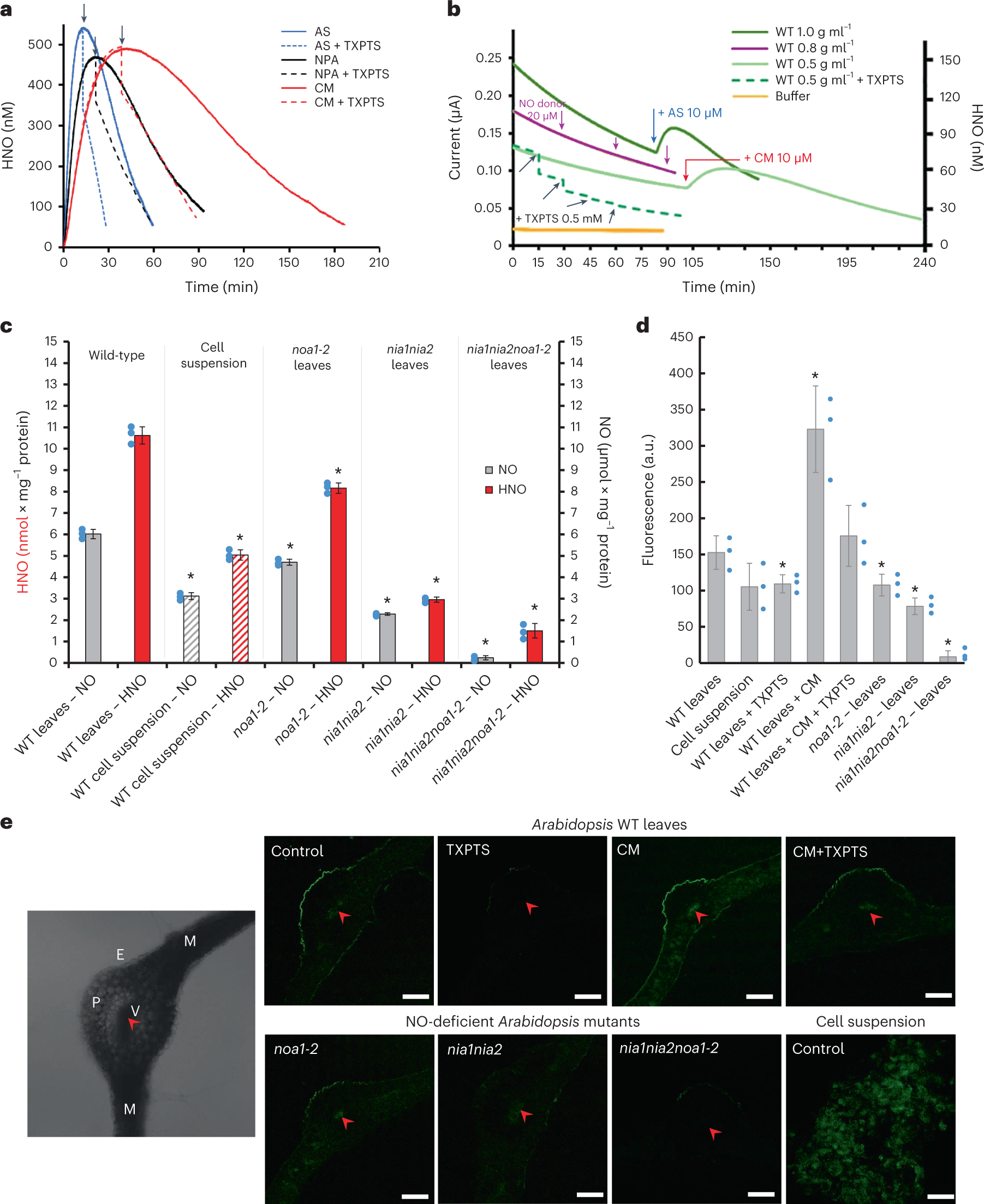
Fig. 1: Detection of HNO in Arabidopsis.
From: Discovery of endogenous nitroxyl as a new redox player in Arabidopsis thaliana

a, HNO concentration versus time, after adding 2 mM AS (blue), NPA (black) and CM (red), respectively, to a stabilized sensor baseline at 25 °C. The dotted line represents the addition of 1 mM TXPTS, a HNO scavenger, to each donor at the peak of HNO release. No signal was detected after adding 2 mM S-nitroso-N-acetylpenicillamine, a nitric oxide donor. b, Concentration/time traces of HNO endogenously generated in extracts from WT Arabidopsis leaves monitored by a nitroxyl biosensor at 25 °C. The concentration of leaf extracts is given in g ml−1. The dotted line represents when 0.5 mM TXPTS was added to 10 µM AS (blue arrow) or CM (red arrow; used as positive control). The black arrow indicates when phosphine was added (negative control) in all cases. No signal was detected after adding 20 μM S-nitroso-N-acetylpenicillamine (violet arrows). HNO and •NO sensors calibrations are presented in Extended Data Fig. 1. c, Endogenous levels of HNO and •NO in extracts from control WT leaves, cell suspension and noa1-2, nia1nia2 and nia1nia2noa1-2 NO-deficient mutant leaves. d, Fluorescence quantification in homogenates of leaf discs or cell suspension incubated with 16 μM phosphine-based fluorescent probe (excitation, 465 nm; emission, 520 nm). a.u., arbitrary units. e, Representative confocal laser scanning fluorescence microscopy images of a cross-section of Arabidopsis leaf or a cell suspension stained with 16 μM phosphine-based fluorescent probe (excitation, 488 nm; emission, 505–530 nm) in the absence (control) or presence of CM (1.5 mM), TXPTS (5 mM) or CM + TXPTS, respectively. Red arrows and V, vascular tissues; E, epidermis; P, parenchyma; M, mesophyll; scale bars, 100 μm; cell suspension, 40 μm. Bright-field images are presented in Extended Data Fig. 9a,b. For confocal observation, leaf cross-sections were randomly selected from ~20 slices pooled from leaves of different plants of the same genotype. The experiment was repeated independently three times with similar results. Data are presented as the mean ± s.d. of three biologically independent replicates (n = 3). *Values differ significantly (P ≤ 0.05) from control WT. Statistical significance was assessed using two-tailed t-tests.