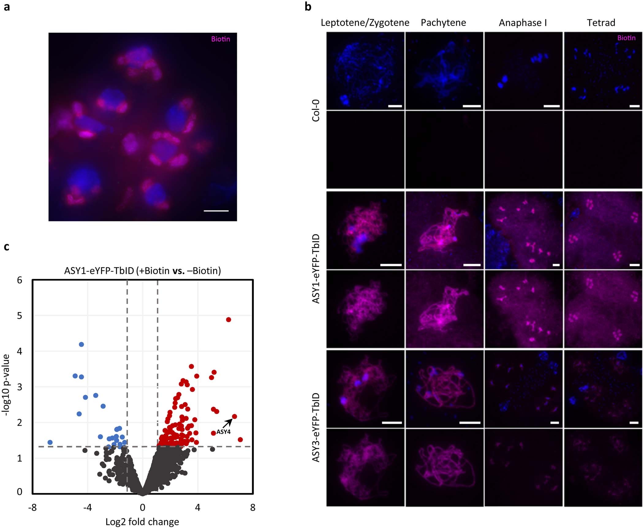
Extended Data Fig. 5: Assessment of endogenous biotin(ylation), turnover of biotinylation (on meiotic chromatin) and impact of exogenous biotin treatment.
From: TurboID-based proteomic profiling of meiotic chromosome axes in Arabidopsis thaliana

(a) In WT anthers, immunolocalization of biotin (magenta) in organelles of mitotic cells. Scale bar = 5 μm. (b) Male meiotic chromosome spreads from leptotene to tetrad stage from flower buds of Col-0, ASY1-eYFP-TbID and ASY3-eYFP-TbID plants treated with 0.5 mM of exogenous biotin for 20 hrs and immunostained for biotinylation (magenta). DNA counterstained with DAPI in blue. Scale bar = 5 μm. (c) Scatter plots depicting increased protein intensities after biotin treatment in ASY1-eYFP-TbID. Statistical significance of differentially expressed proteins was determined using limma. The experiments in a-b were repeated at least three times with similar results.