Extended Data Fig. 8: Functional dissection of putative ASY1 phosphoresidues in planta.
From: TurboID-based proteomic profiling of meiotic chromosome axes in Arabidopsis thaliana

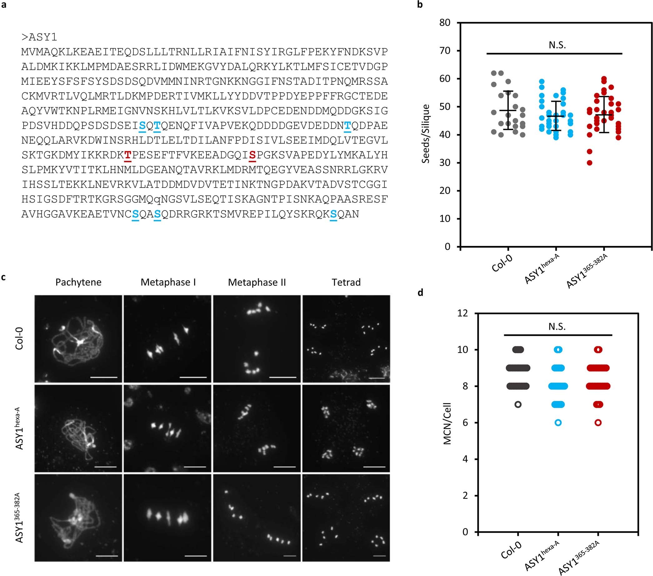
(a) Phosphorylation sites within ASY1: six predicted ATM/ATR (blue) and two predicted CDK sites (red). (b) Seeds per silique (Col-0 (48.67 ± 4.96, n = 24), ASY1hexa-A (46.68 ± 5.29, n = 40) and ASY1365A+382A (47.13 ± 1.55, n = 40)), (c), male meiotic chromosomes and (d) MCN (minimum chiasmata number) in ASY1hexa-A (six predicted ATM/ATR sites (S/T) modified to A, n = 22), ASY1365A+382A (two predicted CDK sites modified to A, n = 29) and WT (Col-0, n = 28) plants. N.S., not significant (p = 0.4512 in b, p = 0.0711 in d; one-way ANOVA). Scale bar = 10 μm.