Extended Data Fig. 4: Meiosis-specific ASY1-eYFP-TbID and ASY3-eYFP-TbID fusion protein expression.
From: TurboID-based proteomic profiling of meiotic chromosome axes in Arabidopsis thaliana

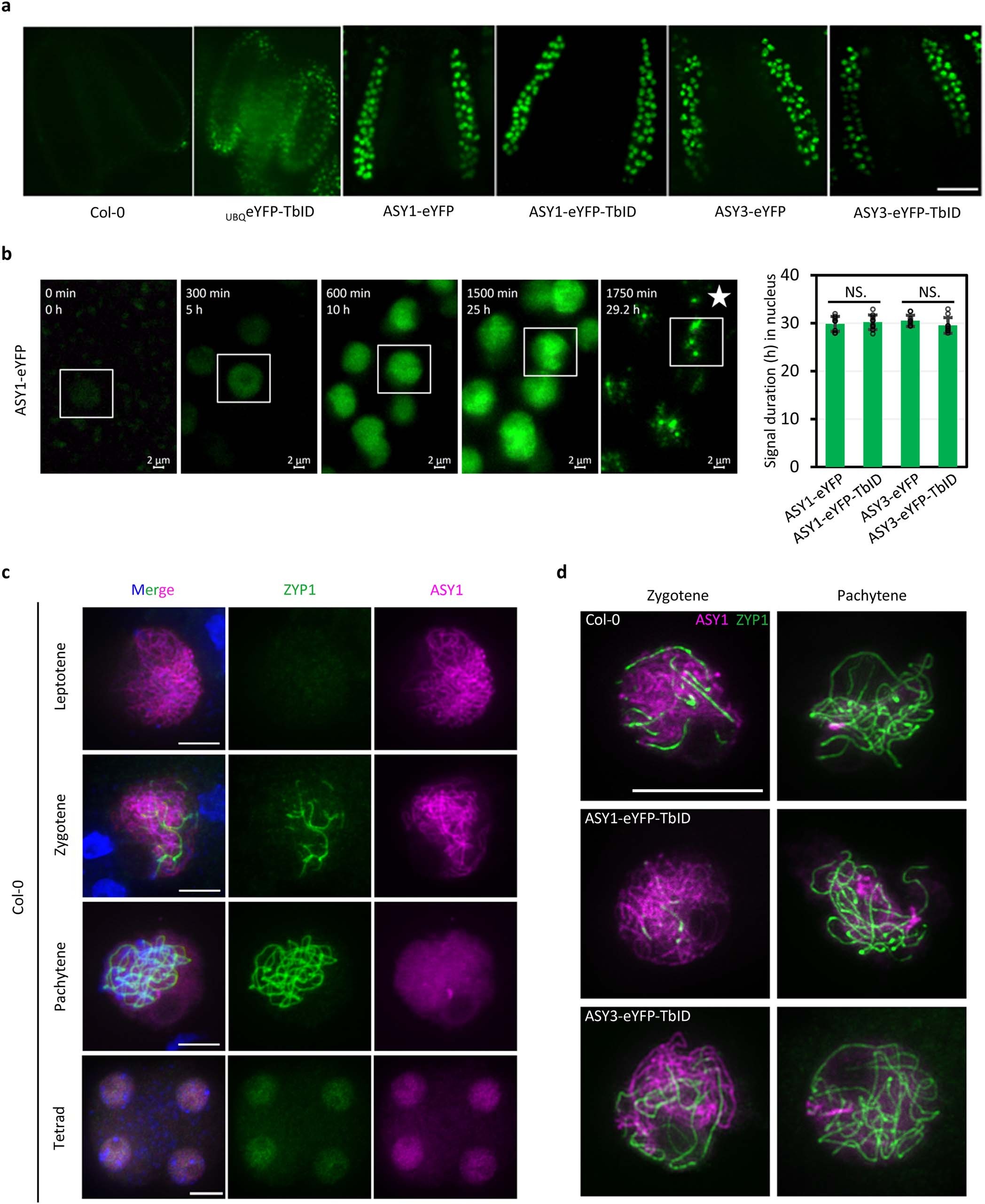
(a) Fusion protein expression in flower buds of UBQeYFP-TbID, ASY1-eYFP, ASY1-eYFP-TbID, ASY3-eYFP and ASY3-eYFP-TbID plants revealed using light sheet fluorescence microscopy (LSFM). Scale bar = 50 μm. (b) ASY1-eYFP-TbID and ASY3-eYFP-TbID fusion proteins show similar dynamics in meiotic nuclei when compared with ASY1- and ASY3-eYFP, respectively. ASY1-eYFP duration in meiotic nucleus as example (left) from initial signal appearance until nuclear envelop break down (star) and average time duration determined (right) for ASY1-eYFP-TbID (30.21 ± 1.52)/ASY3-eYFP-TbID (29.55 ± 1.64) and ASY1-eYFP (29.85 ± 1.56)/ASY3-eYFP (30.50 ± 1.18) fusion proteins (n = 10 nuclei). N.S., not significant (p = 0.4262; one-way ANOVA). Immunolocalization of ASY1 (magenta) and ZYP1 (green) during (c) meiosis in WT (Scale bar = 5 μm) as well as (d) early zygotene and pachytene in ASY1-eYFP-TbID, ASY3-eYFP-TbID and WT plants (Scale bar = 10 μm). Note, ASY1 and ZYP1 presence in WT tetrad nuclei in (c). The experiments in a, c and d were repeated at least three times with similar results.