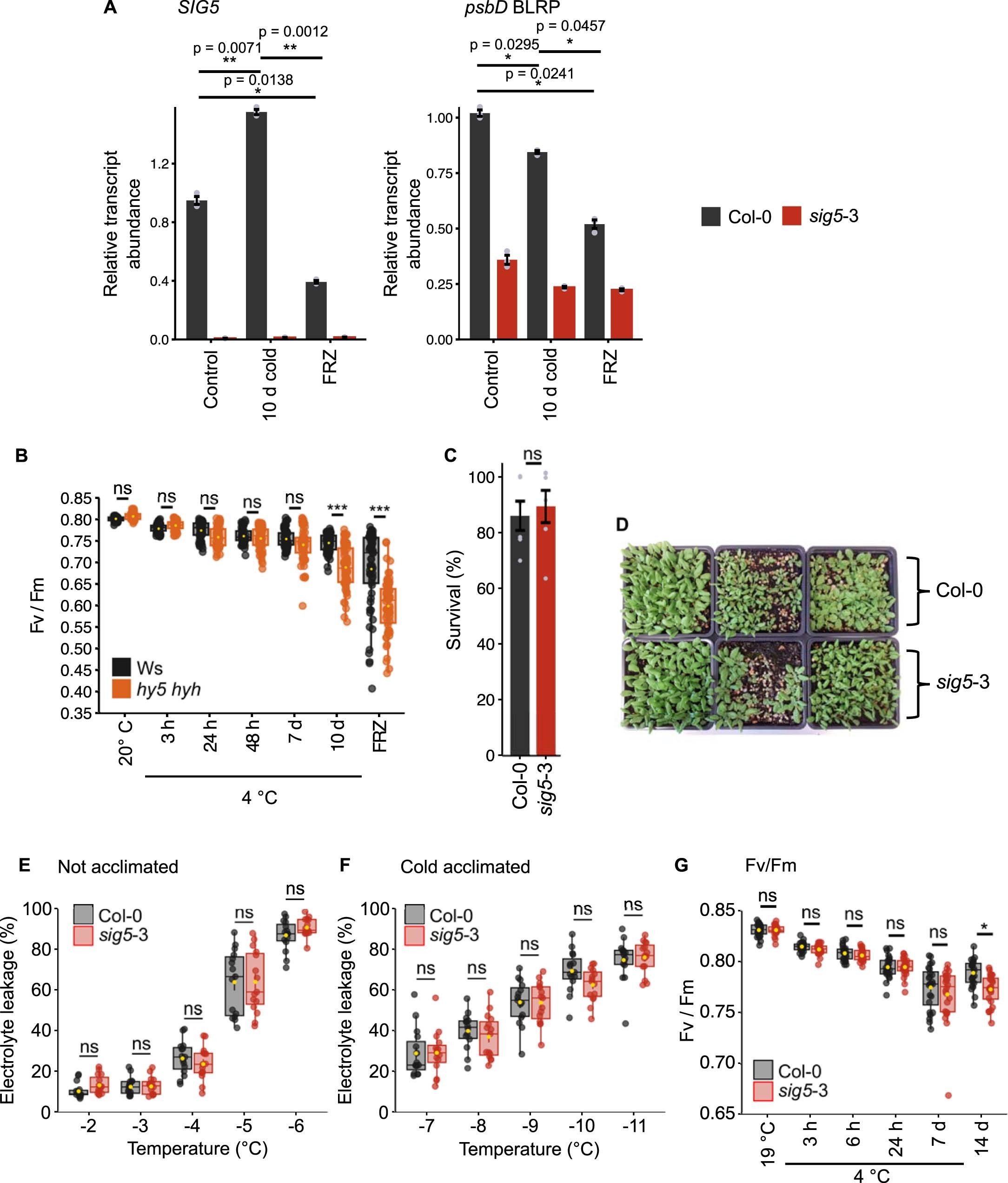
Extended Data Fig. 7: Responses to low and freezing temperature conditions in the sig5-3 mutant.
From: Low-temperature and circadian signals are integrated by the sigma factor SIG5

Responses to low and freezing temperature conditions in the sig5-3 mutant. (A) Abundance of SIG5 and psbD BLRP transcripts in the wild type (Col-0) and sig5-3 mutant after 10 days at 4 °C and after exposure to freezing (FRZ) conditions. Conditions were comparable to those shown in Fig. 4A and C (n = 3 independent repeats, mean + /- s.e.m.). (B) Photosynthetic efficiency of PSII (Fv/Fm) of 14-day old wild type (Ws) and hy5 hyh plants exposed to cold and freezing (FRZ) treatments (n = 60). (C) Survival of Col-0 wild type and sig5-3 plants grown for 14 days at 20 °C then acclimated at 4 °C for 10 days. Plants were subjected to -8 °C for 6 h and then allowed to recover at 20 °C for 7 days (n = 6; data analysed by Student’s t-test; two-sided; not significant; mean + /- s.e.m.). (D) Representative appearance of Col-0 and sig5-3 plants after 7 days of recovery at 20 °C after the freezing treatment, showing variation across three replicate pots per genotype. (E, F) Electrolyte leakage after freezing of leaf discs from plants of wild type (Col-0) and sig5-3. Plants were tested after 5 weeks of growth (E, not acclimated) or 5 weeks of growth plus 2 weeks of acclimation at 4 °C (F, cold acclimated). n = 15. (G) Photosynthetic efficiency of PSII (Fv/Fm) of 5-week-old Col-0 and sig5-3 plants after treatment at 19 °C or 4 °C for 3, 6, 24 hours, 7 and 14 days (n = 24, mean + /- s.e.m; p-values of Col-0 vs sig5-3 are p = 1.0000 (19 °C), p = 0.9999 (3 h), p = 0.9999 (6 h), p = 1.0000 (24 h), p = 0.7955 (7 days), p = 0.0011 (14 days)). (A, B, E-G) Data analysed by two-way ANOVA followed by post-hoc one-sided Tukey test, with (E, F) arcsine correction before analysis. *** = p < 0.001; ** = p < 0.01, * = p < 0.05 and n.s = not significant. On boxplots (B, E-G), box indicates interquartile zone with median line at the centre, whiskers indicate interquartile range, and yellow dot indicates the mean.