Fig. 4: SIG5 influences photosynthetic efficiency under cold temperature conditions.
From: Low-temperature and circadian signals are integrated by the sigma factor SIG5

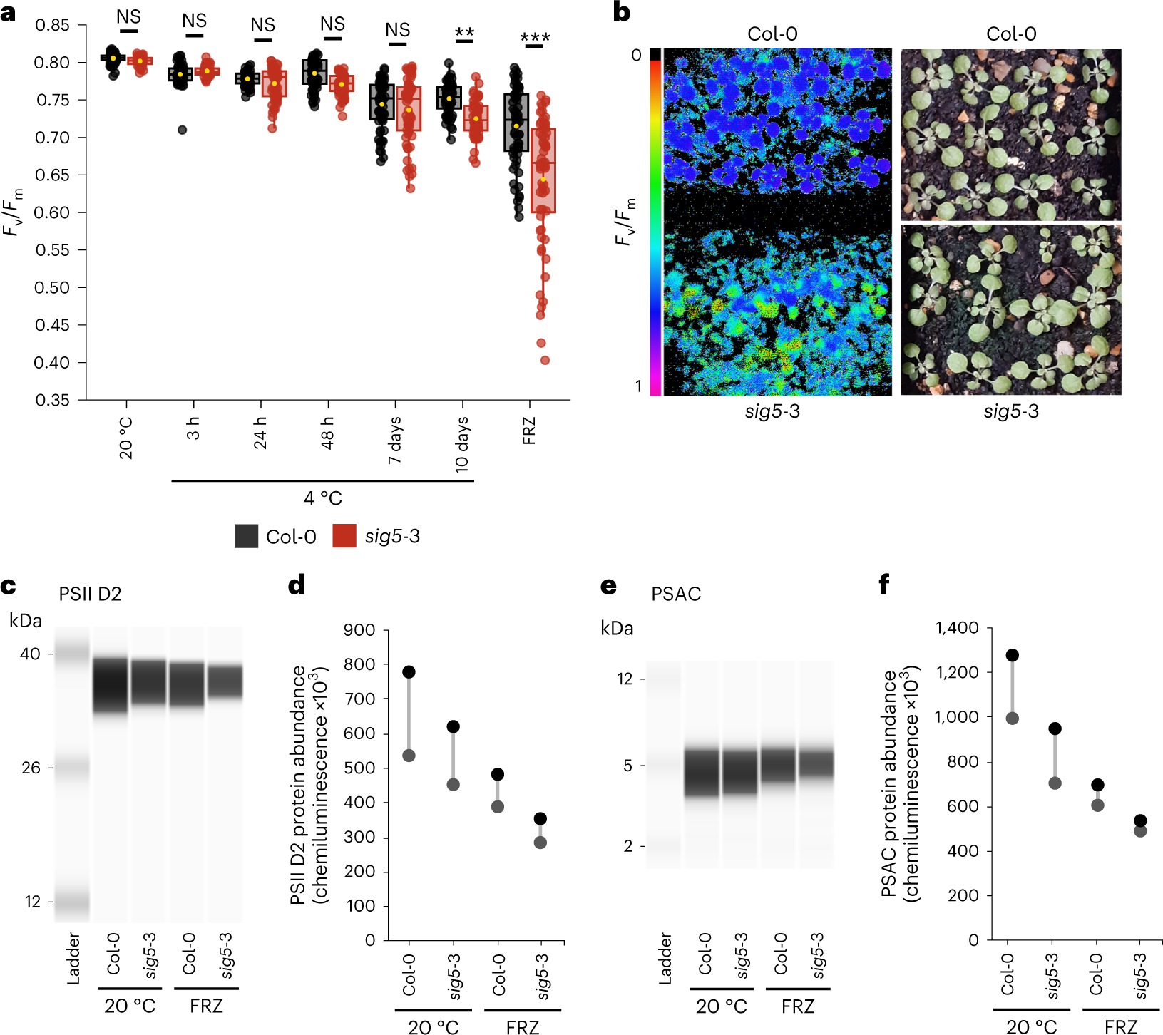
a, Photosynthetic efficiency of PSII (Fv/Fm) of 14-day-old wild-type (Col-0) and sig5-3 plants exposed to cold (4 °C) and freezing (FRZ) treatments (n = 60). In box plots, the box indicates the interquartile zone with the median line at the centre, whiskers indicate interquartile range and a yellow dot indicates the mean. Data were analysed by two-way analysis of variance followed by post-hoc Tukey test. ***P < 0.001; **P < 0.01; NS, not significant (P values: 20 °C = 0.999; 3 h = 0.999; 24 h = 0.999; 48 h = 0.474; 7 days = 0.994; 10 days = 0.001; FRZ < 0.001). b, Fv/Fm of Col-0 and sig5-3 seedlings after freezing at −8 °C for 6 h (left) and representative image of these plants before freezing (right). c–f, Automated semiquantitative capillary immunoassay comparing PSII D2 (c,d) and PSAC protein (e,f) levels between wild type (Col-0) and sig5-3 under control temperature conditions (20 °C) and after freezing at −8 °C for 6 h (FRZ). Samples were analysed in triplicate (three technical replicates) from each independent experiment, with (d,f) two independent experiments shown. d,f, Quantification of PSII D2 (d) and PSAC protein (f) levels (area under each peak), relative to levels in wild type (Col-0) at 20 °C from replicate immunoassays. Circles on plots indicate result from each independent experiment. Cold (4 °C) and freezing treatments (FRZ) were conducted identically for all experiments and included a 10-day cold acclimation period at 4 °C before the freezing treatment.