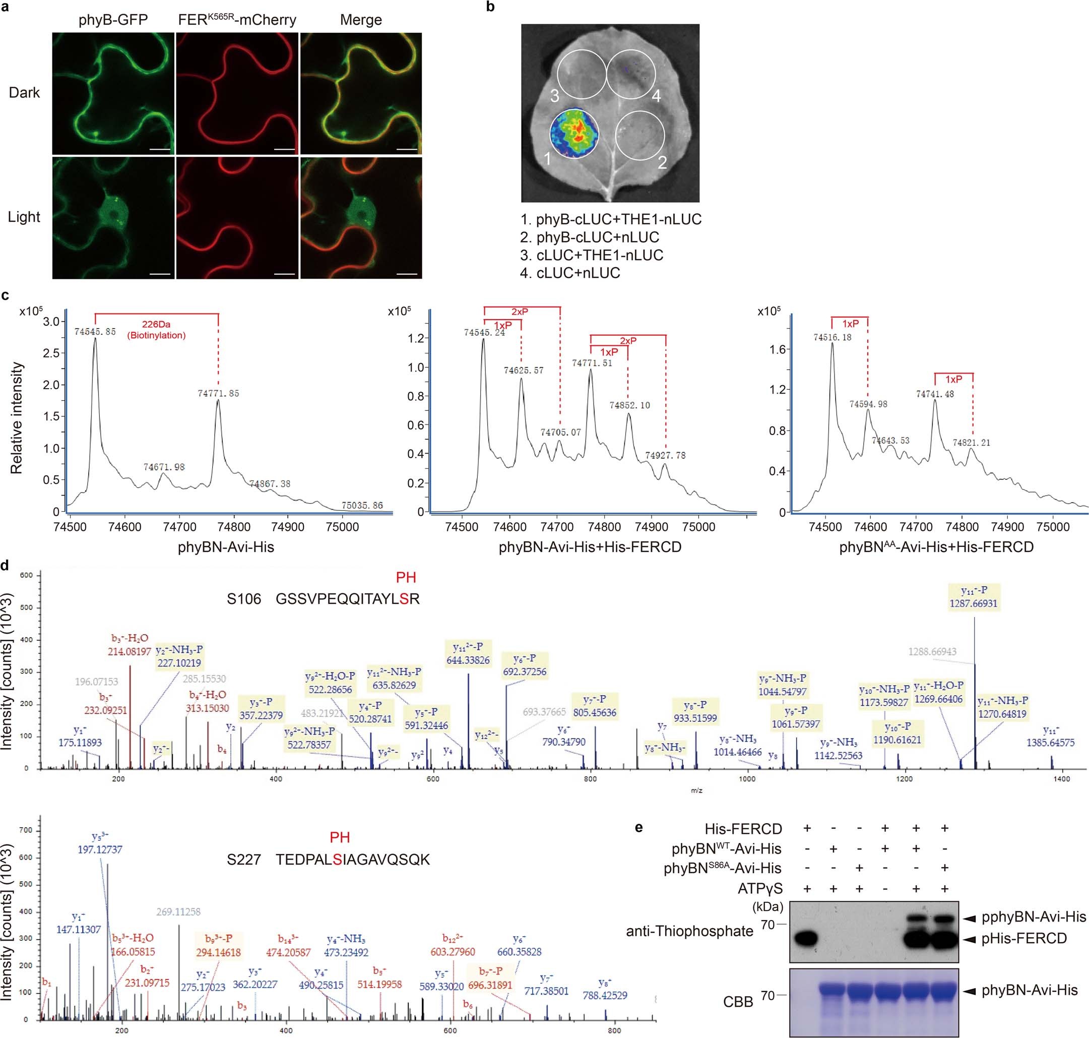
Extended Data Fig. 5: Identification of the phosphorylation sites of phyB by FER.
From: FERONIA coordinates plant growth and salt tolerance via the phosphorylation of phyB

a, Co-localization analysis of FER and phyB in tobacco leaves under dark and white light conditions. Scale bar, 10 μm. b, Split luciferase complementation assay showing the interaction of THE1 with phyB. Fluorescence was detected at 48 h after infiltration of the indicated constructs. c, Mass spectrometry analysis of the phosphorylation of phyBN and phyBNAA after incubation with FERCD. In the left panel, the two peaks represent nonphosphorylated phyBN and the biotin-tagged nonphosphorylated phyBN. In the middle and right panels, the newly developed peaks represent phosphorylated phyBN. d, The phosphorylation sites of phyB after incubation with FERCD were identified by LC–MS analysis. PH indicates the phosphorylated residues. e, In vitro kinase assay showing the phosphorylation of phyBN and phyBNS86A by FERCD. It should be noted that, due to the addition of a small amount of FERCD in the reaction buffer, FERCD band was not clearly detected in CBB. The experiments in a and e were repeated independently for at least twice with similar results.